上海市度嘉定区2026届高一上化学期中考试试题含解析

上海市度嘉定区2026届高一上化学期中考试试题含解析_第1页
1/12
上海市度嘉定区2026届高一上化学期中考试试题含解析_第2页
2/12
上海市度嘉定区2026届高一上化学期中考试试题含解析_第3页
3/12
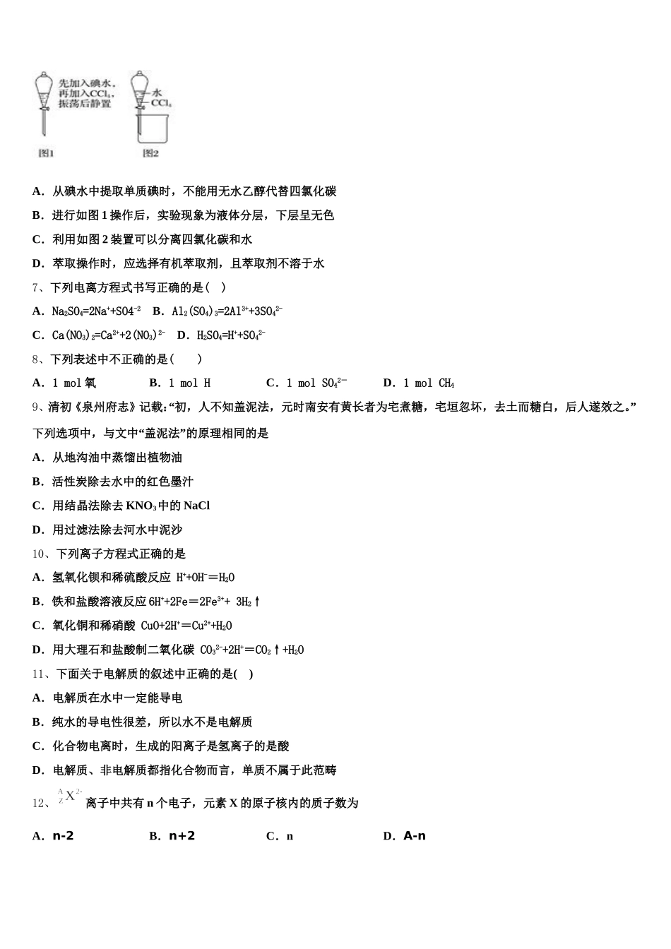
上海市度嘉定区 2026 届高一上化学期中考试试题注意事项1.考生要认真填写考场号和座位序号。2.试题所有答案必须填涂或书写在答题卡上,在试卷上作答无效。第一部分必须用 2B 铅笔作答;第二部分必须用黑色字迹的签字笔作答。3.考试结束后,考生须将试卷和答题卡放在桌面上,待监考员收回。一、选择题(每题只有一个选项符合题意)1、下列溶液中 NO3-的物质的量浓度与 100mL 2mol·L-1的 NaNO3溶液相同的是A.200 mL 1 mol·L-1的 KNO3溶液 B.50mL 1 mol·L-1的 Ba(NO3)2溶液C.100 mL 0.5 mol·L-1的 Mg(NO3)2溶液 D.80mL 0.5 mol·L-1的 Fe(NO3)3溶液2、下列物质属于钠盐的是 ( )A.NaNO3 B.Na2O C.NaOH D.Na2O23、下列除杂所选用的试剂及操作方法均正确的一组是(括号内为杂质)选项待提纯的物质选用的试剂操作方法A.NaBr 溶液(NaI)Cl2洗气B.Cl2(HCl)饱和食盐水洗气C.HNO3溶液(H2SO4)BaCl 2溶液过滤D.NaCl(I2)水萃取分液A.A B.B C.C D.D4、水热法制备 Fe3O4纳米颗粒的反应为:3Fe2++2S2O32-+O2+xOH-===Fe3O4+S4O62-+2H2O,下列说法中,不正确的是A.x=4B.每生成 1molFe3O4,反应转移的电子总数为 3molC.1 mol Fe2+被氧化时,被 Fe2+还原的 O2的物质的量为 0.25 molD.可以通过丁达尔效应判断有无 Fe3O4纳米颗粒生成5、下列变化中,属于化学变化的是A.矿石粉碎B.纸张燃烧C.酒精挥发D.冰雪融化6、下列说法不正确的是A.从碘水中提取单质碘时,不能用无水乙醇代替四氯化碳B.进行如图 1 操作后,实验现象为液体分层,下层呈无色C.利用如图 2 装置可以分离四氯化碳和水D.萃取操作时,应选择有机萃取剂,且萃取剂不溶于水7、下列电离方程式书写正确的是( )A.Na2SO4=2Na++SO4-2 B.Al2(SO4)3=2Al3++3SO42-C.Ca(NO3)2=Ca2++2(NO3)2- D.H2SO4=H++SO42-8、下列表述中不正确的是( )A.1 mol 氧B.1 mol HC.1 mol SO42-D.1 mol CH49、清初《泉州府志》记载:“初,人不知盖泥法,元时南安有黄长者为宅煮糖,宅垣忽坏,去土而糖白,后人遂效之。” 下列选项中,与文中“盖泥法”的原理相同的是A.从地沟油中蒸馏出植物油B.活性炭除去水中的红色墨汁C.用结晶法除去 KNO3中的 NaClD.用过滤法除去河水中泥沙10、下列离子方程式正确的是A.氢氧化钡和稀硫酸反应 H++OH-=H2OB.铁和盐酸溶液反应 6H++2Fe=2Fe3++ 3H2↑C.氧化铜和...

1、当您付费下载文档后,您只拥有了使用权限,并不意味着购买了版权,文档只能用于自身使用,不得用于其他商业用途(如 [转卖]进行直接盈利或[编辑后售卖]进行间接盈利)。
2、本站所有内容均由合作方或网友上传,本站不对文档的完整性、权威性及其观点立场正确性做任何保证或承诺!文档内容仅供研究参考,付费前请自行鉴别。
3、如文档内容存在违规,或者侵犯商业秘密、侵犯著作权等,请点击“违规举报”。

碎片内容

上海市度嘉定区2026届高一上化学期中考试试题含解析

您可能关注的文档

确认删除?