浙江省金华第一中学2025届高一下物理期末检测模拟试题含解析

浙江省金华第一中学2025届高一下物理期末检测模拟试题含解析_第1页
1/15
浙江省金华第一中学2025届高一下物理期末检测模拟试题含解析_第2页
2/15
浙江省金华第一中学2025届高一下物理期末检测模拟试题含解析_第3页
3/15
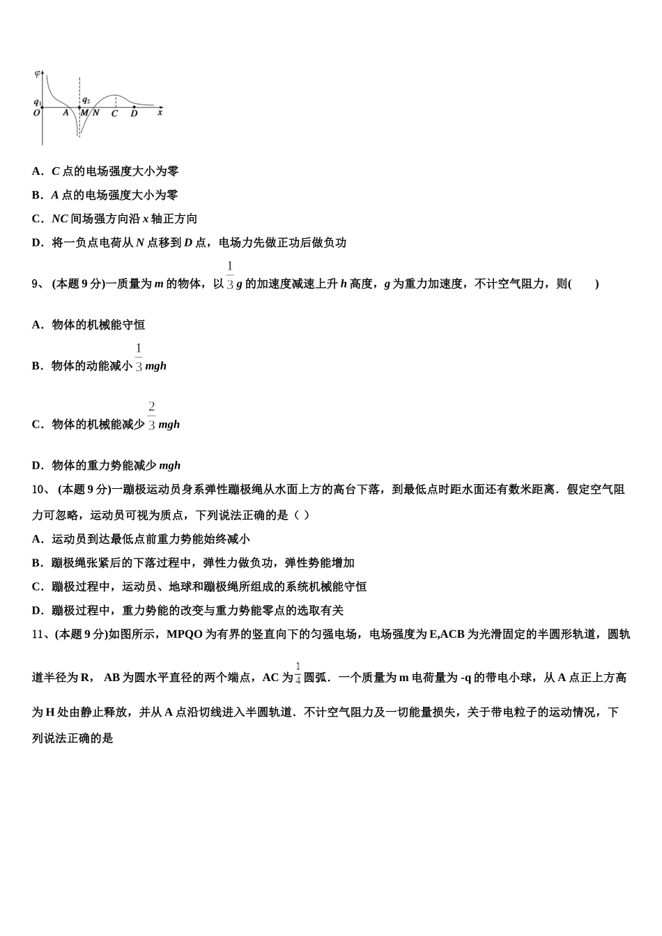
浙江省金华第一中学 2025 届高一下物理期末检测模拟试题注意事项:1. 答题前,考生先将自己的姓名、准考证号填写清楚,将条形码准确粘贴在考生信息条形码粘贴区。2.选择题必须使用 2B 铅笔填涂;非选择题必须使用 0.5 毫米黑色字迹的签字笔书写,字体工整、笔迹清楚。3.请按照题号顺序在各题目的答题区域内作答,超出答题区域书写的答案无效;在草稿纸、试题卷上答题无效。4.保持卡面清洁,不要折叠,不要弄破、弄皱,不准使用涂改液、修正带、刮纸刀。一、选择题(本题共 12 小题,每小题 5 分,共 60 分,在每小题给出的四个选项中,有的小题只有一个选项正确,有的小题有多个选项正确.全部选对的得 5 分,选不全的得 3 分,有选错的或不答的得 0 分)1、 (本题 9 分)将地球围绕太阳的运动视为匀速圆周运动,下列说法正确的是( )A.地球运动不需要向心力B.地球同时受到太阳的万有引力和向心力C.地球受到太阳的万有引力提供地球做圆周运动所需的向心力D.地球受到太阳的万有引力与它运动所需的向心力不相等2、 (本题 9 分)一个做直线运动的物体,受到的合外力的方向与物体运动的方向相同,当此合外力减小时,则物体运动的加速度和速度的变化情况是( )A.加速度减小,速度增大B.加速度减小,速度减小C.加速度增大,速度减小D.加速度增大,速度增大3、 (本题 9 分)如图示,两个质量为 m1=2kg 和 m2=3kg 物体放置于光滑水平面上,中间用轻质弹簧秤连接,两个大小分别为 F1=30N,F2=20N 的水平拉力分别作用于 m1和 m2上.则( )A.弹簧秤示数是 24NB.m1和 m2共同运动加速度大小为 a=4m/s2C.突然撤去 F2的瞬间,m1的加速度大小为 a=3m/s2D.突然撤去 F1的瞬间,m2的加速度大小为 a=2m/s24、 (本题 9 分)如图所示,两个内壁光滑、半径不同的半球形碗,放在不同高度的水平面上,使两碗口处于同一高度,设碗口为零势能参考面。现将质量相同的两个小球分别从两个碗的边缘由静止释放,当两球分别通过碗的最低点时,下列说法中正确的是A.两球的动能相等B.两球的速度大小不相等C.两球的机械能不相等D.两球对碗底的压力大小不相等5、 (本题 9 分)在地面上方某高度处,以速度 v0水平抛出一小物体,物体落地时的速度与竖直方向的夹角为 30°。不计空气阻力,则物体抛出时的高度为A.B.C.D.6、 (本题 9 分)2018 年 5 月 9 日,我国在太原卫星发射中心成功发射的高分五号卫...

1、当您付费下载文档后,您只拥有了使用权限,并不意味着购买了版权,文档只能用于自身使用,不得用于其他商业用途(如 [转卖]进行直接盈利或[编辑后售卖]进行间接盈利)。
2、本站所有内容均由合作方或网友上传,本站不对文档的完整性、权威性及其观点立场正确性做任何保证或承诺!文档内容仅供研究参考,付费前请自行鉴别。
3、如文档内容存在违规,或者侵犯商业秘密、侵犯著作权等,请点击“违规举报”。

碎片内容

浙江省金华第一中学2025届高一下物理期末检测模拟试题含解析

您可能关注的文档

确认删除?