2025届山东省乐陵市第一中学物理高一第二学期期末质量检测试题含解析

2025届山东省乐陵市第一中学物理高一第二学期期末质量检测试题含解析_第1页
1/16
2025届山东省乐陵市第一中学物理高一第二学期期末质量检测试题含解析_第2页
2/16
2025届山东省乐陵市第一中学物理高一第二学期期末质量检测试题含解析_第3页
3/16
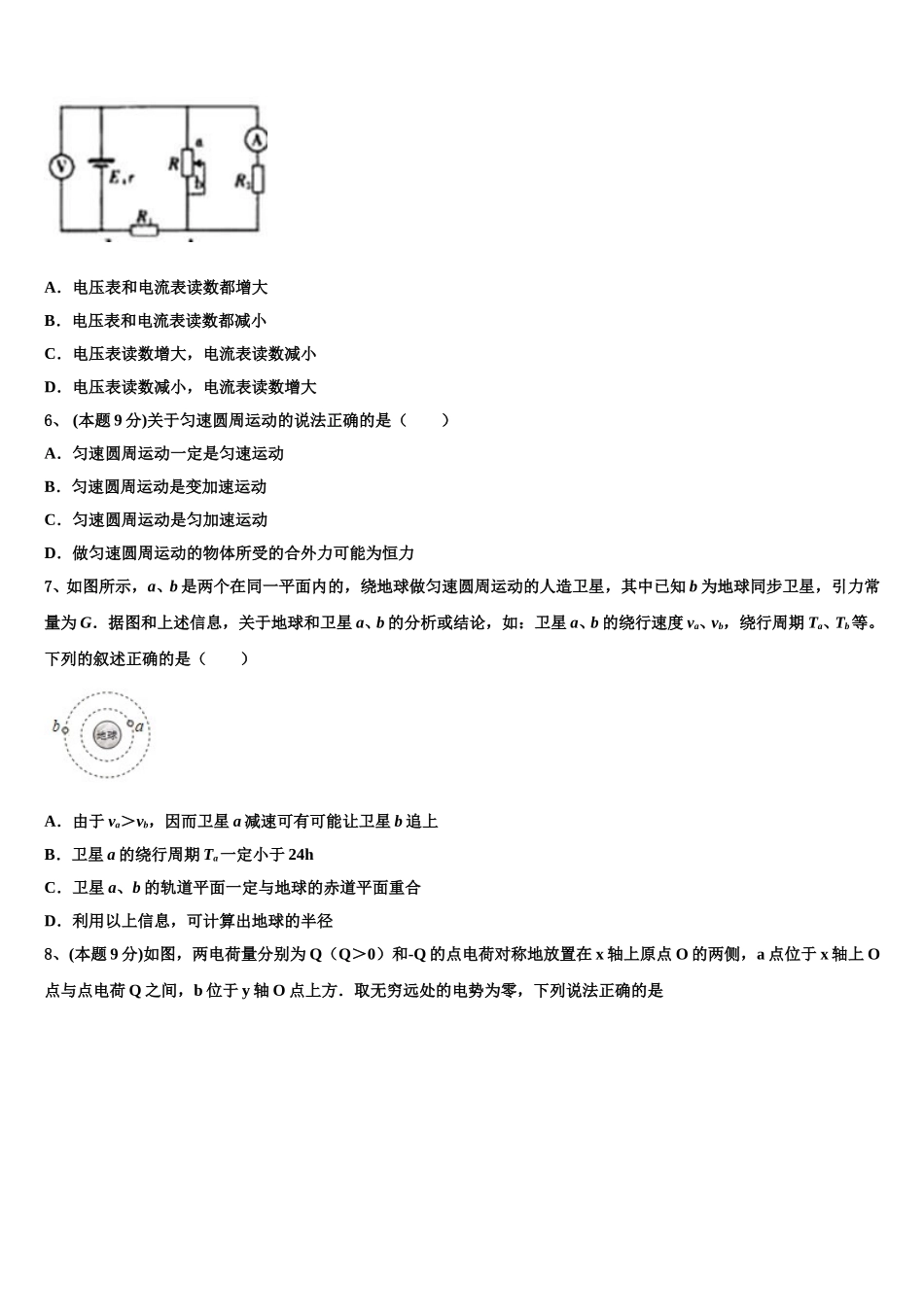
2025 届山东省乐陵市第一中学物理高一第二学期期末质量检测试题注意事项:1.答卷前,考生务必将自己的姓名、准考证号填写在答题卡上。2.回答选择题时,选出每小题答案后,用铅笔把答题卡上对应题目的答案标号涂黑,如需改动,用橡皮擦干净后,再选涂其它答案标号。回答非选择题时,将答案写在答题卡上,写在本试卷上无效。3.考试结束后,将本试卷和答题卡一并交回。一、选择题(本题共 12 小题,每小题 5 分,共 60 分,在每小题给出的四个选项中,有的小题只有一个选项正确,有的小题有多个选项正确.全部选对的得 5 分,选不全的得 3 分,有选错的或不答的得 0 分)1、一弹丸在飞行到距离地面 5 m 高时仅有水平速度 v=2 m/s,爆炸成为甲、乙两块水平飞出,甲、乙的质量比为31∶ .不计质量损失,取重力加速度 g=10 m/s 2,则下列图中两块弹片飞行的轨迹可能正确的是( )A.B.C.D.2、 (本题 9 分)一台电动机工作时输出的机械功率为 40kW,保持该机械功率,竖直提升质量为的货物,阻力不计,则货物能达到的最大速度为A.0.2m/sB.0.5m/sC.2m/sD.5m/s3、 (本题 9 分)一个物体在地球表面所受的引力为 F,则在到地心距离为地球半径的 2 倍时,所受引力为( )A.F/2B.F/3C.F/4D.F/94、第三代海事卫星采用同步和中轨道卫星结合的方案,解决了覆盖全球的问题.它由 4 颗同步卫星与 12 颗中轨道卫星组成的卫星群构成,中轨道卫星离地面的高度约为地球半径的 2 倍,分布在几个轨道平面上(与赤道平面均有一定的夹角).若地球表面处的重力加速度为,则中轨道卫星的轨道处受地球引力产生的重力加速度约为 ( )A.B.4gC.D.9g5、 (本题 9 分)电动势为 E、内阻为 r 的电源与定值电阻 R1、R2及滑动变阻器 R 连接成如图 3 所示的电路,当滑动变阻器的触头由中点滑向 b 端时,下列说法正确的是( )A.电压表和电流表读数都增大B.电压表和电流表读数都减小C.电压表读数增大,电流表读数减小D.电压表读数减小,电流表读数增大6、 (本题 9 分)关于匀速圆周运动的说法正确的是( )A.匀速圆周运动一定是匀速运动B.匀速圆周运动是变加速运动C.匀速圆周运动是匀加速运动D.做匀速圆周运动的物体所受的合外力可能为恒力7、如图所示,a、b 是两个在同一平面内的,绕地球做匀速圆周运动的人造卫星,其中已知 b 为地球同步卫星,引力常量为 G.据图和上述信息,关于地球和卫星 a、...

1、当您付费下载文档后,您只拥有了使用权限,并不意味着购买了版权,文档只能用于自身使用,不得用于其他商业用途(如 [转卖]进行直接盈利或[编辑后售卖]进行间接盈利)。
2、本站所有内容均由合作方或网友上传,本站不对文档的完整性、权威性及其观点立场正确性做任何保证或承诺!文档内容仅供研究参考,付费前请自行鉴别。
3、如文档内容存在违规,或者侵犯商业秘密、侵犯著作权等,请点击“违规举报”。

碎片内容

2025届山东省乐陵市第一中学物理高一第二学期期末质量检测试题含解析

您可能关注的文档

确认删除?