2025届辽宁省沈阳市交联体高一生物第二学期期末综合测试模拟试题含解析

2025届辽宁省沈阳市交联体高一生物第二学期期末综合测试模拟试题含解析_第1页
1/9
2025届辽宁省沈阳市交联体高一生物第二学期期末综合测试模拟试题含解析_第2页
2/9
2025届辽宁省沈阳市交联体高一生物第二学期期末综合测试模拟试题含解析_第3页
3/9
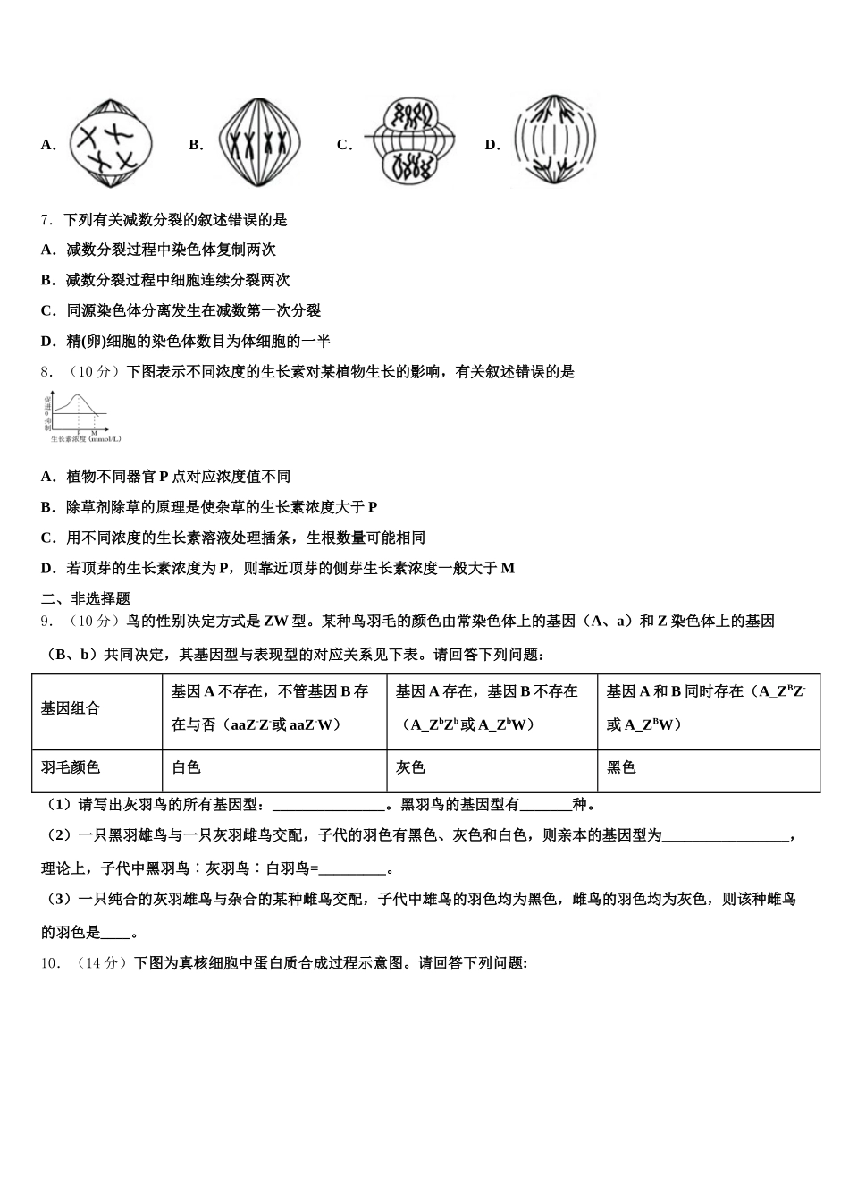
2025 届辽宁省沈阳市交联体高一生物第二学期期末综合测试模拟试题注意事项:1. 答题前,考生先将自己的姓名、准考证号填写清楚,将条形码准确粘贴在考生信息条形码粘贴区。2.选择题必须使用 2B 铅笔填涂;非选择题必须使用 0.5 毫米黑色字迹的签字笔书写,字体工整、笔迹清楚。3.请按照题号顺序在各题目的答题区域内作答,超出答题区域书写的答案无效;在草稿纸、试题卷上答题无效。4.保持卡面清洁,不要折叠,不要弄破、弄皱,不准使用涂改液、修正带、刮纸刀。一、选择题(本大题共 7 小题,每小题 6 分,共 42 分。)1.关于转录和翻译的叙述,错误的是( )A.转录时以核糖核苷酸为原料B.转录时 RNA 聚合酶能识别 DNA 中特定碱基序列C.mRNA 在核糖体上移动翻译出蛋白质D.不同密码子编码同种氨基酸可增强密码的容错性2.在白喉患者的体内检测到抗白喉杆菌毒素的抗体,能大量分泌这种抗体的免疫细胞是( )A.巨噬细胞B.浆细胞C.T 淋巴细胞D.B 淋巴细胞3.下列哪项是艾弗里及其同事研究肺炎双球菌的方法或实验设计思路A.杂交实验法 B.单独地直接观察不同成分的作用C.病毒侵染法 D.放射性同位素标记法4.抗维生素 D 佝偻病为 X 染色体显性遗传病,短指为常染色体显性遗传病,红绿色盲为 X 染色体隐性遗传病,白化病为常染色体隐性遗传病。下列关于这四种遗传病遗传特征的叙述,正确的是( )A.短指的发病率男性高于女性B.红绿色盲女性患者的父亲是该病的患者C.抗维生素 D 佝偻病的发病率男性高于女性D.白化病通常会在一个家系的几代人中连续出现5.豌豆花的颜色受两对等位基因 E/e 与 F/f 所控制,且符合自由组合定律。只有当 E、F 同时存在时才开紫花,否则开白花。那么可能的亲本基因型组合是A.EeFf×EeffB.EeFF×EeffC.EeFf×eeffD.EEFf×eeff6.下列为植物细胞有丝分裂的模式图,细胞处于分裂中期的是( )A.B.C.D.7.下列有关减数分裂的叙述错误的是A.减数分裂过程中染色体复制两次B.减数分裂过程中细胞连续分裂两次C.同源染色体分离发生在减数第一次分裂D.精(卵)细胞的染色体数目为体细胞的一半8.(10 分)下图表示不同浓度的生长素对某植物生长的影响,有关叙述错误的是A.植物不同器官 P 点对应浓度值不同B.除草剂除草的原理是使杂草的生长素浓度大于 PC.用不同浓度的生长素溶液处理插条,生根数量可能相同D.若顶芽的生长素浓度为 P,则靠近顶芽的侧芽生长素浓度一...

1、当您付费下载文档后,您只拥有了使用权限,并不意味着购买了版权,文档只能用于自身使用,不得用于其他商业用途(如 [转卖]进行直接盈利或[编辑后售卖]进行间接盈利)。
2、本站所有内容均由合作方或网友上传,本站不对文档的完整性、权威性及其观点立场正确性做任何保证或承诺!文档内容仅供研究参考,付费前请自行鉴别。
3、如文档内容存在违规,或者侵犯商业秘密、侵犯著作权等,请点击“违规举报”。

碎片内容

2025届辽宁省沈阳市交联体高一生物第二学期期末综合测试模拟试题含解析

您可能关注的文档

确认删除?