河南省周口市川汇区2026届高一上化学期中预测试题含解析

河南省周口市川汇区2026届高一上化学期中预测试题含解析_第1页
1/17
河南省周口市川汇区2026届高一上化学期中预测试题含解析_第2页
2/17
河南省周口市川汇区2026届高一上化学期中预测试题含解析_第3页
3/17
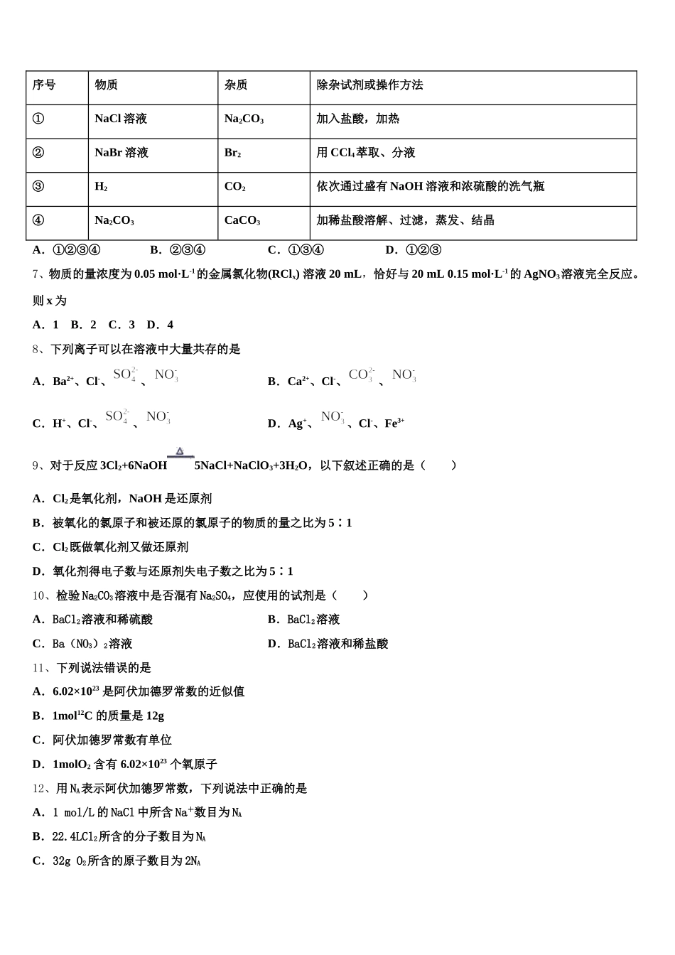
河南省周口市川汇区 2026 届高一上化学期中预测试题考生须知:1.全卷分选择题和非选择题两部分,全部在答题纸上作答。选择题必须用 2B 铅笔填涂;非选择题的答案必须用黑色字迹的钢笔或答字笔写在“答题纸”相应位置上。2.请用黑色字迹的钢笔或答字笔在“答题纸”上先填写姓名和准考证号。3.保持卡面清洁,不要折叠,不要弄破、弄皱,在草稿纸、试题卷上答题无效。一、选择题(共包括 22 个小题。每小题均只有一个符合题意的选项)1、某溶液中含有大量的下列离子:Mg2+ 、SO42—、Al3+和 M 离子,经测定 Mg2+、SO42—、Al3+和 M 离子的物质的量之比为1︰4︰1︰1,则 M 离子可能是下列中的( )A.Cl—B.Fe3+C.OH—D.Na+2、观察是研究物质性质的一种基本方法。一同学将一小块金属钠露置于空气中,观察到下列现象:银白色变灰暗变白色出现液滴白色固体白色粉末,下列说法正确的是( )A.①发生了氧化还原反应B.②变白色是因为生成了碳酸钠C.③是碳酸钠吸收空气中的水蒸气形成了溶液D.④只发生物理变化3、在酸性无色溶液中能大量共存的离子组是的是A.NH4+、Mg2+、SO42-、Cl-B.Ba2+、K+、OH-、NO3-C.Al3+、Cu2+、SO42-、Cl-D.Na+ 、Ca2+、Cl -、CO32-4、同温同压下,已知 O2的密度为 ρg/L,则 NH3的密度为( )A.17ρ/32 g/L B.32ρ/17 g/L C.32/17ρ g/L D.17/32ρ g/L5、下列几种说法中正确的是A.摩尔是化学上常用的一个物理量B.NaOH 的摩尔质量是 40gC.0.012kg 的 C 含有约 6.02×1023 个碳原子D.一个水分子的质量为g6、为除去某物质中所含的杂质,所选用的试剂或操作方法正确的是( )序号物质杂质除杂试剂或操作方法①NaCl 溶液Na2CO3加入盐酸,加热②NaBr 溶液Br2用 CCl4萃取、分液③H2CO2依次通过盛有 NaOH 溶液和浓硫酸的洗气瓶④Na2CO3CaCO3加稀盐酸溶解、过滤,蒸发、结晶A.①②③④B.②③④C.①③④D.①②③7、物质的量浓度为 0.05 mol·L-1的金属氯化物(RClx) 溶液 20 mL,恰好与 20 mL 0.15 mol·L-1的 AgNO3溶液完全反应。则 x 为A.1 B.2 C.3 D.48、下列离子可以在溶液中大量共存的是A.Ba2+、Cl-、、B.Ca2+、Cl-、、C.H+、Cl-、、D.Ag+、、Cl-、Fe3+9、对于反应 3Cl2+6NaOH5NaCl+NaClO3+3H2O,以下叙述正确的是( )A.Cl2是氧化剂,NaOH 是还原剂B.被氧化的氯原子和被还原的氯原子的物质的量之比为 5∶1C.Cl2既做氧化剂又做还原剂D...

1、当您付费下载文档后,您只拥有了使用权限,并不意味着购买了版权,文档只能用于自身使用,不得用于其他商业用途(如 [转卖]进行直接盈利或[编辑后售卖]进行间接盈利)。
2、本站所有内容均由合作方或网友上传,本站不对文档的完整性、权威性及其观点立场正确性做任何保证或承诺!文档内容仅供研究参考,付费前请自行鉴别。
3、如文档内容存在违规,或者侵犯商业秘密、侵犯著作权等,请点击“违规举报”。

碎片内容

河南省周口市川汇区2026届高一上化学期中预测试题含解析

您可能关注的文档

确认删除?