湖南省洞口县九中2025年化学高一第一学期期中监测试题含解析

湖南省洞口县九中2025年化学高一第一学期期中监测试题含解析_第1页
1/13
湖南省洞口县九中2025年化学高一第一学期期中监测试题含解析_第2页
2/13
湖南省洞口县九中2025年化学高一第一学期期中监测试题含解析_第3页
3/13
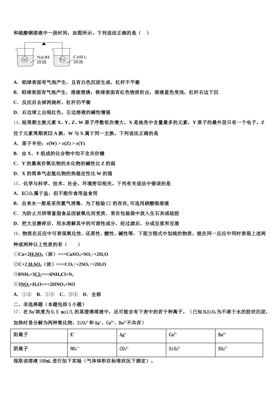
湖南省洞口县九中 2025 年化学高一第一学期期中监测试题注意事项1.考试结束后,请将本试卷和答题卡一并交回.2.答题前,请务必将自己的姓名、准考证号用 0.5 毫米黑色墨水的签字笔填写在试卷及答题卡的规定位置.3.请认真核对监考员在答题卡上所粘贴的条形码上的姓名、准考证号与本人是否相符.4.作答选择题,必须用 2B 铅笔将答题卡上对应选项的方框涂满、涂黑;如需改动,请用橡皮擦干净后,再选涂其他答案.作答非选择题,必须用 05 毫米黑色墨水的签字笔在答题卡上的指定位置作答,在其他位置作答一律无效.5.如需作图,须用 2B 铅笔绘、写清楚,线条、符号等须加黑、加粗.一、选择题(每题只有一个选项符合题意)1、摩尔是( )A.国际单位制的一个基本物理量B.表示物质质量的单位C.计量微观粒子的物质的量的单位D.表示 6.02×1023个粒子的集体2、下列说法中,正确的( )A.与具有相同的原子核组成B.和都含有 83 个中子的核素C.和互为同位素D.H2O 和中具有相同的质子数和电子数3、下列各组混合物中,能用分液漏斗进行分离的是( )A.碘和四氯化碳B.水和四氯化碳C.酒精和水D.汽油和植物油4、下列有关氯气的叙述中正确的是 ( )A.氯气在常温下能与铁反应,故不能用钢罐存放液氯B.液氯和氯水不是同一物质C.点燃氢气和氯气的混合气体可以制取氯化氢D.用氯气对生活用水进行消毒的原因是氯气能杀灭细菌5、分类是学习和研究化学的一种常用科学方法,下列分类说法合理的是A.根据是否只含一种元素将物质分为单质和化合物B.非金属氧化物不一定是酸性氧化物C.生成一种单质和一种化合物的反应一定是置换反应D.根据酸分子中的氢原子个数将酸分为一元酸、二元酸等6、粗盐水过滤后仍含有可溶性的 CaCl2、MgCl2、Na2SO4等杂质,通过如下几个实验步骤可以除去这些杂质。① 加入稍过量的 Na2CO3溶液; ②加入稍过量的 NaOH 溶液:③ 加入稍过量的 BaCl2溶液: ④过滤; ⑤滴入稀盐酸至无气泡产生。正确的操作顺序是A.①③②④⑤B.③②①④⑤C.②③①⑤④D.③④②①⑤7、在 3NO2+H2O=2HNO3+NO 中,氧化剂与还原剂的物质的量比为( )A.1∶2B.2∶1C.1∶3D.3∶18、设 NA代表阿伏加德罗常数,下列说法正确的是A.32 g 氧气与 44g 二氧化碳的体积一定相同B.32 g 氧气所含原子数目为 NAC.在 25 ℃,压强为 1.01×105 Pa 时,11.2 L 氮气所含的原子数目为 NAD.17 g 氨气所含电子...

1、当您付费下载文档后,您只拥有了使用权限,并不意味着购买了版权,文档只能用于自身使用,不得用于其他商业用途(如 [转卖]进行直接盈利或[编辑后售卖]进行间接盈利)。
2、本站所有内容均由合作方或网友上传,本站不对文档的完整性、权威性及其观点立场正确性做任何保证或承诺!文档内容仅供研究参考,付费前请自行鉴别。
3、如文档内容存在违规,或者侵犯商业秘密、侵犯著作权等,请点击“违规举报”。

碎片内容

湖南省洞口县九中2025年化学高一第一学期期中监测试题含解析

您可能关注的文档

确认删除?