山东省青岛市黄岛区致远中学2024-2025学年高二物理第二学期期中考试试题含解析

山东省青岛市黄岛区致远中学2024-2025学年高二物理第二学期期中考试试题含解析_第1页
1/12
山东省青岛市黄岛区致远中学2024-2025学年高二物理第二学期期中考试试题含解析_第2页
2/12
山东省青岛市黄岛区致远中学2024-2025学年高二物理第二学期期中考试试题含解析_第3页
3/12
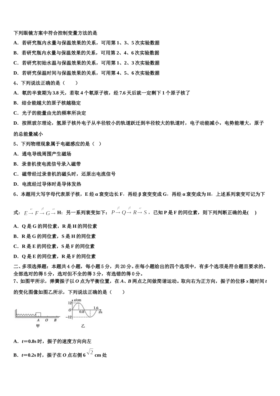
山东省青岛市黄岛区致远中学 2024-2025 学年高二物理第二学期期中考试试题注意事项:1.答卷前,考生务必将自己的姓名、准考证号、考场号和座位号填写在试题卷和答题卡上。用 2B 铅笔将试卷类型(B)填涂在答题卡相应位置上。将条形码粘贴在答题卡右上角"条形码粘贴处"。2.作答选择题时,选出每小题答案后,用 2B 铅笔把答题卡上对应题目选项的答案信息点涂黑;如需改动,用橡皮擦干净后,再选涂其他答案。答案不能答在试题卷上。3.非选择题必须用黑色字迹的钢笔或签字笔作答,答案必须写在答题卡各题目指定区域内相应位置上;如需改动,先划掉原来的答案,然后再写上新答案;不准使用铅笔和涂改液。不按以上要求作答无效。4.考生必须保证答题卡的整洁。考试结束后,请将本试卷和答题卡一并交回。一、单项选择题:本题共 6 小题,每小题 4 分,共 24 分。在每小题给出的四个选项中,只有一项是符合题目要求的。1、下列说法正确的是( )A.美国物理学家康普顿在研究石墨对 X 射线的散射时,发现在散射的 X 射线中,除了与入射波长相同的成分,还有波长小于入射波长的成分,这个现象称为康普顿效应B.1912 年,德国物理学家劳厄提议利用晶体中排列规则的物质微粒作为衍射光栅,来检验电子的波动性。实验最终获得成功,证实了电子是一种物质波C.加速电压越大,电子显微镜的分辨本领越强D.光的波动性是由光子之间的相互作用引起的2、关于扩散现象,下列说法错误的是( )A.扩散现象是不同物质间的一种化学反应B.温度越高,扩散进行得越快C.扩散现象是由物质分子无规则运动产生的D.扩散现象在气体、液体和固体中都能发生3、为研究影响家用保温瓶保温效果的因素,某同学在保温瓶中灌入热水,现测量初始水温,经过一段时间后再测量末态水温.改变实验条件,先后共做了 6 次实验,实验数据记录如下表:下列眼镜方案中符合控制变量方法的是A.若研究瓶内水量与保温效果的关系,可用第 1、3、5 次实验数据B.若研究瓶内水量与保温效果的关系,可用第 2、4、6 次实验数据C.若研究初始水温与保温效果的关系,可用第 1、2、3 次实验数据D.若研究保温时间与保温效果的关系,可用第 4、5、6 次实验数据4、下列说法正确的是( )A.氡的半衰期为 3.8 天,若取 4 个氡原子核,经 7.6 天后就一定剩下 1 个原子核了B.结合能越大的原子核越稳定C.光子的能量由光的频率所决定D.按照玻尔理论,氢原子核外电子从半径较...

1、当您付费下载文档后,您只拥有了使用权限,并不意味着购买了版权,文档只能用于自身使用,不得用于其他商业用途(如 [转卖]进行直接盈利或[编辑后售卖]进行间接盈利)。
2、本站所有内容均由合作方或网友上传,本站不对文档的完整性、权威性及其观点立场正确性做任何保证或承诺!文档内容仅供研究参考,付费前请自行鉴别。
3、如文档内容存在违规,或者侵犯商业秘密、侵犯著作权等,请点击“违规举报”。

碎片内容

山东省青岛市黄岛区致远中学2024-2025学年高二物理第二学期期中考试试题含解析

您可能关注的文档

确认删除?