广西壮族自治区南宁市二中2024-2025学年高一生物第二学期期末复习检测试题含解析

广西壮族自治区南宁市二中2024-2025学年高一生物第二学期期末复习检测试题含解析_第1页
1/10
广西壮族自治区南宁市二中2024-2025学年高一生物第二学期期末复习检测试题含解析_第2页
2/10
广西壮族自治区南宁市二中2024-2025学年高一生物第二学期期末复习检测试题含解析_第3页
3/10
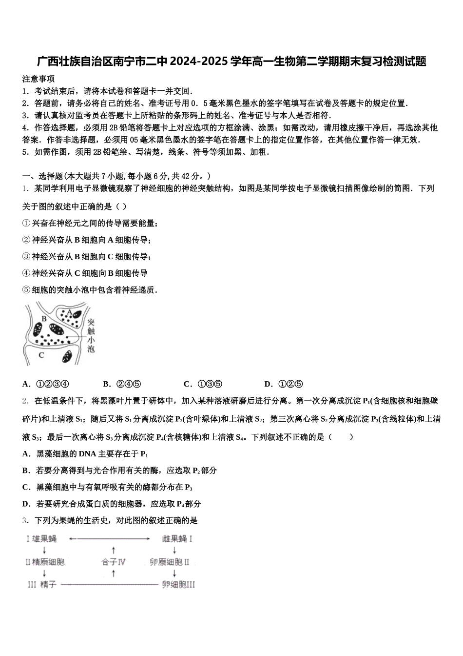
广西壮族自治区南宁市二中 2024-2025 学年高一生物第二学期期末复习检测试题注意事项1.考试结束后,请将本试卷和答题卡一并交回.2.答题前,请务必将自己的姓名、准考证号用 0.5 毫米黑色墨水的签字笔填写在试卷及答题卡的规定位置.3.请认真核对监考员在答题卡上所粘贴的条形码上的姓名、准考证号与本人是否相符.4.作答选择题,必须用 2B 铅笔将答题卡上对应选项的方框涂满、涂黑;如需改动,请用橡皮擦干净后,再选涂其他答案.作答非选择题,必须用 05 毫米黑色墨水的签字笔在答题卡上的指定位置作答,在其他位置作答一律无效.5.如需作图,须用 2B 铅笔绘、写清楚,线条、符号等须加黑、加粗.一、选择题(本大题共 7 小题,每小题 6 分,共 42 分。)1.某同学利用电子显微镜观察了神经细胞的神经突触结构,如图是某同学按电子显微镜扫描图像绘制的简图.下列关于图的叙述中正确的是( )① 兴奋在神经元之间的传导需要能量;② 神经兴奋从 B 细胞向 A 细胞传导;③ 神经兴奋从 B 细胞向 C 细胞传导;④ 神经兴奋从 C 细胞向 B 细胞传导⑤ 细胞的突触小泡中包含着神经递质.A.①②③④B.②④⑤C.①③⑤D.①②⑤2.在低温条件下,将黑藻叶片置于研钵中,加入某种溶液研磨后进行分离。第一次分离成沉淀 P1(含细胞核和细胞壁碎片)和上清液 S1;随后又将 S1分离成沉淀 P2(含叶绿体)和上清液 S2;第三次离心将 S2分离成沉淀 P3(含线粒体)和上清液 S3;最后一次离心将 S3分离成沉淀 P4(含核糖体)和上清液 S4。下列叙述不正确的是( )A.黑藻细胞的 DNA 主要存在于 P1B.若要分离得到与光合作用有关的酶,应选取 P2部分C.黑藻细胞中与有氧呼吸有关的酶都分布在 P3D.若要研究合成蛋白质的细胞器,应选取 P4部分3.下列为果蝇的生活史,对此图的叙述正确的是① 有丝分裂发生在Ⅰ→Ⅱ、Ⅳ→Ⅰ ② 基因分离发生在Ⅱ→Ⅲ③ 基因自由组合发生在Ⅲ→Ⅳ ④Ⅳ 为个体发育的起点A.①②④B.②③④C.①②③D.①②③④4.肺炎双球菌转化实验中,艾弗里分别进行了如下表所示的实验操作。在适宜条件下培养一段时间,各组培养皿的细菌生长情况,哪组的结果最可能生长有 S 菌( )实验组号初始接种菌型加入活的 S 型菌中的物质细菌生长情况① R蛋白质?② R荚膜多糖?③ RDNA?④ RDNA(加入 DNA 酶经保温处理)?A.①组B.②组C.③组D.④组5.在有丝分裂过程中,染色体转变成...

1、当您付费下载文档后,您只拥有了使用权限,并不意味着购买了版权,文档只能用于自身使用,不得用于其他商业用途(如 [转卖]进行直接盈利或[编辑后售卖]进行间接盈利)。
2、本站所有内容均由合作方或网友上传,本站不对文档的完整性、权威性及其观点立场正确性做任何保证或承诺!文档内容仅供研究参考,付费前请自行鉴别。
3、如文档内容存在违规,或者侵犯商业秘密、侵犯著作权等,请点击“违规举报”。

碎片内容

广西壮族自治区南宁市二中2024-2025学年高一生物第二学期期末复习检测试题含解析

您可能关注的文档

确认删除?