2025年上海市上海外国语大学附属上外高中高一下物理期末综合测试模拟试题含解析

2025年上海市上海外国语大学附属上外高中高一下物理期末综合测试模拟试题含解析_第1页
1/12
2025年上海市上海外国语大学附属上外高中高一下物理期末综合测试模拟试题含解析_第2页
2/12
2025年上海市上海外国语大学附属上外高中高一下物理期末综合测试模拟试题含解析_第3页
3/12
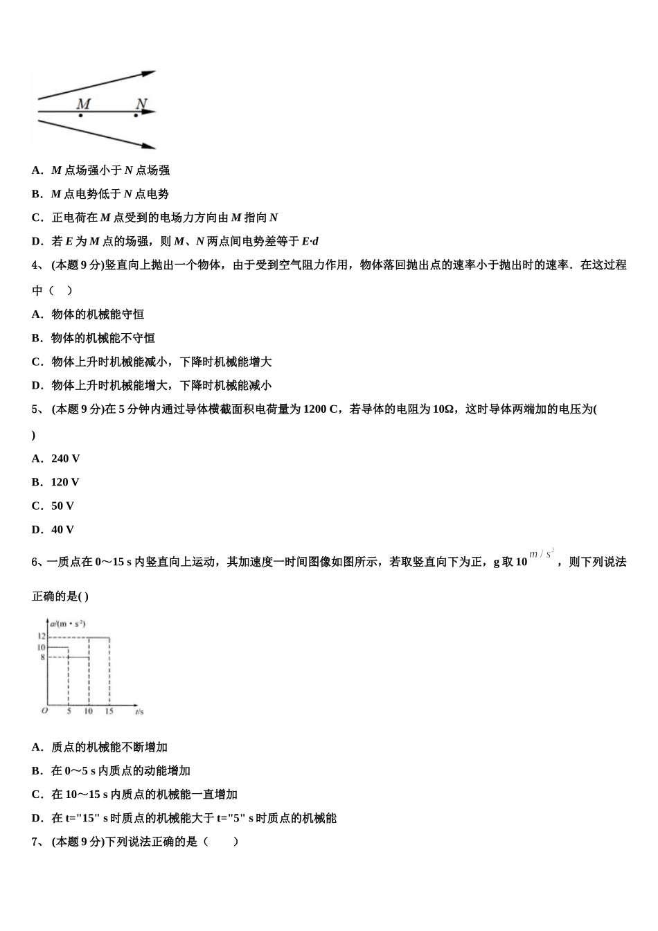
2025 年上海市上海外国语大学附属上外高中高一下物理期末综合测试模拟试题考生须知:1.全卷分选择题和非选择题两部分,全部在答题纸上作答。选择题必须用 2B 铅笔填涂;非选择题的答案必须用黑色字迹的钢笔或答字笔写在“答题纸”相应位置上。2.请用黑色字迹的钢笔或答字笔在“答题纸”上先填写姓名和准考证号。3.保持卡面清洁,不要折叠,不要弄破、弄皱,在草稿纸、试题卷上答题无效。一、选择题:本大题共 10 小题,每小题 5 分,共 50 分。在每小题给出的四个选项中,有的只有一项符合题目要求,有的有多项符合题目要求。全部选对的得 5 分,选对但不全的得 3 分,有选错的得 0 分。1、如图所示,小物体 P 放在水平圆盘上随圆盘一起转动,下列关于小物体所受摩擦力 f 的叙述正确的是( )A.f 的方向总是指向圆心B.圆盘匀速转动时 f=0C.在转速一定的条件下,f 跟物体到轴 O 的距离成正比D.在物体与轴 O 的距离一定的条件下, f 跟圆盘转动的角速度成正比2、 (本题 9 分)为了做好疫情防控工作,小区物业利用红外测温仪对出入人员进行体温检测。红外测温仪的原理是:被测物体辐射的光线只有红外线可被捕捉,并转变成电信号。图为氢原子能级示意图,已知红外线单个光子能量的最大值为 1.62eV,要使氢原子辐射出的光子可被红外测温仪捕捉,最少应给处于激发态的氢原子提供的能量为( )A.10.20eVB.2.89eVC.2.55eVD.1.89eV3、 (本题 9 分)某电场的电场线如图所示,M、N 两点相距为 d,则( )A.M 点场强小于 N 点场强B.M 点电势低于 N 点电势C.正电荷在 M 点受到的电场力方向由 M 指向 ND.若 E 为 M 点的场强,则 M、N 两点间电势差等于 E·d4、 (本题 9 分)竖直向上抛出一个物体,由于受到空气阻力作用,物体落回抛出点的速率小于抛出时的速率.在这过程中( )A.物体的机械能守恒B.物体的机械能不守恒C.物体上升时机械能减小,下降时机械能增大D.物体上升时机械能增大,下降时机械能减小5、 (本题 9 分)在 5 分钟内通过导体横截面积电荷量为 1200 C,若导体的电阻为 10Ω,这时导体两端加的电压为( )A.240 VB.120 VC.50 VD.40 V6、一质点在 0~15 s 内竖直向上运动,其加速度一时间图像如图所示,若取竖直向下为正,g 取 10,则下列说法正确的是( )A.质点的机械能不断增加B.在 0~5 s 内质点的动能增加C.在 10~15 s 内质点的机...

1、当您付费下载文档后,您只拥有了使用权限,并不意味着购买了版权,文档只能用于自身使用,不得用于其他商业用途(如 [转卖]进行直接盈利或[编辑后售卖]进行间接盈利)。
2、本站所有内容均由合作方或网友上传,本站不对文档的完整性、权威性及其观点立场正确性做任何保证或承诺!文档内容仅供研究参考,付费前请自行鉴别。
3、如文档内容存在违规,或者侵犯商业秘密、侵犯著作权等,请点击“违规举报”。

碎片内容

2025年上海市上海外国语大学附属上外高中高一下物理期末综合测试模拟试题含解析

您可能关注的文档

确认删除?