2024-2025学年江西省婺源县七下语文期中综合测试试题含解析

2024-2025学年江西省婺源县七下语文期中综合测试试题含解析_第1页
1/11
2024-2025学年江西省婺源县七下语文期中综合测试试题含解析_第2页
2/11
2024-2025学年江西省婺源县七下语文期中综合测试试题含解析_第3页
3/11
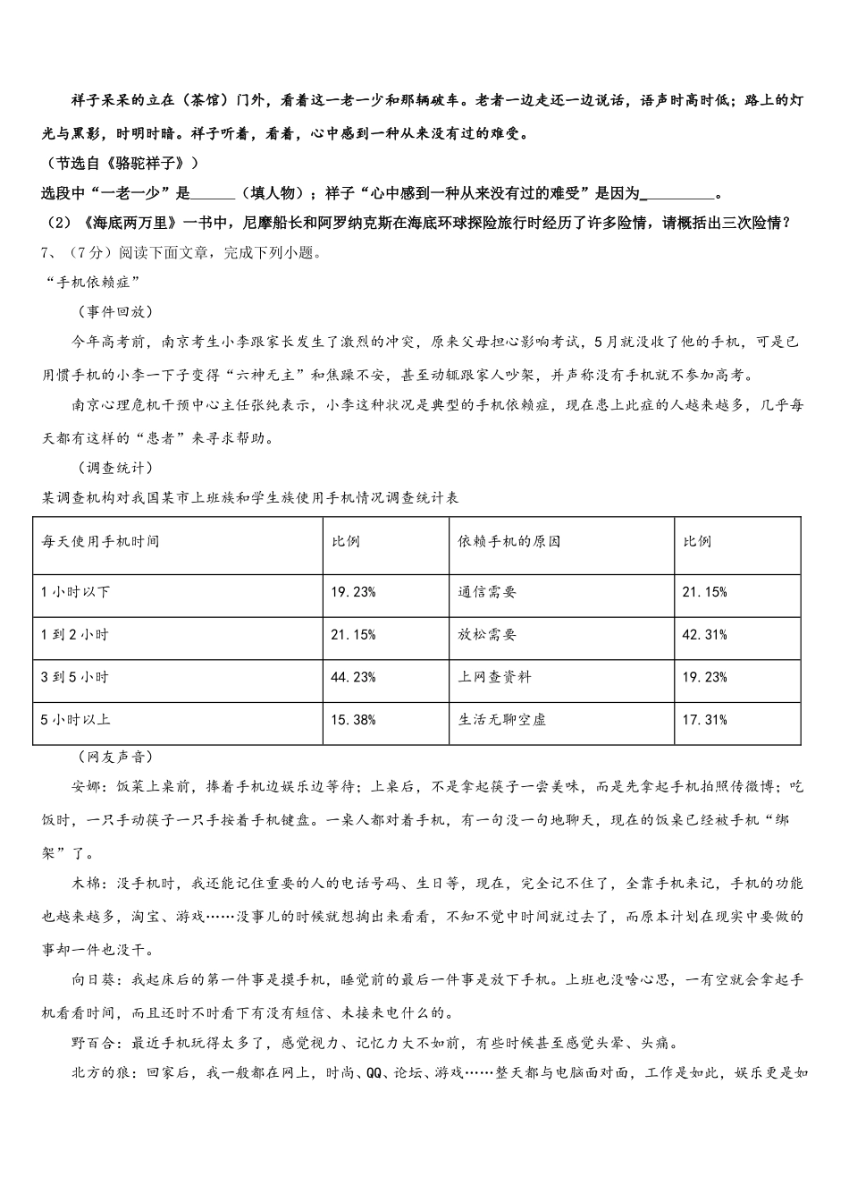
2024-2025 学年江西省婺源县七下语文期中综合测试试题注意事项:1. 答题前,考生先将自己的姓名、准考证号填写清楚,将条形码准确粘贴在考生信息条形码粘贴区。2.选择题必须使用 2B 铅笔填涂;非选择题必须使用 0.5 毫米黑色字迹的签字笔书写,字体工整、笔迹清楚。3.请按照题号顺序在各题目的答题区域内作答,超出答题区域书写的答案无效;在草稿纸、试题卷上答题无效。4.保持卡面清洁,不要折叠,不要弄破、弄皱,不准使用涂改液、修正带、刮纸刀。一、语文知识及运用(30 分)1、下列“之”字的用法与例句相同的一项是( )例: 一老河兵闻之A.久之,目似瞑,意暇甚 B.孔子云:何陋之有C.水陆草木之花 D.康肃笑而遣之2、下列注音全都正确的一项是( )A.元勋(xūn) 奠基(diàn) 澎湃(bài) 鞠躬尽瘁(cuì)B.挚友(zhì) 迭起(dié) 咳嗽(sou) 鲜为人知(xiān)C.卓越(zhuó) 校对(xiào) 薪金(xīn) 气冲斗牛(dǒu)D.硕果(shuò) 草率(shuài) 悠然(yōu) 潜心贯注(qián)3、下列句子中加点成语使用不恰当的一项是 ( )A.尽管老师一再强调校园安全问题,有些学生却总是不以为然。B.妈妈经常告诫我要向老师不耻下问,不要有任何遗留的问题。C.有些同学在大庭广众之下公然口出脏话,实在让人深恶痛绝。D.在中国,木兰女扮男装、替父从军的故事可以说是妇孺皆知。4、下面句子中加点成语使用不正确的一项是( )A.能否做成学问,除必要的天赋外,很大程度取决于有无锲而不舍的精神。B.刘启犯错误,老师批评了他,但他却不以为然,满不在乎。C.吴京为人一向诚实、正直,对社会上的丑恶现象深恶痛绝。D.小福最近写字扑朔迷离,老师连续两天批评他写字不认真了。5、下面选项有语病的一项是( )A.你的作文是否能打动人,是评价一篇好文章的标准之一。B.大家把选的照片和写的故事先汇集起来,然后编辑成册。C.我荣幸地以“追梦好少年”的身份,去参评“江苏好少年”。D.《唐诗素描》让我的心灵得到美好的享受,使我陶醉不已。6、名著阅读。(1)阅读下列名著选段,完成下题。祥子呆呆的立在(茶馆)门外,看着这一老一少和那辆破车。老者一边走还一边说话,语声时高时低;路上的灯光与黑影,时明时暗。祥子听着,看着,心中感到一种从来没有过的难受。(节选自《骆驼祥子》)选段中“一老一少”是 (填人物);祥子“心中感到一种从来没有过的难受”是因为_ 。(2)《海底两万里》一书中,尼摩船长和阿罗...

1、当您付费下载文档后,您只拥有了使用权限,并不意味着购买了版权,文档只能用于自身使用,不得用于其他商业用途(如 [转卖]进行直接盈利或[编辑后售卖]进行间接盈利)。
2、本站所有内容均由合作方或网友上传,本站不对文档的完整性、权威性及其观点立场正确性做任何保证或承诺!文档内容仅供研究参考,付费前请自行鉴别。
3、如文档内容存在违规,或者侵犯商业秘密、侵犯著作权等,请点击“违规举报”。

碎片内容

2024-2025学年江西省婺源县七下语文期中综合测试试题含解析

您可能关注的文档

确认删除?