2025-2026学年山西省长治市屯留县一中化学高一上期中经典试题含解析

2025-2026学年山西省长治市屯留县一中化学高一上期中经典试题含解析_第1页
1/18
2025-2026学年山西省长治市屯留县一中化学高一上期中经典试题含解析_第2页
2/18
2025-2026学年山西省长治市屯留县一中化学高一上期中经典试题含解析_第3页
3/18
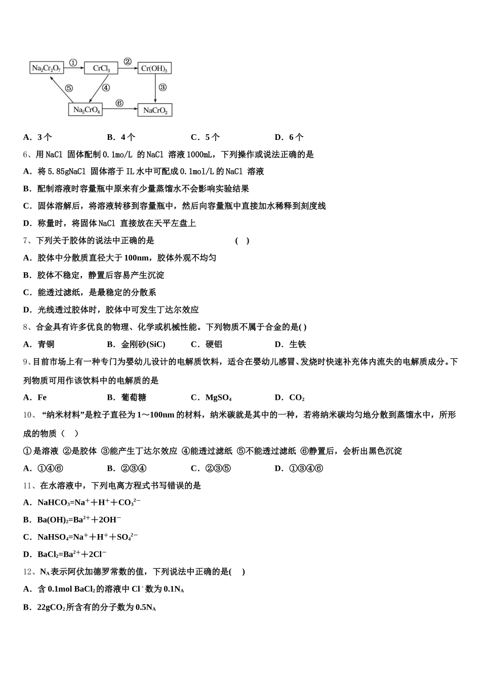
2025-2026 学年山西省长治市屯留县一中化学高一上期中经典试题注意事项1.考生要认真填写考场号和座位序号。2.试题所有答案必须填涂或书写在答题卡上,在试卷上作答无效。第一部分必须用 2B 铅笔作答;第二部分必须用黑色字迹的签字笔作答。3.考试结束后,考生须将试卷和答题卡放在桌面上,待监考员收回。一、选择题(共包括 22 个小题。每小题均只有一个符合题意的选项)1、石棉是过去常用的保温、绝热、防火材料,但现已确认为致癌物质,并正在开发它的代用品。石棉的组成可用化学式CaMg3(SiO3)4。表示,其中 Si 的化合价是 ( )A.+2 B.-2 C.+4 D.-42、有 NaCl、CaCl2、AlCl3三种溶液,分别与足量的 AgNO3溶液反应,若生成沉淀的质量相等,则三种溶液中所含溶质的物质的量之比为A.3∶2∶2B.1∶2∶3C.6∶3∶2D.6∶3∶13、将绿豆大小的方形金属钠投入足量且含酚酞的水中,根据相应现象不能得出的结论是( )选项实验现象结论A方形金属钠变成小球钠与水的反应吸热 B钠浮于水面游动水的密度大于钠的C酚酞溶液变成红色有碱性物质生成D钠球游动有吱吱声有气体生成A.AB.BC.CD.D4、下列离子方程式书写正确的是 ( )A.铁与稀硫酸反应:2Fe +6H+ = 2Fe3+ +3H2↑B.铁片与氯化铜溶液反应:Fe +Cu2+ = Cu +Fe2+C.氢氧化镁溶于盐酸:Mg(OH)2+H+ = Mg2+ +2H2OD.Ba(OH)2溶液与稀 H2SO4反应:Ba2+ + OH- + H+ +SO42- = H2O+BaSO4↓5、化学实验中若使某步中的有害产物作为另一步的反应物,形成一个循环,则可不再向环境排放该种有害物质。在如图所示有编号的反应中,属于氧化还原反应的有A.3 个B.4 个C.5 个D.6 个6、用 NaCl 固体配制 0.1mo/L 的 NaCl 溶液 1000mL,下列操作或说法正确的是A.将 5.85gNaCl 固体溶于 IL 水中可配成 0.1mol/L 的 NaCl 溶液B.配制溶液时容量瓶中原来有少量蒸馏水不会影响实验结果C.固体溶解后,将溶液转移到容量瓶中,然后向容量瓶中直接加水稀释到刻度线D.称量时,将固体 NaCl 直接放在天平左盘上7、下列关于胶体的说法中正确的是 ( )A.胶体中分散质直径大于 100nm,胶体外观不均匀B.胶体不稳定,静置后容易产生沉淀C.能透过滤纸,是最稳定的分散系D.光线透过胶体时,胶体中可发生丁达尔效应8、合金具有许多优良的物理、化学或机械性能。下列物质不属于合金的是( )A.青铜B.金刚砂(SiC)C.硬铝D.生铁9、目前市场上有一种专门为婴幼...

1、当您付费下载文档后,您只拥有了使用权限,并不意味着购买了版权,文档只能用于自身使用,不得用于其他商业用途(如 [转卖]进行直接盈利或[编辑后售卖]进行间接盈利)。
2、本站所有内容均由合作方或网友上传,本站不对文档的完整性、权威性及其观点立场正确性做任何保证或承诺!文档内容仅供研究参考,付费前请自行鉴别。
3、如文档内容存在违规,或者侵犯商业秘密、侵犯著作权等,请点击“违规举报”。

碎片内容

2025-2026学年山西省长治市屯留县一中化学高一上期中经典试题含解析

您可能关注的文档

确认删除?