2026届江苏省无锡市太湖高级中学高一上化学期中达标检测试题含解析

2026届江苏省无锡市太湖高级中学高一上化学期中达标检测试题含解析_第1页
1/17
2026届江苏省无锡市太湖高级中学高一上化学期中达标检测试题含解析_第2页
2/17
2026届江苏省无锡市太湖高级中学高一上化学期中达标检测试题含解析_第3页
3/17
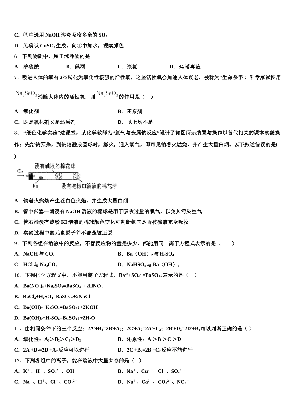
2026 届江苏省无锡市太湖高级中学高一上化学期中达标检测试题注意事项1.考生要认真填写考场号和座位序号。2.试题所有答案必须填涂或书写在答题卡上,在试卷上作答无效。第一部分必须用 2B 铅笔作答;第二部分必须用黑色字迹的签字笔作答。3.考试结束后,考生须将试卷和答题卡放在桌面上,待监考员收回。一、选择题(共包括 22 个小题。每小题均只有一个符合题意的选项)1、下列物质,能使干燥的蓝色石蕊试纸先变红又褪色的是( )① 氯气②液氯③新制氯水④敞口放置的久置氯水⑤盐酸⑥用盐酸酸化的漂白粉溶液A.①②③B.①②③④C.②③④⑥D.③⑥2、下列化学式中,能真实表示物质的分子组成的是A.CuSO4·5H2OB.CS2C.SiO2D.KCl3、如果你家里的食盐不小心混入了大量的泥沙,利用你所学的知识,最简便的分离方法是( )A.A B.B C.C D.D4、下列叙述中,正确的是A.含金属元素的离子一定都是阳离子B.在氧化还原反应中,非金属单质一定是氧化剂C.某元素从化合态变为游离态时,该元素一定被还原D.金属阳离子被还原不一定得到金属单质5、用如右图所示实验装置(夹持仪器已略去)探究铜丝与过量浓硫酸的反应。下列实验不合理的是( )A.上下移动①中铜丝可控制 SO2的量B.②中选用品红溶液验证 SO2的生成C.③中选用 NaOH 溶液吸收多余的 SO2D.为确认 CuSO4生成,向①中加水,观察颜色6、下列物质中,属于纯净物的是A.浓硫酸B.碘酒C.液氨D.84 消毒液7、吸进人体的氧有 2%转化为氧化性极强的活性氧,这些活性氧会加速人体衰老,被称为“生命杀手”,科学家试图用消除人体内的活性氧,则的作用是( )A.氧化剂B.还原剂C.既是氧化剂又是还原剂D.以上均不是8、 “绿色化学实验”进课堂,某化学教师为“氯气与金属钠反应”设计了如图所示装置与操作以替代相关的课本实验操作:先给钠预热,到钠熔融成圆球时,撤火,通入氯气,即可见钠着火燃烧,并产生大量白烟。以下叙述错误的是( )A.钠着火燃烧产生苍白色火焰,并生成大量白烟B.管中部塞一团浸有 NaOH 溶液的棉球是用于吸收过量的氯气,以免其污染空气C.管右端浸有淀粉 KI 溶液的棉球颜色变化可判断氯气是否被碱液完全吸收D.实验过程中氯元素原子并不都是被还原9、下列各组在溶液中的反应,不管反应物的量是多少,都能用同一离子方程式表示的是( )A.NaOH 与 CO2B.Ba(OH)2与 H2SO4C.HCl 与 Na2CO3D.NaHSO4与 Ba(OH)210、下列化学方程式中,...

1、当您付费下载文档后,您只拥有了使用权限,并不意味着购买了版权,文档只能用于自身使用,不得用于其他商业用途(如 [转卖]进行直接盈利或[编辑后售卖]进行间接盈利)。
2、本站所有内容均由合作方或网友上传,本站不对文档的完整性、权威性及其观点立场正确性做任何保证或承诺!文档内容仅供研究参考,付费前请自行鉴别。
3、如文档内容存在违规,或者侵犯商业秘密、侵犯著作权等,请点击“违规举报”。

碎片内容

2026届江苏省无锡市太湖高级中学高一上化学期中达标检测试题含解析

您可能关注的文档

确认删除?