2024-2025学年北京市东城区第十一中学高二下物理期中调研模拟试题含解析

2024-2025学年北京市东城区第十一中学高二下物理期中调研模拟试题含解析_第1页
1/12
2024-2025学年北京市东城区第十一中学高二下物理期中调研模拟试题含解析_第2页
2/12
2024-2025学年北京市东城区第十一中学高二下物理期中调研模拟试题含解析_第3页
3/12
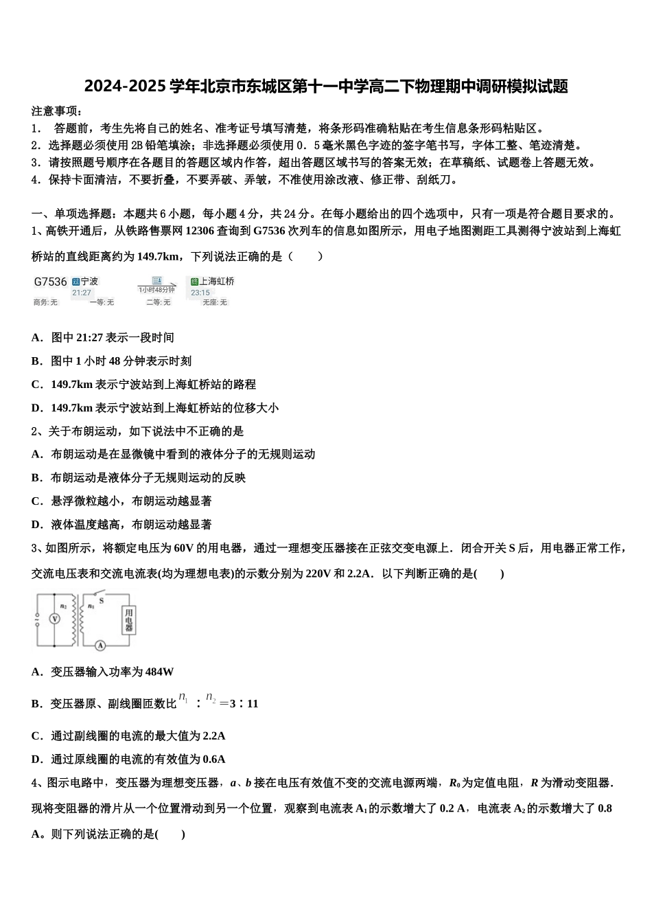
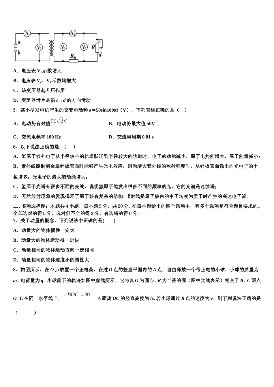
2024-2025 学年北京市东城区第十一中学高二下物理期中调研模拟试题注意事项:1. 答题前,考生先将自己的姓名、准考证号填写清楚,将条形码准确粘贴在考生信息条形码粘贴区。2.选择题必须使用 2B 铅笔填涂;非选择题必须使用 0.5 毫米黑色字迹的签字笔书写,字体工整、笔迹清楚。3.请按照题号顺序在各题目的答题区域内作答,超出答题区域书写的答案无效;在草稿纸、试题卷上答题无效。4.保持卡面清洁,不要折叠,不要弄破、弄皱,不准使用涂改液、修正带、刮纸刀。一、单项选择题:本题共 6 小题,每小题 4 分,共 24 分。在每小题给出的四个选项中,只有一项是符合题目要求的。1、高铁开通后,从铁路售票网 12306 查询到 G7536 次列车的信息如图所示,用电子地图测距工具测得宁波站到上海虹桥站的直线距离约为 149.7km,下列说法正确的是( )A.图中 21:27 表示一段时间B.图中 1 小时 48 分钟表示时刻C.149.7km 表示宁波站到上海虹桥站的路程D.149.7km 表示宁波站到上海虹桥站的位移大小2、关于布朗运动,如下说法中不正确的是A.布朗运动是在显微镜中看到的液体分子的无规则运动B.布朗运动是液体分子无规则运动的反映C.悬浮微粒越小,布朗运动越显著D.液体温度越高,布朗运动越显著3、如图所示,将额定电压为 60V 的用电器,通过一理想变压器接在正弦交变电源上.闭合开关 S 后,用电器正常工作,交流电压表和交流电流表(均为理想电表)的示数分别为 220V 和 2.2A.以下判断正确的是( ) A.变压器输入功率为 484WB.变压器原、副线圈匝数比 ∶=3∶11C.通过副线圈的电流的最大值为 2.2AD.通过原线圈的电流的有效值为 0.6A4、图示电路中,变压器为理想变压器,a、b 接在电压有效值不变的交流电源两端,R0为定值电阻,R 为滑动变阻器.现将变阻器的滑片从一个位置滑动到另一个位置,观察到电流表 A1的示数增大了 0.2 A,电流表 A2的示数增大了 0.8 A。则下列说法正确的是( )A.电压表 V1示数增大B.电压表 V2、V3示数均增大C.该变压器起升压作用D.变阻器滑片是沿 c→d 的方向滑动5、某小型发电机产生的交变电动势 e=50sin100πt(V).下列表述正确的是( )A.电动势有效值B.电动势最大值 50VC.交流电频率 100 HzD.交流电周期 0.01 s6、以下说法正确的是:( )A.氢原子核外电子从半径较小的轨道跃迁到半径较大的轨道时,电子的动能减小,原子电势能增大,原子能量...

1、当您付费下载文档后,您只拥有了使用权限,并不意味着购买了版权,文档只能用于自身使用,不得用于其他商业用途(如 [转卖]进行直接盈利或[编辑后售卖]进行间接盈利)。
2、本站所有内容均由合作方或网友上传,本站不对文档的完整性、权威性及其观点立场正确性做任何保证或承诺!文档内容仅供研究参考,付费前请自行鉴别。
3、如文档内容存在违规,或者侵犯商业秘密、侵犯著作权等,请点击“违规举报”。

碎片内容

2024-2025学年北京市东城区第十一中学高二下物理期中调研模拟试题含解析

您可能关注的文档

确认删除?