福建省厦门市集美区2024-2025学年四年级数学第二学期期末复习检测模拟试题含解析

福建省厦门市集美区2024-2025学年四年级数学第二学期期末复习检测模拟试题含解析_第1页
1/8
福建省厦门市集美区2024-2025学年四年级数学第二学期期末复习检测模拟试题含解析_第2页
2/8
福建省厦门市集美区2024-2025学年四年级数学第二学期期末复习检测模拟试题含解析_第3页
3/8
福建省厦门市集美区 2024-2025 学年四年级数学第二学期期末复习检测模拟试题一、神奇小帮手。(每题 2 分,共 16 分)1.从 5 时起,时针按顺时针方向旋转 90°后是(______)时,分针从 2:00 到 2:20 旋转了(______)°。2.100.0103 读作(______),五十点五零写作(______)。3.长江是亚洲第一大河,流域面积达 1808500km2,改写成用“万”作单位的数是(_________)万 km2(保留一位小数)。4.在同一平面内,两条直线不平行就一定(___________).5.用“亿”作单位,写出 350037236 的近似数是(____),省略 647802 最高位后面的尾数,写出的近似数是(____)。6.要使 200+25÷16-7 先算加减法,最后算除法,需要添上两个小括号,按这样的要求,添上小括号后的算式是________。7.184,234,98 这三个数的平均数一定比( )大,一定比( )小,这个平均数是( )。8.7002008 这个数是由(______)个百万,(______)个千,和(______)个一组成,这个数读作(______)。二、我是小法官。(对的打√,错的打×。每题 2 分, 共 20 分)9.方程 3+3.52=15.52 和方程+6.6=10.62 的解是相同的。(______)10.85 乘 23 与 1 的和,积是多少?正确列式是:85×23+1. (____)11.45×99+99 与 45×100 的结果相同。(______)12.任意形状、大小相同的三角形都能密铺。 (____)13.2.60 和 2.6 大小相等,计数单位也相同。(____)14.用三根分别长 5 厘米、6 厘米和 10 厘米的小棒能摆成一个三角形.(______)15.31.13 中的两个“3”表示的意义不同。(______)16.0 可以作被除数,但不能作除数。(________)17.如果一个数是奇数,另一个数是偶数,那么这两个数的最大公因数一定是 1。 (_________)18.3.5 的计数单位是 0.1,它是由 5 个这样的计数单位组成。(________)三、快乐 ABC。(把正确答案的序号填在括号里。 每题 2 分, 共 10 分)19.0.5 和 0.6 之间有( )小数.A.0 个B.1 个C.无数个20.在一个三角形中,最大的内角一定( )。A.不大于 60°B.等于 60°C.不小于 60°21.整数部分是 0 的最大的两位小数再加上( ),就等于整数 1。A.0.1 B.0.01 C.0.00122.下面各图形中,正确画出图形的高的是( )。A. B. C. D.23.把一个三角形沿高剪开分成两个小三角形,每个小三角形的内角和是( ).A.360°...

1、当您付费下载文档后,您只拥有了使用权限,并不意味着购买了版权,文档只能用于自身使用,不得用于其他商业用途(如 [转卖]进行直接盈利或[编辑后售卖]进行间接盈利)。
2、本站所有内容均由合作方或网友上传,本站不对文档的完整性、权威性及其观点立场正确性做任何保证或承诺!文档内容仅供研究参考,付费前请自行鉴别。
3、如文档内容存在违规,或者侵犯商业秘密、侵犯著作权等,请点击“违规举报”。

碎片内容

福建省厦门市集美区2024-2025学年四年级数学第二学期期末复习检测模拟试题含解析

您可能关注的文档

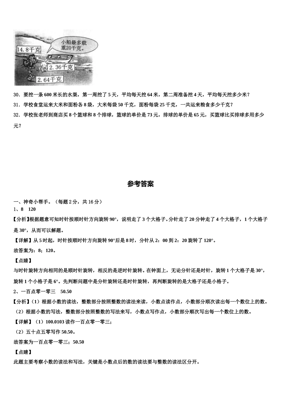
确认删除?