2025年山东省名校联盟新教材物理高二第二学期期中复习检测模拟试题含解析

2025年山东省名校联盟新教材物理高二第二学期期中复习检测模拟试题含解析_第1页
1/11
2025年山东省名校联盟新教材物理高二第二学期期中复习检测模拟试题含解析_第2页
2/11
2025年山东省名校联盟新教材物理高二第二学期期中复习检测模拟试题含解析_第3页
3/11
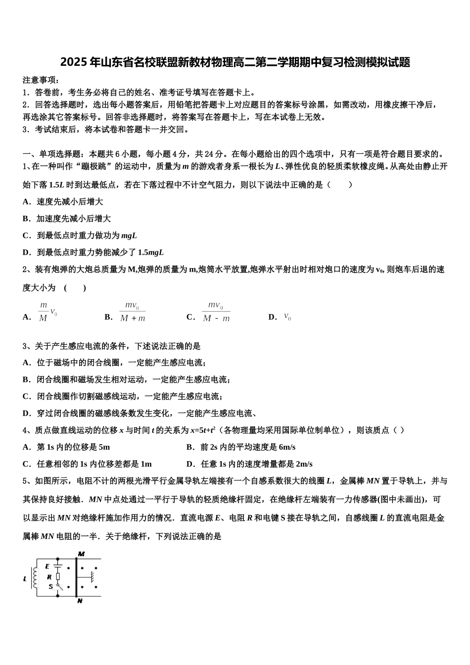
2025 年山东省名校联盟新教材物理高二第二学期期中复习检测模拟试题注意事项:1.答卷前,考生务必将自己的姓名、准考证号填写在答题卡上。2.回答选择题时,选出每小题答案后,用铅笔把答题卡上对应题目的答案标号涂黑,如需改动,用橡皮擦干净后,再选涂其它答案标号。回答非选择题时,将答案写在答题卡上,写在本试卷上无效。3.考试结束后,将本试卷和答题卡一并交回。一、单项选择题:本题共 6 小题,每小题 4 分,共 24 分。在每小题给出的四个选项中,只有一项是符合题目要求的。1、在一种叫作“蹦极跳”的运动中,质量为 m 的游戏者身系一根长为 L、弹性优良的轻质柔软橡皮绳。从高处由静止开始下落 1.5L 时到达最低点,若在下落过程中不计空气阻力,则以下说法中正确的是( )A.速度先减小后增大B.加速度先减小后增大C.到最低点时重力做功为 mgLD.到最低点时重力势能减少了 1.5mgL2、装有炮弹的大炮总质量为 M,炮弹的质量为 m,炮筒水平放置,炮弹水平射出时相对炮口的速度为 v0, 则炮车后退的速度大小为 ( )A.B.C.D.3、关于产生感应电流的条件,下述说法正确的是A.位于磁场中的闭合线圈,一定能产生感应电流;B.闭合线圈和磁场发生相对运动,一定能产生感应电流;C.闭合线圈作切割磁感线运动,一定能产生感应电流;D.穿过闭合线圈的磁感线条数发生变化,一定能产生感应电流、4、质点做直线运动的位移 x 与时间 t 的关系为 x=5t+t2(各物理量均采用国际单位制单位),则该质点( )A.第 1s 内的位移是 5mB.前 2s 内的平均速度是 6m/sC.任意相邻的 1s 内位移差都是 1mD.任意 1s 内的速度增量都是 2m/s5、如图所示,电阻不计的两根光滑平行金属导轨左端接有一个自感系数很大的线圈 L,金属棒 MN 置于导轨上,并与其保持良好接触.MN 中点处通过一平行于导轨的轻质绝缘杆固定,在绝缘杆左端装有一力传感器(图中未画出),可以显示出 MN 对绝缘杆施加作用力的情况.直流电源 E、电阻 R 和电键 S 接在导轨之间,自感线圈 L 的直流电阻是金属棒 MN 电阻的一半.关于绝缘杆,下列说法正确的是A.闭合 S,受到向左的拉力,且力传感器示数越来越大B.闭合 S,受到向右的压力,且力传感器示数越来越小C.断开 S,受到向左的拉力,且力传感器示数越来越小直至为零D.断开 S,受到向右的压力,且力传感器示数先突然变大再逐渐减小为零6、简谐运动属于( )A.变速运动B.匀速...

1、当您付费下载文档后,您只拥有了使用权限,并不意味着购买了版权,文档只能用于自身使用,不得用于其他商业用途(如 [转卖]进行直接盈利或[编辑后售卖]进行间接盈利)。
2、本站所有内容均由合作方或网友上传,本站不对文档的完整性、权威性及其观点立场正确性做任何保证或承诺!文档内容仅供研究参考,付费前请自行鉴别。
3、如文档内容存在违规,或者侵犯商业秘密、侵犯著作权等,请点击“违规举报”。

碎片内容

2025年山东省名校联盟新教材物理高二第二学期期中复习检测模拟试题含解析

您可能关注的文档

确认删除?