福建省福清福清华侨中学2025届高一生物第二学期期末联考模拟试题含解析

福建省福清福清华侨中学2025届高一生物第二学期期末联考模拟试题含解析_第1页
1/9
福建省福清福清华侨中学2025届高一生物第二学期期末联考模拟试题含解析_第2页
2/9
福建省福清福清华侨中学2025届高一生物第二学期期末联考模拟试题含解析_第3页
3/9
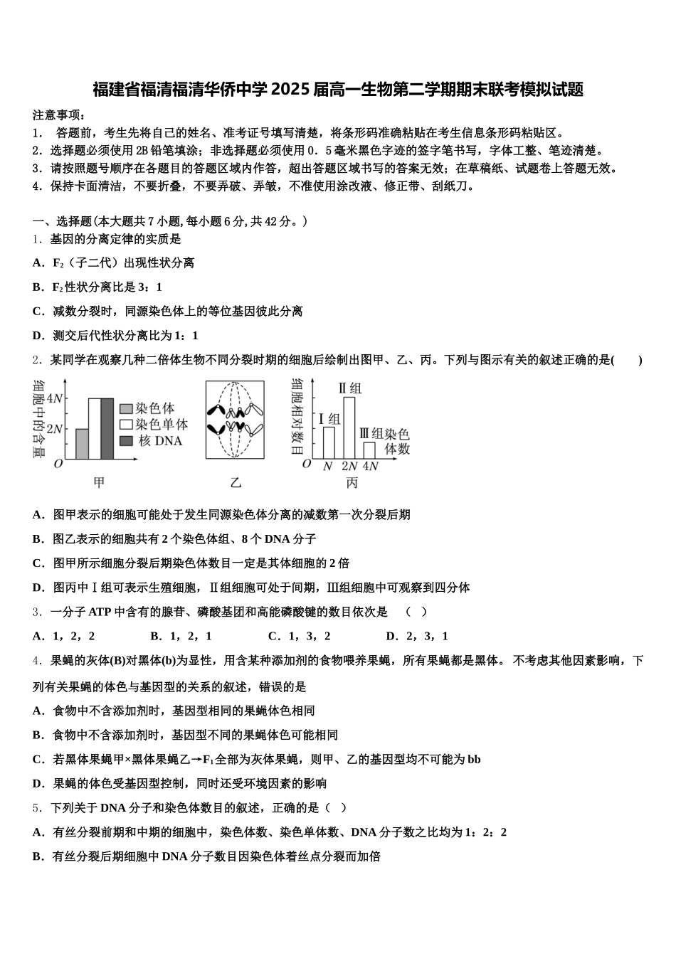
福建省福清福清华侨中学 2025 届高一生物第二学期期末联考模拟试题注意事项:1. 答题前,考生先将自己的姓名、准考证号填写清楚,将条形码准确粘贴在考生信息条形码粘贴区。2.选择题必须使用 2B 铅笔填涂;非选择题必须使用 0.5 毫米黑色字迹的签字笔书写,字体工整、笔迹清楚。3.请按照题号顺序在各题目的答题区域内作答,超出答题区域书写的答案无效;在草稿纸、试题卷上答题无效。4.保持卡面清洁,不要折叠,不要弄破、弄皱,不准使用涂改液、修正带、刮纸刀。一、选择题(本大题共 7 小题,每小题 6 分,共 42 分。)1.基因的分离定律的实质是A.F2(子二代)出现性状分离B.F2性状分离比是 3:1C.减数分裂时,同源染色体上的等位基因彼此分离D.测交后代性状分离比为 1:12.某同学在观察几种二倍体生物不同分裂时期的细胞后绘制出图甲、乙、丙。下列与图示有关的叙述正确的是( )A.图甲表示的细胞可能处于发生同源染色体分离的减数第一次分裂后期B.图乙表示的细胞共有 2 个染色体组、8 个 DNA 分子C.图甲所示细胞分裂后期染色体数目一定是其体细胞的 2 倍D.图丙中Ⅰ组可表示生殖细胞,Ⅱ组细胞可处于间期,Ⅲ组细胞中可观察到四分体3.一分子 ATP 中含有的腺苷、磷酸基团和高能磷酸键的数目依次是 ( )A.1,2,2B.1,2,1C.1,3,2D.2,3,14.果蝇的灰体(B)对黑体(b)为显性,用含某种添加剂的食物喂养果蝇,所有果蝇都是黑体。 不考虑其他因素影响,下列有关果蝇的体色与基因型的关系的叙述,错误的是A.食物中不含添加剂时,基因型相同的果蝇体色相同B.食物中不含添加剂时,基因型不同的果蝇体色可能相同C.若黑体果蝇甲×黑体果蝇乙→F1全部为灰体果蝇,则甲、乙的基因型均不可能为 bbD.果蝇的体色受基因型控制,同时还受环境因素的影响5.下列关于 DNA 分子和染色体数目的叙述,正确的是( )A.有丝分裂前期和中期的细胞中,染色体数、染色单体数、DNA 分子数之比均为 1:2:2B.有丝分裂后期细胞中 DNA 分子数目因染色体着丝点分裂而加倍C.有丝分裂中期和后期,染色体数相同,DNA 分子数不同D.有丝分裂间期细胞中染色体数目因 DNA 复制而加倍6.下列有关现代生物进化理论的叙述,错误的是 ( )A.突变和基因重组为进化提供原材料B.自然选择影响种群的基因频率C.长期地理隔离使不同种群的基因库发生差异D.地理隔离必然导致生殖隔离7.现代生物进化理论认为,生物进化的实质...

1、当您付费下载文档后,您只拥有了使用权限,并不意味着购买了版权,文档只能用于自身使用,不得用于其他商业用途(如 [转卖]进行直接盈利或[编辑后售卖]进行间接盈利)。
2、本站所有内容均由合作方或网友上传,本站不对文档的完整性、权威性及其观点立场正确性做任何保证或承诺!文档内容仅供研究参考,付费前请自行鉴别。
3、如文档内容存在违规,或者侵犯商业秘密、侵犯著作权等,请点击“违规举报”。

碎片内容

福建省福清福清华侨中学2025届高一生物第二学期期末联考模拟试题含解析

您可能关注的文档

确认删除?