2025届湖南省衡阳市樟树中学物理高二第二学期期中学业水平测试试题含解析

2025届湖南省衡阳市樟树中学物理高二第二学期期中学业水平测试试题含解析_第1页
1/13
2025届湖南省衡阳市樟树中学物理高二第二学期期中学业水平测试试题含解析_第2页
2/13
2025届湖南省衡阳市樟树中学物理高二第二学期期中学业水平测试试题含解析_第3页
3/13
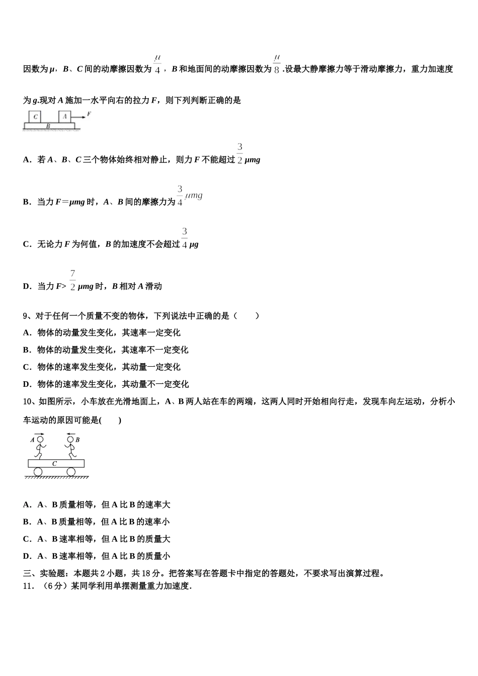
2025 届湖南省衡阳市樟树中学物理高二第二学期期中学业水平测试试题注意事项:1.答卷前,考生务必将自己的姓名、准考证号、考场号和座位号填写在试题卷和答题卡上。用 2B 铅笔将试卷类型(B)填涂在答题卡相应位置上。将条形码粘贴在答题卡右上角"条形码粘贴处"。2.作答选择题时,选出每小题答案后,用 2B 铅笔把答题卡上对应题目选项的答案信息点涂黑;如需改动,用橡皮擦干净后,再选涂其他答案。答案不能答在试题卷上。3.非选择题必须用黑色字迹的钢笔或签字笔作答,答案必须写在答题卡各题目指定区域内相应位置上;如需改动,先划掉原来的答案,然后再写上新答案;不准使用铅笔和涂改液。不按以上要求作答无效。4.考生必须保证答题卡的整洁。考试结束后,请将本试卷和答题卡一并交回。一、单项选择题:本题共 6 小题,每小题 4 分,共 24 分。在每小题给出的四个选项中,只有一项是符合题目要求的。1、医院有一种先进的检测技术﹣﹣彩超,就是向病人体内发射频率已精确掌握的超声波,超声波经血液反射后被专用仪器接收,测出反射波的频率变化,就可知道血液的流速,这一技术利用了物理学中的下列哪一原理( )A.回声B.波的衍射C.波的干涉D.多普勒效应2、关于能量和能源,下列说法正确的是( )A.由于自然界的能量守恒,所以不需要节约能源B.在利用能源的过程中,能量在数量上并未减少C.能量耗散说明能量在转化过程中没有方向性D.人类在不断地开发和利用新能源,所以能量可以被创造3、如图所示,一导线弯成半径为 a 的半圆形闭合回路.虚线 MN 右侧有磁感应强度为 B 的匀强磁场.方向垂直于回路所在的平面.回路以速度 v 向右匀速进入磁场,直径 CD 始终与 MN 垂直.从 D 点到达边界开始到 C 点进入磁场为止,下列结论正确的是( )A.感应电流方向先逆时针,后顺时针B.CD 段直线始终不受安培力C.感应电动势平均值 E= BavD.感应电动势平均值 E= πBav4、如图所示的电路中,变压器为理想变压器,ab 接在电压有效值不变的交流电源的两端,R0 为定值电阻,R 为滑动变阻器,现将变阻器的滑片从一个位置滑动到另一位置,观察到电流表 A1的示数增大了 0.2A,电流表 A2的示数增大了 0.8A,则下列说法正确的是( )A.该变压器起降压作用B.变阻器滑片是沿 d-c 的方向滑动C.电压表 V1示数增大D.电压表 V2、V3示数均增大5、在“观察光的干涉现象”实验中,用白光入射双缝时,在光屏上可观...

1、当您付费下载文档后,您只拥有了使用权限,并不意味着购买了版权,文档只能用于自身使用,不得用于其他商业用途(如 [转卖]进行直接盈利或[编辑后售卖]进行间接盈利)。
2、本站所有内容均由合作方或网友上传,本站不对文档的完整性、权威性及其观点立场正确性做任何保证或承诺!文档内容仅供研究参考,付费前请自行鉴别。
3、如文档内容存在违规,或者侵犯商业秘密、侵犯著作权等,请点击“违规举报”。

碎片内容

2025届湖南省衡阳市樟树中学物理高二第二学期期中学业水平测试试题含解析

您可能关注的文档

确认删除?