宁夏银川市育才中学勤行学区2025届物理高二第二学期期中调研试题含解析

宁夏银川市育才中学勤行学区2025届物理高二第二学期期中调研试题含解析_第1页
1/13
宁夏银川市育才中学勤行学区2025届物理高二第二学期期中调研试题含解析_第2页
2/13
宁夏银川市育才中学勤行学区2025届物理高二第二学期期中调研试题含解析_第3页
3/13
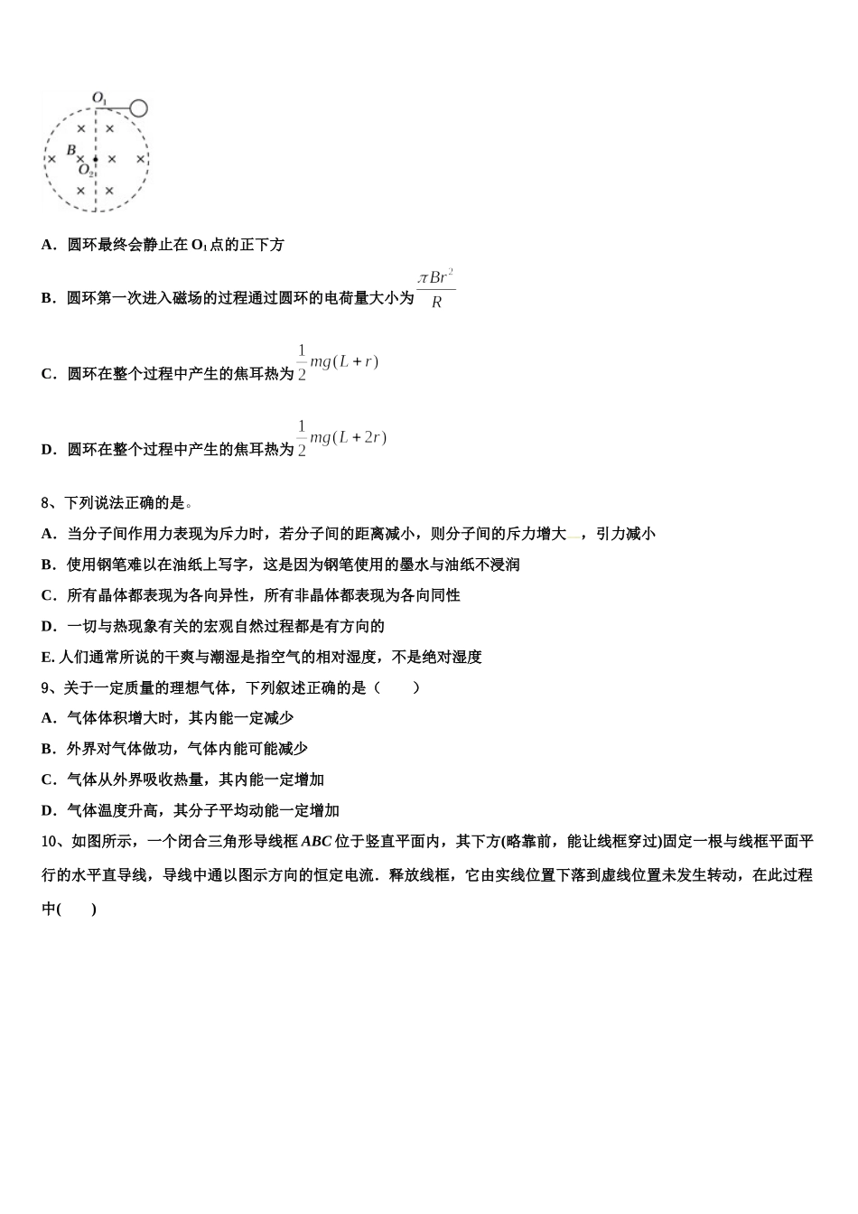
宁夏银川市育才中学勤行学区 2025 届物理高二第二学期期中调研试题注意事项1.考试结束后,请将本试卷和答题卡一并交回.2.答题前,请务必将自己的姓名、准考证号用 0.5 毫米黑色墨水的签字笔填写在试卷及答题卡的规定位置.3.请认真核对监考员在答题卡上所粘贴的条形码上的姓名、准考证号与本人是否相符.4.作答选择题,必须用 2B 铅笔将答题卡上对应选项的方框涂满、涂黑;如需改动,请用橡皮擦干净后,再选涂其他答案.作答非选择题,必须用 05 毫米黑色墨水的签字笔在答题卡上的指定位置作答,在其他位置作答一律无效.5.如需作图,须用 2B 铅笔绘、写清楚,线条、符号等须加黑、加粗.一、单项选择题:本题共 6 小题,每小题 4 分,共 24 分。在每小题给出的四个选项中,只有一项是符合题目要求的。1、如图所示,一个矩形线圈 abcd 放在垂直纸面向里的匀强磁场中,在进行下列操作时,整个线圈始终处于磁场之内,线圈中能产生感应电流的是( )A.线圈沿纸面向右移动 B.线圈沿纸面向下移动C.线圈垂直纸面向外移动 D.线圈以 ab 边为轴转动2、如图所示,理想变压器的原线圈接在 u=220sin(100πt)(V)的交流电源上,副线圈接有 R=55 Ω 的负载电阻。原、副线圈匝数之比为 2∶1,电流表、电压表均为理想电表。下列说法正确的是( ) A.原线圈中电流表的读数为 1 AB.原线圈中的输入功率为C.副线圈中电压表的读数为 110VD.若只将负载电阻的大小变为原来的 2 倍,则负载电阻消耗的功率变为原来的 2 倍3、如图所示,金属杆 ab 以恒定的速率 v 在间距为 L 的光滑平行导轨上向右滑行,设整个电路总电阻为 R(恒定不变),整个装置置于垂直纸面向里的匀强磁场中,下列叙述正确的是( )A.ab 杆中的电流与速率 v 成正比B.磁场作用于 ab 杆的安培力与速率 v 成反比C.电阻 R 上产生的电热功率与速率 v 成正比D.外力对 ab 杆做功的功率与速率 v 的平方成反比4、如图(甲)所示中,AB 是一个点电荷形成的电场中的一条电场线,图(乙)则是放在电场线上 P、Q 处检验电荷所受电场力的大小与其电荷量间的函数图象,电场方向由 A 指向 B,由此可以判断( )A.场源电荷是正电荷,位于 A 侧B.场源电荷是正电荷,位于 B 侧C.场源电荷是负电荷,位于 A 侧D.场源电荷是负电荷,位于 B 侧5、已知氢原子的基态能量为 E1,激发态能量为,其中 n=2,3,4…已知普朗克常量...

1、当您付费下载文档后,您只拥有了使用权限,并不意味着购买了版权,文档只能用于自身使用,不得用于其他商业用途(如 [转卖]进行直接盈利或[编辑后售卖]进行间接盈利)。
2、本站所有内容均由合作方或网友上传,本站不对文档的完整性、权威性及其观点立场正确性做任何保证或承诺!文档内容仅供研究参考,付费前请自行鉴别。
3、如文档内容存在违规,或者侵犯商业秘密、侵犯著作权等,请点击“违规举报”。

碎片内容

宁夏银川市育才中学勤行学区2025届物理高二第二学期期中调研试题含解析

您可能关注的文档

确认删除?