2024-2025学年河北省石家庄第二中学物理高一第二学期期末考试试题含解析

2024-2025学年河北省石家庄第二中学物理高一第二学期期末考试试题含解析_第1页
1/15
2024-2025学年河北省石家庄第二中学物理高一第二学期期末考试试题含解析_第2页
2/15
2024-2025学年河北省石家庄第二中学物理高一第二学期期末考试试题含解析_第3页
3/15
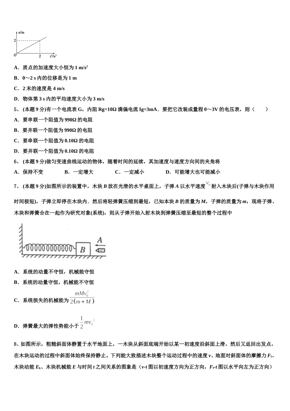
2024-2025 学年河北省石家庄第二中学物理高一第二学期期末考试试题考生须知:1.全卷分选择题和非选择题两部分,全部在答题纸上作答。选择题必须用 2B 铅笔填涂;非选择题的答案必须用黑色字迹的钢笔或答字笔写在“答题纸”相应位置上。2.请用黑色字迹的钢笔或答字笔在“答题纸”上先填写姓名和准考证号。3.保持卡面清洁,不要折叠,不要弄破、弄皱,在草稿纸、试题卷上答题无效。一、选择题(本题共 12 小题,每小题 5 分,共 60 分,在每小题给出的四个选项中,有的小题只有一个选项正确,有的小题有多个选项正确.全部选对的得 5 分,选不全的得 3 分,有选错的或不答的得 0 分)1、 (本题 9 分)如图所示,a、b、c 为电场中同一条水平方向电场线上的三点,c 为 ab 的中点.a、b 电势分别为 φa=5 V,φb=3 V,下列叙述正确的是( )A.该电场在 c 点处的电势一定为 4 VB.a 点处的场强 Ea一定大于 b 点处的场强 EbC.一正电荷从 c 点运动到 b 点电势能一定减少D.一正电荷运动到 c 点时受到的电场力由 c 指向 a2、 (本题 9 分)如图所示,一轻绳上端固定,下端系一木块,处于静止状态.一颗子弹以水平初速度射入木块内(子弹与木块相互作用时间极短,可忽略不计),然后一起向右摆动直至达到最大偏角.从子弹射入木块到它们摆动达到最大偏角的过程中,对子弹和木块,下列说法正确的是( )A.机械能守恒,动量不守恒B.机械能不守恒,动量守恒C.机械能不守恒,动量不守恒D.机械能守恒,动量守恒3、 (本题 9 分)力和的合力大小为,其中的大小为,则的大小可能为( )A.B.C.D.4、 (本题 9 分)质点做直线运动的位移 x 和时间 t2的关系图象如图所示,则该质点( )A.质点的加速度大小恒为 1 m/s2B.0~2 s 内的位移是为 1 mC.2 末的速度是 4 m/sD.物体第 3 s 内的平均速度大小为 3 m/s5、 (本题 9 分)有一个电流表 G,内阻 Rg=10Ω 满偏电流 Ig=3mA.要把它改装成量程 0~3V 的电压表,则( )A.要串联一个阻值为 990Ω 的电阻B.要并联一个阻值为 990Ω 的电阻C.要串联一个阻值为 0.10Ω 的电阻D.要并联一个阻值为 0.10Ω 的电阻6、 (本题 9 分)做匀变速曲线运动的物体,随着时间的延续,其加速度与速度方向间的夹角将A.保持不变B.一定增大C.一定减小D.可能增大也可能减小7、 (本题 9 分)如图所示的装置中,木块 B 放在光滑的水平...

1、当您付费下载文档后,您只拥有了使用权限,并不意味着购买了版权,文档只能用于自身使用,不得用于其他商业用途(如 [转卖]进行直接盈利或[编辑后售卖]进行间接盈利)。
2、本站所有内容均由合作方或网友上传,本站不对文档的完整性、权威性及其观点立场正确性做任何保证或承诺!文档内容仅供研究参考,付费前请自行鉴别。
3、如文档内容存在违规,或者侵犯商业秘密、侵犯著作权等,请点击“违规举报”。

碎片内容

2024-2025学年河北省石家庄第二中学物理高一第二学期期末考试试题含解析

您可能关注的文档

确认删除?