2026届贵州省黔南州都匀市重点名校第二学期质量抽测(5月)初三语文试题试卷(照片版)含解析

2026届贵州省黔南州都匀市重点名校第二学期质量抽测(5月)初三语文试题试卷(照片版)含解析_第1页
1/13
2026届贵州省黔南州都匀市重点名校第二学期质量抽测(5月)初三语文试题试卷(照片版)含解析_第2页
2/13
2026届贵州省黔南州都匀市重点名校第二学期质量抽测(5月)初三语文试题试卷(照片版)含解析_第3页
3/13
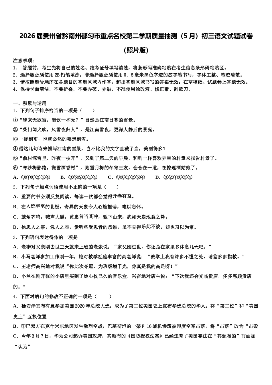
2026 届贵州省黔南州都匀市重点名校第二学期质量抽测(5 月)初三语文试题试卷(照片版)注意事项:1. 答题前,考生先将自己的姓名、准考证号填写清楚,将条形码准确粘贴在考生信息条形码粘贴区。2.选择题必须使用 2B 铅笔填涂;非选择题必须使用 0.5 毫米黑色字迹的签字笔书写,字体工整、笔迹清楚。3.请按照题号顺序在各题目的答题区域内作答,超出答题区域书写的答案无效;在草稿纸、试题卷上答题无效。4.保持卡面清洁,不要折叠,不要弄破、弄皱,不准使用涂改液、修正带、刮纸刀。一、积累与运用1.下列句子排序恰当的一项是( )①“晚来天欲雪,能饮一杯无?”自然是江南日暮的雪景。②“柴门闻犬吠,风雪夜归人”,是江南雪夜,更深人静后的景况。③ 一提到雨,也就必然的要想到雪。④ 借这几句诗来描写江南的雪景,岂不比我的文字直截了当,美丽得多?⑤“前村深雪里,昨夜一枝开”,又到了第二天的早晨,和狗一样喜欢弄雪的村童来报告村景了。⑥“寒沙梅影路,微雪酒香村”,则雪月梅的冬宵三友,会合在一道,在撩逗酒姑娘了。A.③①⑥②⑤④B.③⑤②⑥①④C.③⑥①②⑤④D.③②①⑥⑤④2.下列句子加点词语使用不正确的一项是( )A.重要的书必须反复阅读,每读一次都会觉得开卷有益。B.在人迹罕至的北极,奇异的天象令人心旌摇荡,难以忘怀。C.鼓角齐鸣,喊声大震,黄忠首当其冲,驰下山来,犹如天崩地裂之势。D.他忠人之事,急人之难,爱听些受恩者的恭维,虽不见得乐此不彼,却也习以为常。3.下列语句表达得体的一项是A.老李对父亲刚去世三天就来上班的老张说:“家父刚过世,你还是在家里多休息几天吧。”B.小马老师参加工作刚一年,她对教学经验丰富的高老师说:“教学上我有许多不懂之处,请您多多指教。”C.王老师高兴地对我说“你此次夺冠,为班级增了光,你真是我的高足呀!”D.小兰在刚开张的小店里买到了她心仪已久的音乐盒,兴奋地对店主说:“下次我还会光临贵店,多多惠顾贵店的。”4.下面对病句的修改不正确的一项是( )A.杨安泽宜布有意参加美国 2020 年总统大选,成为了第二位美国史上宣布参选总统的华人。将“第二位”和“美国史上”互换位置B.印巴双方在克什米尔地区发生激烈空战,巴基斯坦的一架 F-16 战机惨遭被印度空军击落。将“击落”改为“击毁C.今年 3 月 7 日,华为公司起诉美国政府,其颁布的《国防授权法案》已经违背了美国宪法在“其颁布的”前面加“认为”D...

1、当您付费下载文档后,您只拥有了使用权限,并不意味着购买了版权,文档只能用于自身使用,不得用于其他商业用途(如 [转卖]进行直接盈利或[编辑后售卖]进行间接盈利)。
2、本站所有内容均由合作方或网友上传,本站不对文档的完整性、权威性及其观点立场正确性做任何保证或承诺!文档内容仅供研究参考,付费前请自行鉴别。
3、如文档内容存在违规,或者侵犯商业秘密、侵犯著作权等,请点击“违规举报”。

碎片内容

2026届贵州省黔南州都匀市重点名校第二学期质量抽测(5月)初三语文试题试卷(照片版)含解析

您可能关注的文档

确认删除?