2025届安徽省北大附属宿州实验学校高一生物第二学期期末质量跟踪监视试题含解析

2025届安徽省北大附属宿州实验学校高一生物第二学期期末质量跟踪监视试题含解析_第1页
1/9
2025届安徽省北大附属宿州实验学校高一生物第二学期期末质量跟踪监视试题含解析_第2页
2/9
2025届安徽省北大附属宿州实验学校高一生物第二学期期末质量跟踪监视试题含解析_第3页
3/9
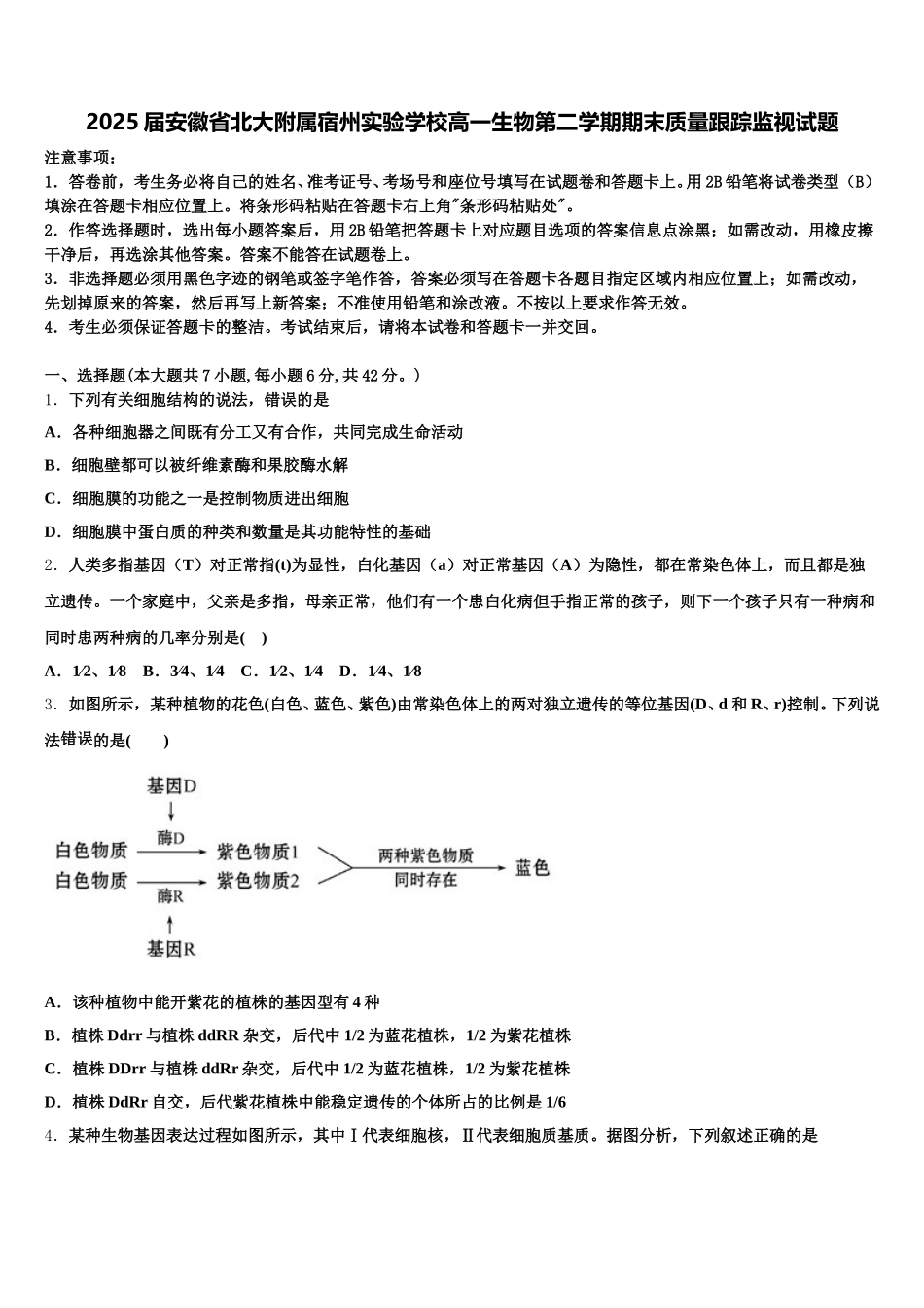
2025 届安徽省北大附属宿州实验学校高一生物第二学期期末质量跟踪监视试题注意事项:1.答卷前,考生务必将自己的姓名、准考证号、考场号和座位号填写在试题卷和答题卡上。用 2B 铅笔将试卷类型(B)填涂在答题卡相应位置上。将条形码粘贴在答题卡右上角"条形码粘贴处"。2.作答选择题时,选出每小题答案后,用 2B 铅笔把答题卡上对应题目选项的答案信息点涂黑;如需改动,用橡皮擦干净后,再选涂其他答案。答案不能答在试题卷上。3.非选择题必须用黑色字迹的钢笔或签字笔作答,答案必须写在答题卡各题目指定区域内相应位置上;如需改动,先划掉原来的答案,然后再写上新答案;不准使用铅笔和涂改液。不按以上要求作答无效。4.考生必须保证答题卡的整洁。考试结束后,请将本试卷和答题卡一并交回。一、选择题(本大题共 7 小题,每小题 6 分,共 42 分。)1.下列有关细胞结构的说法,错误的是A.各种细胞器之间既有分工又有合作,共同完成生命活动B.细胞壁都可以被纤维素酶和果胶酶水解C.细胞膜的功能之一是控制物质进出细胞D.细胞膜中蛋白质的种类和数量是其功能特性的基础2.人类多指基因(T)对正常指(t)为显性,白化基因(a)对正常基因(A)为隐性,都在常染色体上,而且都是独立遗传。一个家庭中,父亲是多指,母亲正常,他们有一个患白化病但手指正常的孩子,则下一个孩子只有一种病和同时患两种病的几率分别是( )A.1∕2、1∕8 B.3∕4、1∕4 C.1∕2、1∕4 D.1∕4、1∕83.如图所示,某种植物的花色(白色、蓝色、紫色)由常染色体上的两对独立遗传的等位基因(D、d 和 R、r)控制。下列说法错误的是( )A.该种植物中能开紫花的植株的基因型有 4 种B.植株 Ddrr 与植株 ddRR 杂交,后代中 1/2 为蓝花植株,1/2 为紫花植株C.植株 DDrr 与植株 ddRr 杂交,后代中 1/2 为蓝花植株,1/2 为紫花植株D.植株 DdRr 自交,后代紫花植株中能稳定遗传的个体所占的比例是 1/64.某种生物基因表达过程如图所示,其中Ⅰ代表细胞核,Ⅱ代表细胞质基质。据图分析,下列叙述正确的是A.a 物质需要穿过两层膜进入细胞质B.Ⅰ中形成的 a 物质可以有多种类型C.图中不同的核糖体共同合成一条多肽链D.多肽 b 在核糖体上合成结束后才进入内质网加工、运输5.如图为基因表达过程中相关物质间的关系,下列叙述不正确的是A.过程②③中均发生碱基互补配对B.原核生物的②③过程同时进行C.③过程一定在核糖体上完成D....

1、当您付费下载文档后,您只拥有了使用权限,并不意味着购买了版权,文档只能用于自身使用,不得用于其他商业用途(如 [转卖]进行直接盈利或[编辑后售卖]进行间接盈利)。
2、本站所有内容均由合作方或网友上传,本站不对文档的完整性、权威性及其观点立场正确性做任何保证或承诺!文档内容仅供研究参考,付费前请自行鉴别。
3、如文档内容存在违规,或者侵犯商业秘密、侵犯著作权等,请点击“违规举报”。

碎片内容

2025届安徽省北大附属宿州实验学校高一生物第二学期期末质量跟踪监视试题含解析

您可能关注的文档

确认删除?