2025-2026学年张家界市重点中学高一上化学期中达标检测模拟试题含解析

2025-2026学年张家界市重点中学高一上化学期中达标检测模拟试题含解析_第1页
1/13
2025-2026学年张家界市重点中学高一上化学期中达标检测模拟试题含解析_第2页
2/13
2025-2026学年张家界市重点中学高一上化学期中达标检测模拟试题含解析_第3页
3/13
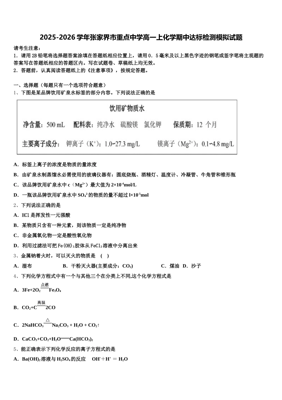
2025-2026 学年张家界市重点中学高一上化学期中达标检测模拟试题请考生注意:1.请用 2B 铅笔将选择题答案涂填在答题纸相应位置上,请用 0.5 毫米及以上黑色字迹的钢笔或签字笔将主观题的答案写在答题纸相应的答题区内。写在试题卷、草稿纸上均无效。2.答题前,认真阅读答题纸上的《注意事项》,按规定答题。一、选择题(每题只有一个选项符合题意)1、下图是某品牌饮用矿泉水标签的部分内容。下列说法正确的是A.标签上离子的浓度是物质的量浓度B.由矿泉水制蒸馏水必需使用的玻璃仪器有:圆底烧瓶、酒精灯、温度计、冷凝管、牛角管和锥形瓶C.该品牌饮用矿泉水中 c(Mg2+)最大值为 2×10-4mol/LD.一瓶该品牌饮用矿泉水中 SO42-的物质的量不超过 l×10-5mol2、下列说法正确的是A.HCl 是挥发性一元强酸B.某物质只含有一种元素,则该物质一定是纯净物C.非金属氧化物一定是酸性氧化物D.利用过滤法可把 Fe(OH)3胶体从 FeCl3溶液中分离出来3、金属钠着火时,可以灭火的物质是 ( )A.湿布B.干粉灭火器(主要成分:CO2)C.煤油 D.沙子4、下列化学方程式中有一个与其他三个在分类上不同,这个化学方程式是A.3Fe+2O2Fe3O4B.CO2+C2COC.2NaHCO3Na2CO3 + H2O + CO2↑D.CaCO3+CO2+H2OCa(HCO3)25、能正确表示下列化学反应的离子方程式的是A.Ba(OH)2溶液与 H2SO4的反应 OH+H+ = H2OB.CaCO3溶于 HCl 中 CaCO3+2H+=Ca2++H2O+CO2C.澄清的石灰水与稀盐酸反应 Ca(OH)2 + 2H+ = Ca2+ + 2H2OD.铜片插入硝酸银溶液中 Cu + Ag+ = Cu2+ + Ag6、50 mL 0.3 mol·L-1Na2SO4溶液与 100 mL 0.2 mol·L-1Fe2(SO4)3溶液混合后所得溶液中 SO的物质的量浓度为(不考虑混合后溶液体积的变化)A.0.5 mol·L-1B.0.45 mol·L-1C.0.4 mol·L-1D.0.35 mol·L-17、摩尔是 ( )A.物质中所含的微粒数B.表示物质质量的单位C.表示物质的量的单位D.既是物质的数量单位又是物质质量的单位8、配制 2mol/L 的 NaCl 溶液 950mL 时应选用的容量瓶的规格和 NaCl 质量分别是A.950mL 111.2g B.1000mL 117gC.1000mL 111.2g D.950mL 117g9、胶体与溶液的本质区别是( )A.是否有丁达尔现象 B.分散质粒子的大小C.分散质粒子能否通过滤纸 D.是否无色透明10、下列化学方程式中错误的是A.I2 + 2KCl = 2KI + Cl2B.Br2 +KI = KBr + I2C.Cl2 + 2NaBr = 2NaCl + Br2D.C...

1、当您付费下载文档后,您只拥有了使用权限,并不意味着购买了版权,文档只能用于自身使用,不得用于其他商业用途(如 [转卖]进行直接盈利或[编辑后售卖]进行间接盈利)。
2、本站所有内容均由合作方或网友上传,本站不对文档的完整性、权威性及其观点立场正确性做任何保证或承诺!文档内容仅供研究参考,付费前请自行鉴别。
3、如文档内容存在违规,或者侵犯商业秘密、侵犯著作权等,请点击“违规举报”。

碎片内容

2025-2026学年张家界市重点中学高一上化学期中达标检测模拟试题含解析

您可能关注的文档

确认删除?