2026届内蒙古阿拉善盟右旗重点达标名校初三4月教学质量检测试题语文试题含解析

2026届内蒙古阿拉善盟右旗重点达标名校初三4月教学质量检测试题语文试题含解析_第1页
1/16
2026届内蒙古阿拉善盟右旗重点达标名校初三4月教学质量检测试题语文试题含解析_第2页
2/16
2026届内蒙古阿拉善盟右旗重点达标名校初三4月教学质量检测试题语文试题含解析_第3页
3/16
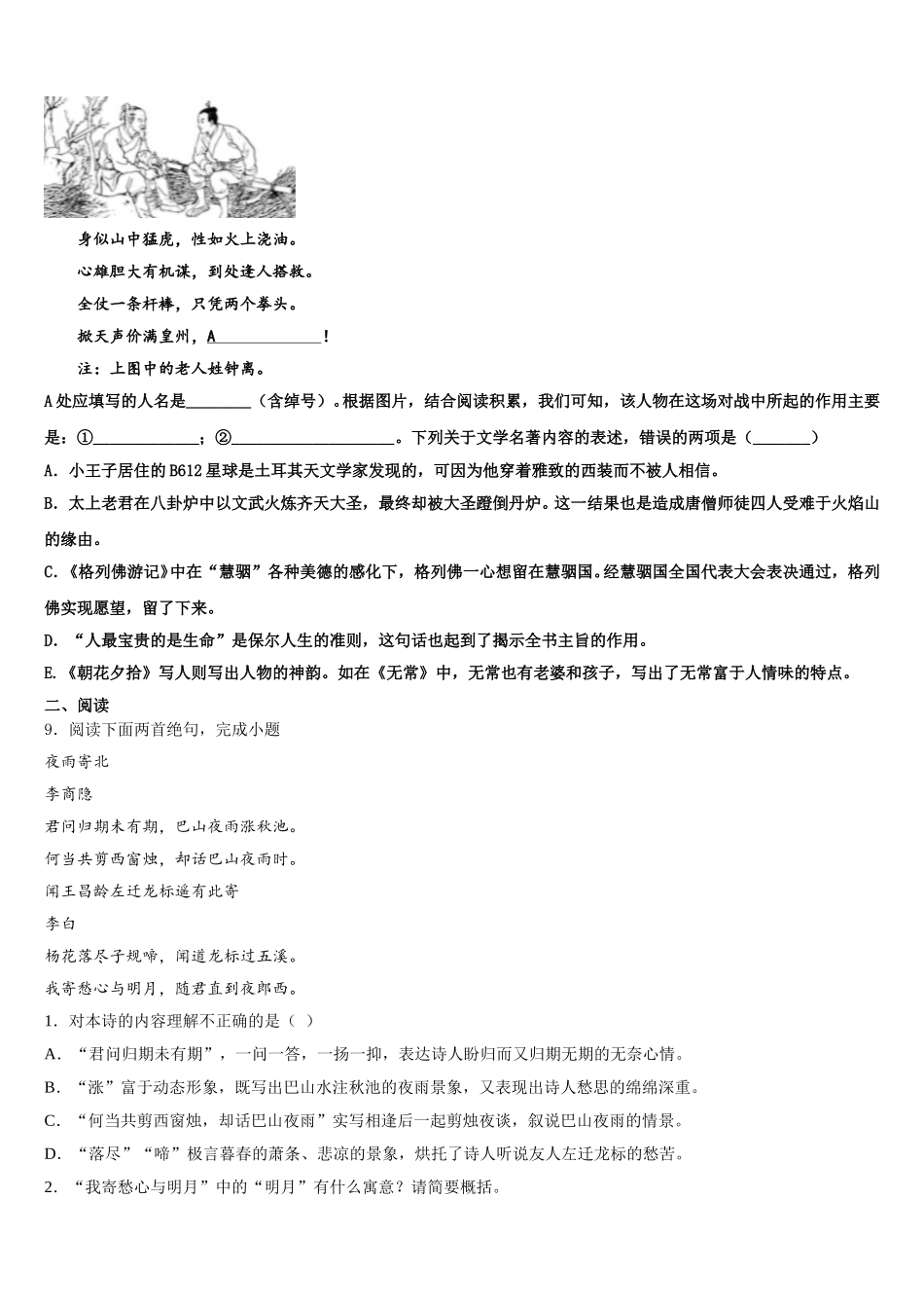
2026 届内蒙古阿拉善盟右旗重点达标名校初三 4 月教学质量检测试题语文试题注意事项:1.答卷前,考生务必将自己的姓名、准考证号、考场号和座位号填写在试题卷和答题卡上。用 2B 铅笔将试卷类型(B)填涂在答题卡相应位置上。将条形码粘贴在答题卡右上角"条形码粘贴处"。2.作答选择题时,选出每小题答案后,用 2B 铅笔把答题卡上对应题目选项的答案信息点涂黑;如需改动,用橡皮擦干净后,再选涂其他答案。答案不能答在试题卷上。3.非选择题必须用黑色字迹的钢笔或签字笔作答,答案必须写在答题卡各题目指定区域内相应位置上;如需改动,先划掉原来的答案,然后再写上新答案;不准使用铅笔和涂改液。不按以上要求作答无效。4.考生必须保证答题卡的整洁。考试结束后,请将本试卷和答题卡一并交回。一、积累与运用1.下列各句中加点的成语使用不恰当的一句是:( )A.谈论东坡文化及其影响力,我们既要有文化自信,不妄自菲薄,又要有全球视野,不盲目乐观。B.读名著的好处数之不尽,当阅读积累到一定程度时,我们就会豁然贯通。C.领导总是告诚他不要自由散漫,要遵守各项规章制度,他总不以为然。D.她对人对事有点吹毛求疵,所以常常不被朋友所理解,她也因此常常感到孤独。2.下列句子中,没有语病的一项是( )A.司法大数据显示,近年来,10%的交通事故案件发生的原因为开车看手机造成的。B.央视《经典咏流传》最大的创新点是将传统诗词经典与现代流行相结合,有了这种传承方式,中华优秀传统文化一定能在青少年中开花、生根、结果。C.花香藕具有补心脾、润秋燥、收缩血管、清热补血,深受食客喜爱。D.我们不能否认做一个真正幸福的人应该关注自身的精神生活,培养高雅的兴趣爱好。3.选出下列各句中标点符号正确的一项是( )A.古人说:“海纳百川,有容乃大;壁立千仞,无欲则刚”。B.“这儿出了什么事?”奥楚蔑洛夫挤到人群中去,问道, “你在这儿干什么?你干吗竖起手指头?……是谁在嚷?”C.我问那卖牡蛎的人:“应该付您多少钱?先生,”D.仿佛突然走进一个新奇的世界,而这个世界会因为我的《强权》瞬息即逝,使他来不及领略其中的瑰丽。4.下列关于文学常识的表述,正确的一项是( )A.《变色龙》的作者是俄国短片小说巨匠契诃夫,代表作有小说《我的叔叔于勒》和剧本《万尼亚舅舅》。B.孟子是我国战国时代伟大的思想家、教育家,他文章的语言喜欢使用比喻,能把道理说得深入浅出、生动有趣,具有气势充沛,感...

1、当您付费下载文档后,您只拥有了使用权限,并不意味着购买了版权,文档只能用于自身使用,不得用于其他商业用途(如 [转卖]进行直接盈利或[编辑后售卖]进行间接盈利)。
2、本站所有内容均由合作方或网友上传,本站不对文档的完整性、权威性及其观点立场正确性做任何保证或承诺!文档内容仅供研究参考,付费前请自行鉴别。
3、如文档内容存在违规,或者侵犯商业秘密、侵犯著作权等,请点击“违规举报”。

碎片内容

2026届内蒙古阿拉善盟右旗重点达标名校初三4月教学质量检测试题语文试题含解析

您可能关注的文档

确认删除?