2025年湖南省长沙市长郡双语实验中学生物七年级第二学期期末学业质量监测试题含解析

2025年湖南省长沙市长郡双语实验中学生物七年级第二学期期末学业质量监测试题含解析_第1页
1/12
2025年湖南省长沙市长郡双语实验中学生物七年级第二学期期末学业质量监测试题含解析_第2页
2/12
2025年湖南省长沙市长郡双语实验中学生物七年级第二学期期末学业质量监测试题含解析_第3页
3/12
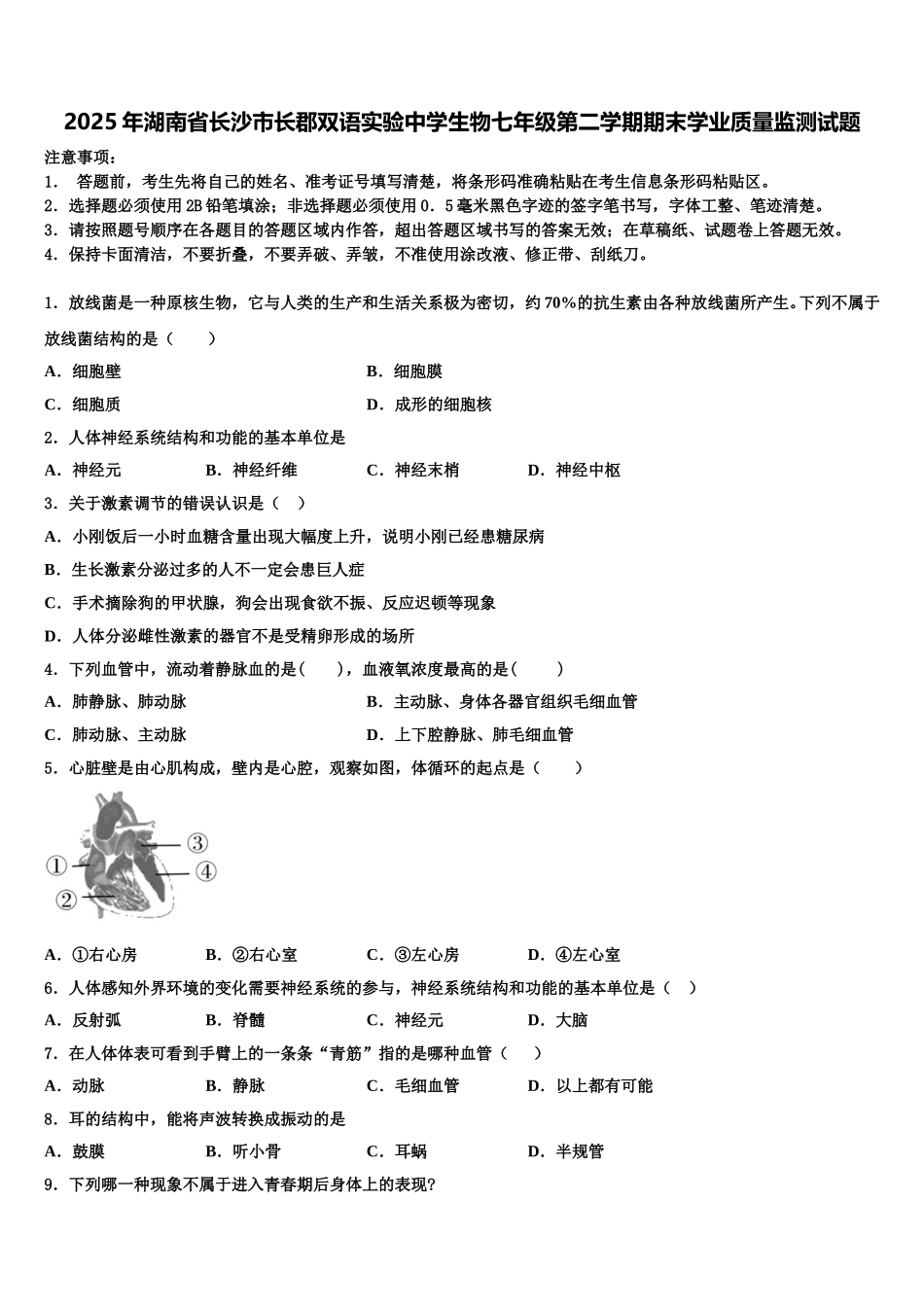
2025 年湖南省长沙市长郡双语实验中学生物七年级第二学期期末学业质量监测试题注意事项:1. 答题前,考生先将自己的姓名、准考证号填写清楚,将条形码准确粘贴在考生信息条形码粘贴区。2.选择题必须使用 2B 铅笔填涂;非选择题必须使用 0.5 毫米黑色字迹的签字笔书写,字体工整、笔迹清楚。3.请按照题号顺序在各题目的答题区域内作答,超出答题区域书写的答案无效;在草稿纸、试题卷上答题无效。4.保持卡面清洁,不要折叠,不要弄破、弄皱,不准使用涂改液、修正带、刮纸刀。1.放线菌是一种原核生物,它与人类的生产和生活关系极为密切,约 70%的抗生素由各种放线菌所产生。下列不属于放线菌结构的是( )A.细胞壁B.细胞膜C.细胞质D.成形的细胞核2.人体神经系统结构和功能的基本单位是A.神经元B.神经纤维C.神经末梢D.神经中枢3.关于激素调节的错误认识是( )A.小刚饭后一小时血糖含量出现大幅度上升,说明小刚已经患糖尿病B.生长激素分泌过多的人不一定会患巨人症C.手术摘除狗的甲状腺,狗会出现食欲不振、反应迟顿等现象D.人体分泌雌性激素的器官不是受精卵形成的场所4.下列血管中,流动着静脉血的是( ),血液氧浓度最高的是( )A.肺静脉、肺动脉B.主动脉、身体各器官组织毛细血管C.肺动脉、主动脉D.上下腔静脉、肺毛细血管5.心脏壁是由心肌构成,壁内是心腔,观察如图,体循环的起点是( )A.①右心房B.②右心室C.③左心房D.④左心室6.人体感知外界环境的变化需要神经系统的参与,神经系统结构和功能的基本单位是( )A.反射弧B.脊髓C.神经元D.大脑7.在人体体表可看到手臂上的一条条“青筋”指的是哪种血管( )A.动脉B.静脉C.毛细血管D.以上都有可能8.耳的结构中,能将声波转换成振动的是A.鼓膜B.听小骨C.耳蜗D.半规管9.下列哪一种现象不属于进入青春期后身体上的表现?A.生殖器官开始发育 B.身高体重迅速增长C.身体迅速长胖 D.有遗精或月经现象的出现10.同学们在上课时,一会儿看桌上的书,一会儿抬头看前面的黑板,物像都能落在视网膜上,看得清楚。这主要是因为( )A.瞳孔可以缩小或放大B.晶状体的曲度可以调节C.视网膜可以前后移动调节D.眼球的前后径能随意调节11.青少年要多吃蛋、奶、鱼等含蛋白质丰富的食物.因为蛋白质是( )A.容易消化的物质B.容易吸收的物质C.建造身体的重要原料D.主要的供能物质12.杂技团中的演员在表演走钢丝时神经系统起着主要作...

1、当您付费下载文档后,您只拥有了使用权限,并不意味着购买了版权,文档只能用于自身使用,不得用于其他商业用途(如 [转卖]进行直接盈利或[编辑后售卖]进行间接盈利)。
2、本站所有内容均由合作方或网友上传,本站不对文档的完整性、权威性及其观点立场正确性做任何保证或承诺!文档内容仅供研究参考,付费前请自行鉴别。
3、如文档内容存在违规,或者侵犯商业秘密、侵犯著作权等,请点击“违规举报”。

碎片内容

2025年湖南省长沙市长郡双语实验中学生物七年级第二学期期末学业质量监测试题含解析

您可能关注的文档

确认删除?