2024-2025学年上海培佳双语学校物理高一第二学期期末联考试题含解析

2024-2025学年上海培佳双语学校物理高一第二学期期末联考试题含解析_第1页
1/13
2024-2025学年上海培佳双语学校物理高一第二学期期末联考试题含解析_第2页
2/13
2024-2025学年上海培佳双语学校物理高一第二学期期末联考试题含解析_第3页
3/13
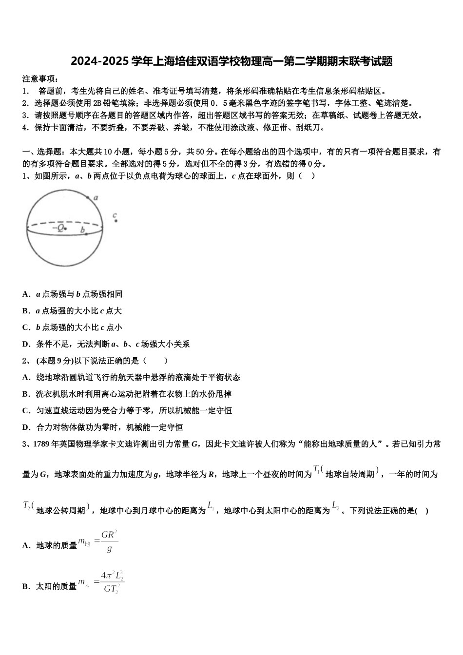
2024-2025 学年上海培佳双语学校物理高一第二学期期末联考试题注意事项:1. 答题前,考生先将自己的姓名、准考证号填写清楚,将条形码准确粘贴在考生信息条形码粘贴区。2.选择题必须使用 2B 铅笔填涂;非选择题必须使用 0.5 毫米黑色字迹的签字笔书写,字体工整、笔迹清楚。3.请按照题号顺序在各题目的答题区域内作答,超出答题区域书写的答案无效;在草稿纸、试题卷上答题无效。4.保持卡面清洁,不要折叠,不要弄破、弄皱,不准使用涂改液、修正带、刮纸刀。一、选择题:本大题共 10 小题,每小题 5 分,共 50 分。在每小题给出的四个选项中,有的只有一项符合题目要求,有的有多项符合题目要求。全部选对的得 5 分,选对但不全的得 3 分,有选错的得 0 分。1、如图所示,a、b 两点位于以负点电荷为球心的球面上,c 点在球面外,则( )A.a 点场强与 b 点场强相同B.a 点场强的大小比 c 点大C.b 点场强的大小比 c 点小D.条件不足,无法判断 a、b、c 场强大小关系2、 (本题 9 分)以下说法正确的是( )A.绕地球沿圆轨道飞行的航天器中悬浮的液滴处于平衡状态B.洗衣机脱水时利用离心运动把附着在衣物上的水份甩掉C.匀速直线运动因为受合力等于零,所以机械能一定守恒D.合力对物体做功为零时,机械能一定守恒3、1789 年英国物理学家卡文迪许测出引力常量 G,因此卡文迪许被人们称为“能称出地球质量的人”。若已知引力常量为 G,地球表面处的重力加速度为 g,地球半径为 R,地球上一个昼夜的时间为地球自转周期 ,一年的时间为地球公转周期 ,地球中心到月球中心的距离为,地球中心到太阳中心的距离为。下列说法正确的是( )A.地球的质量B.太阳的质量C.月球的质量D.由题中数据可求月球的密度4、 (本题 9 分)将质量都是 m 的三只小球 A、B、C 从离地同一度 h 处,以大小相同的初速度 v0分別竖直上抛、竖直下抛、水平抛出去。不计空气阻力,下列关于三小球的表述中正确的是A.三小球刚着地时的动量相同B.从抛出到落地的过程中,三小球的动量变化量相同C.从抛出到落地的过程中,三小球的动量变化率相同D.从抛出到落地的过程中,三小球受到的重力的冲量均相同5、 (本题 9 分)如图所示,有一直角三角形粗糙斜面体 ABC,已知 AB 边长为 h,BC 边长为 2h,当地重力加速度为 g。第一次将 BC 边固定在水平地面上,小物体从顶端沿斜面恰能匀速下滑;第二次将 AB 边固定...

1、当您付费下载文档后,您只拥有了使用权限,并不意味着购买了版权,文档只能用于自身使用,不得用于其他商业用途(如 [转卖]进行直接盈利或[编辑后售卖]进行间接盈利)。
2、本站所有内容均由合作方或网友上传,本站不对文档的完整性、权威性及其观点立场正确性做任何保证或承诺!文档内容仅供研究参考,付费前请自行鉴别。
3、如文档内容存在违规,或者侵犯商业秘密、侵犯著作权等,请点击“违规举报”。

碎片内容

2024-2025学年上海培佳双语学校物理高一第二学期期末联考试题含解析

您可能关注的文档

确认删除?