2024-2025学年湖南省永州市第二中学物理高一下期末教学质量检测模拟试题含解析

2024-2025学年湖南省永州市第二中学物理高一下期末教学质量检测模拟试题含解析_第1页
1/15
2024-2025学年湖南省永州市第二中学物理高一下期末教学质量检测模拟试题含解析_第2页
2/15
2024-2025学年湖南省永州市第二中学物理高一下期末教学质量检测模拟试题含解析_第3页
3/15
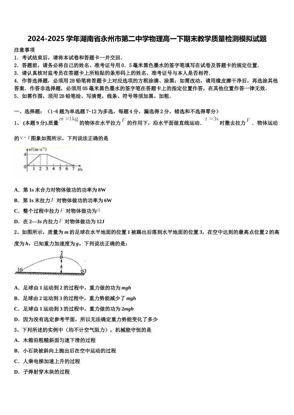
2024-2025 学年湖南省永州市第二中学物理高一下期末教学质量检测模拟试题注意事项1.考试结束后,请将本试卷和答题卡一并交回.2.答题前,请务必将自己的姓名、准考证号用 0.5 毫米黑色墨水的签字笔填写在试卷及答题卡的规定位置.3.请认真核对监考员在答题卡上所粘贴的条形码上的姓名、准考证号与本人是否相符.4.作答选择题,必须用 2B 铅笔将答题卡上对应选项的方框涂满、涂黑;如需改动,请用橡皮擦干净后,再选涂其他答案.作答非选择题,必须用 05 毫米黑色墨水的签字笔在答题卡上的指定位置作答,在其他位置作答一律无效.5.如需作图,须用 2B 铅笔绘、写清楚,线条、符号等须加黑、加粗.一、选择题:(1-6 题为单选题 7-12 为多选,每题 4 分,漏选得 2 分,错选和不选得零分)1、 (本题 9 分).质量的物体在水平拉力的作用下,沿水平面做直线运动.时撒去拉力.物体运动的图象如图所示,下列说法正确的是A.第 1s 末合力对物体做功的功率为 8WB.第 1s 末拉力对物体做功的功率为 6WC.整个过程中拉力对物体做功为D.在 2—3s 内拉力对物体做功为 12J2、如图所示,质量为 m 的足球在水平地面的位置 1 被踢出后落到水平地面的位置 3,在空中达到的最高点位置 2 的高度为 h,已知重力加速度为 g。下列说法正确的是:A.足球由 1 运动到 2 的过程中,重力做的功为 mghB.足球由 2 运动到 3 的过程中,重力势能减少了 mghC.足球由 1 运动到 3 的过程中,重力做的功为 2mghD.因为没有选定参考平面,所以无法确定重力势能变化了多少3、下列所述的实例中(均不计空气阻力),机械能守恒的是A.木箱沿粗糙斜面匀速下滑的过程B.小石块被斜向上抛出后在空中运动的过程C.人乘电梯加速上升的过程D.子弹射穿木块的过程4、 (本题 9 分)如图,某个做匀变速曲线运动的质点的轨迹示意图.己知 B 点的速度方向与加速度方向相互垂直.则下列说法中正确的是A.D 点的速率比 C 点的速率大B.A 点的加速度与速度的夹角小于 90°C.A 点的加速度比 D 点的加速度大D.相等时间内,速度变化量越来越大5、用水平恒力 F 作用于质量为 m 的物体,使之在光滑的水平面上沿力的方向移动距离 x,恒力 F 做功为 W1;再用该恒力作用在质量为 2m 的物体上,使之在粗糙的水平面上移动同样的距离 x,恒力 F 做功为 W2,则两次恒力做功的关系是( )A.W1 > W2B.W1 < W2C.W1 =...

1、当您付费下载文档后,您只拥有了使用权限,并不意味着购买了版权,文档只能用于自身使用,不得用于其他商业用途(如 [转卖]进行直接盈利或[编辑后售卖]进行间接盈利)。
2、本站所有内容均由合作方或网友上传,本站不对文档的完整性、权威性及其观点立场正确性做任何保证或承诺!文档内容仅供研究参考,付费前请自行鉴别。
3、如文档内容存在违规,或者侵犯商业秘密、侵犯著作权等,请点击“违规举报”。

碎片内容

2024-2025学年湖南省永州市第二中学物理高一下期末教学质量检测模拟试题含解析

您可能关注的文档

确认删除?