2024-2025学年江苏省靖城中学物理高二第二学期期中质量跟踪监视模拟试题含解析

2024-2025学年江苏省靖城中学物理高二第二学期期中质量跟踪监视模拟试题含解析_第1页
1/12
2024-2025学年江苏省靖城中学物理高二第二学期期中质量跟踪监视模拟试题含解析_第2页
2/12
2024-2025学年江苏省靖城中学物理高二第二学期期中质量跟踪监视模拟试题含解析_第3页
3/12
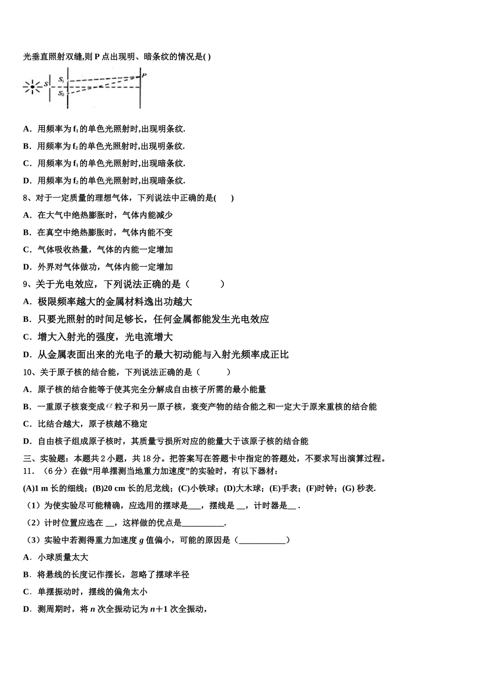
2024-2025 学年江苏省靖城中学物理高二第二学期期中质量跟踪监视模拟试题注意事项:1. 答题前,考生先将自己的姓名、准考证号填写清楚,将条形码准确粘贴在考生信息条形码粘贴区。2.选择题必须使用 2B 铅笔填涂;非选择题必须使用 0.5 毫米黑色字迹的签字笔书写,字体工整、笔迹清楚。3.请按照题号顺序在各题目的答题区域内作答,超出答题区域书写的答案无效;在草稿纸、试题卷上答题无效。4.保持卡面清洁,不要折叠,不要弄破、弄皱,不准使用涂改液、修正带、刮纸刀。一、单项选择题:本题共 6 小题,每小题 4 分,共 24 分。在每小题给出的四个选项中,只有一项是符合题目要求的。1、如图所示,在通电长直导线 AB 的一侧悬挂一可以自由摆动的闭合矩形金属线圈 P,AB 在线圈平面内.当发现闭合线圈向右摆动时( )A.AB 中的电流减小,用楞次定律判断得线圈中产生逆时针方向的电流B.AB 中的电流不变,用楞次定律判断得线圈中产生逆时针方向的电流C.AB 中的电流增大,用楞次定律判断得线圈中产生逆时针方向的电流D.AB 中的电流增大,用楞次定律判断得线圈中产生顺时针方向的电流2、如图所示,一单摆摆长为 L,在悬点正下方 0.19L 处有一钉子。现将摆球向左拉开到 A 处,使摆角 θ<5°,放手使其摆动,则此单摆的振动周期为( )A.B.C.D.3、如图所示,一理想变压器的原线圈匝数 n1=500 匝,副线圈匝数 n2=200 匝,交流电源的电动势 e=311sin100πt(V)(不考虑其内阻),电阻 R=44Ω,电压表和电流表对电路的影响可忽略不计,则A.交变电流的周期为 0.02sB.电流表的示数为 2AC.变压器的输入电功率为 156WD.通过 R 的电流最大值为 2A4、如图所示,轨道分粗糙的水平段和光滑的圆弧段两部分,O 点为圆弧的圆心,半径。两轨道之间的宽度为1.5m,匀强磁场方向竖直向上,大小为 1.5T。质量为 1.15kg、长为 1.5m 的金属细杆置于轨道上的 M 点,当在金属细杆内通以电流强度恒为 2A 的电流时,金属细杆沿轨道由静止开始运动。已知金属细杆与水平段轨道间的滑动摩擦因数,N、P 为导轨上的两点,ON 竖直、OP 水平,且,g 取 11m/s2,则A.金属细杆开始运动时的加速度大小为 4m/s2B.金属细杆运动到 P 点时的速度大小为C.金属细杆运动到 P 点时的向心加速度大小为D.金属细杆运动到 P 点时对每一条轨道的作用力大小为5、布朗运动是说明分子运动的重要实验事实,布朗运动是指 ...

1、当您付费下载文档后,您只拥有了使用权限,并不意味着购买了版权,文档只能用于自身使用,不得用于其他商业用途(如 [转卖]进行直接盈利或[编辑后售卖]进行间接盈利)。
2、本站所有内容均由合作方或网友上传,本站不对文档的完整性、权威性及其观点立场正确性做任何保证或承诺!文档内容仅供研究参考,付费前请自行鉴别。
3、如文档内容存在违规,或者侵犯商业秘密、侵犯著作权等,请点击“违规举报”。

碎片内容

2024-2025学年江苏省靖城中学物理高二第二学期期中质量跟踪监视模拟试题含解析

您可能关注的文档

确认删除?