2024-2025学年上海市闵行七校生物高一第二学期期末监测模拟试题含解析

2024-2025学年上海市闵行七校生物高一第二学期期末监测模拟试题含解析_第1页
1/9
2024-2025学年上海市闵行七校生物高一第二学期期末监测模拟试题含解析_第2页
2/9
2024-2025学年上海市闵行七校生物高一第二学期期末监测模拟试题含解析_第3页
3/9
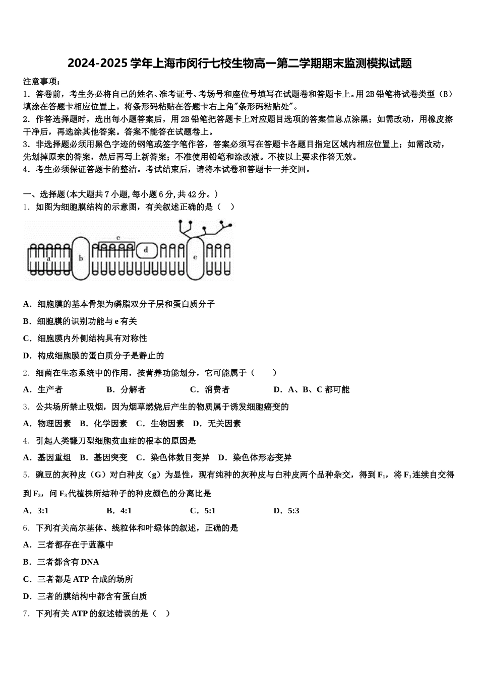
2024-2025 学年上海市闵行七校生物高一第二学期期末监测模拟试题注意事项:1.答卷前,考生务必将自己的姓名、准考证号、考场号和座位号填写在试题卷和答题卡上。用 2B 铅笔将试卷类型(B)填涂在答题卡相应位置上。将条形码粘贴在答题卡右上角"条形码粘贴处"。2.作答选择题时,选出每小题答案后,用 2B 铅笔把答题卡上对应题目选项的答案信息点涂黑;如需改动,用橡皮擦干净后,再选涂其他答案。答案不能答在试题卷上。3.非选择题必须用黑色字迹的钢笔或签字笔作答,答案必须写在答题卡各题目指定区域内相应位置上;如需改动,先划掉原来的答案,然后再写上新答案;不准使用铅笔和涂改液。不按以上要求作答无效。4.考生必须保证答题卡的整洁。考试结束后,请将本试卷和答题卡一并交回。一、选择题(本大题共 7 小题,每小题 6 分,共 42 分。)1.如图为细胞膜结构的示意图,有关叙述正确的是( )A.细胞膜的基本骨架为磷脂双分子层和蛋白质分子B.细胞膜的识别功能与 e 有关C.细胞膜内外侧结构具有对称性D.构成细胞膜的蛋白质分子是静止的2.细菌在生态系统中的作用,按营养功能划分,它可能属于( )A.生产者B.分解者C.消费者D.A、B、C 都可能3.公共场所禁止吸烟,因为烟草燃烧后产生的物质属于诱发细胞癌变的A.物理因素 B.化学因素 C.生物因素 D.无关因素4.引起人类镰刀型细胞贫血症的根本的原因是A.基因重组 B.基因突变 C.染色体数目变异 D.染色体形态变异5.豌豆的灰种皮(G)对白种皮(g)为显性,现有纯种的灰种皮与白种皮两个品种杂交,得到 F1,将 F1连续自交得到 F3,问 F3代植株所结种子的种皮颜色的分离比是A.3:1B.4:1C.5:1D.5:36.下列有关高尔基体、线粒体和叶绿体的叙述,正确的是A.三者都存在于蓝藻中B.三者都含有 DNAC.三者都是 ATP 合成的场所D.三者的膜结构中都含有蛋白质7.下列有关 ATP 的叙述错误的是( )A.ATP 中的“A”表示腺苷B.在有氧与缺氧的条件下,细胞都能产生 ATPC.人体内成熟的红细胞中没有线粒体,不能产生 ATPD.ATP 中的能量可以来源于光能和化学能,也可以转化为光能和化学能8.(10 分)我国古代劳动人民积累的丰富农业生产经验,至今许多扔在实践中应用。下列叙述与植物激素作用无直接关系的是( )A.适时打顶去心,可促棉株开花结实(据《农桑辑要》)B.肥田之法,种绿豆最佳,小豆、芝麻次之(据《齐民要术》)C.新摘未熟红柿,每...

1、当您付费下载文档后,您只拥有了使用权限,并不意味着购买了版权,文档只能用于自身使用,不得用于其他商业用途(如 [转卖]进行直接盈利或[编辑后售卖]进行间接盈利)。
2、本站所有内容均由合作方或网友上传,本站不对文档的完整性、权威性及其观点立场正确性做任何保证或承诺!文档内容仅供研究参考,付费前请自行鉴别。
3、如文档内容存在违规,或者侵犯商业秘密、侵犯著作权等,请点击“违规举报”。

碎片内容

2024-2025学年上海市闵行七校生物高一第二学期期末监测模拟试题含解析

您可能关注的文档

确认删除?