辽宁省抚顺市十中2025-2026学年化学高一第一学期期中监测试题含解析

辽宁省抚顺市十中2025-2026学年化学高一第一学期期中监测试题含解析_第1页
1/13
辽宁省抚顺市十中2025-2026学年化学高一第一学期期中监测试题含解析_第2页
2/13
辽宁省抚顺市十中2025-2026学年化学高一第一学期期中监测试题含解析_第3页
3/13
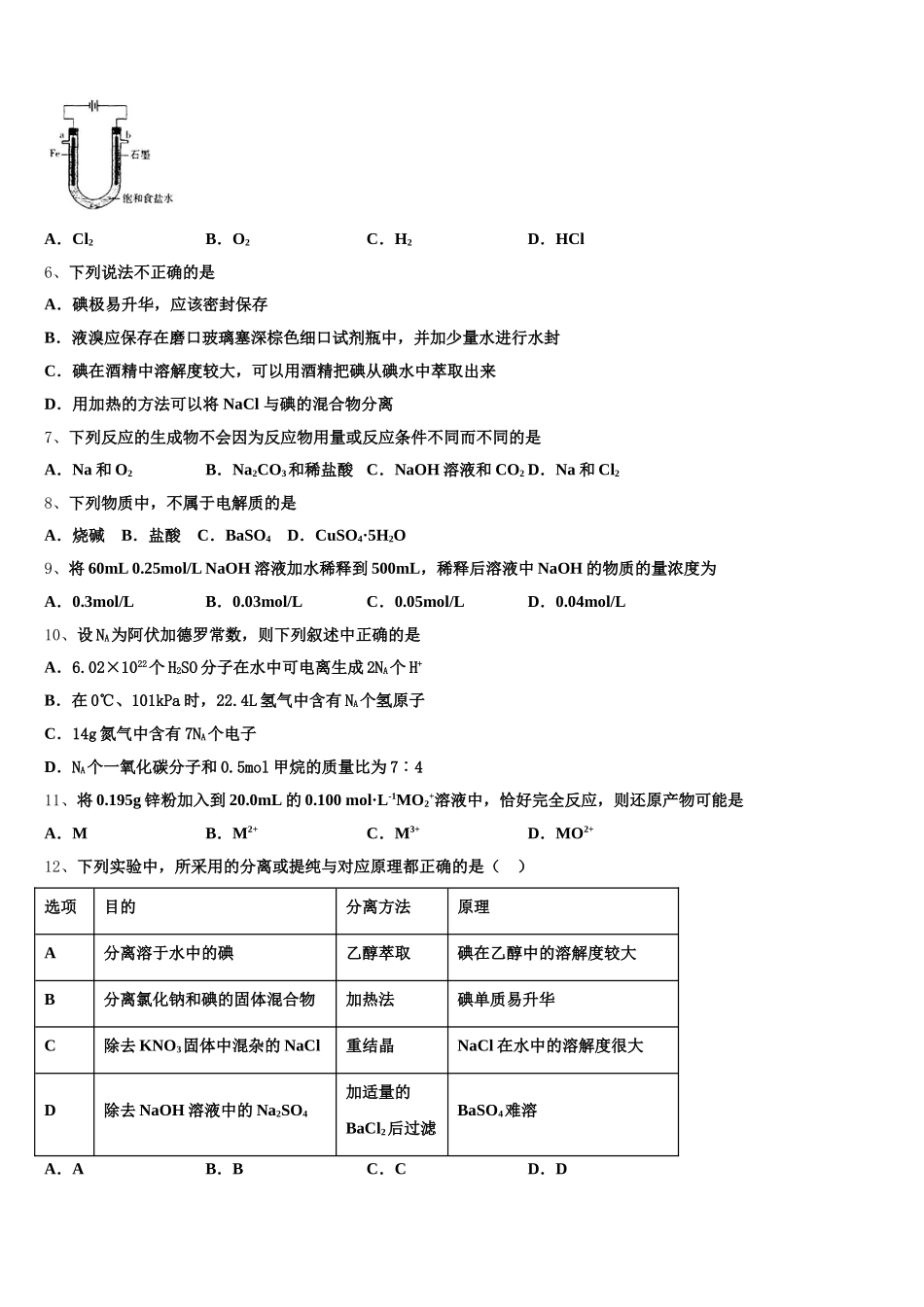
辽宁省抚顺市十中 2025-2026 学年化学高一第一学期期中监测试题注意事项:1. 答题前,考生先将自己的姓名、准考证号填写清楚,将条形码准确粘贴在考生信息条形码粘贴区。2.选择题必须使用 2B 铅笔填涂;非选择题必须使用 0.5 毫米黑色字迹的签字笔书写,字体工整、笔迹清楚。3.请按照题号顺序在各题目的答题区域内作答,超出答题区域书写的答案无效;在草稿纸、试题卷上答题无效。4.保持卡面清洁,不要折叠,不要弄破、弄皱,不准使用涂改液、修正带、刮纸刀。一、选择题(每题只有一个选项符合题意)1、已知甲和乙的某些性质如下表所示:物质熔点(℃)沸点(℃)密度(g/mL)水中的溶解性甲-9837.50.93可溶乙-48950.90可溶现有甲和乙的混合物,进行分离时,可采用的方法是( )A.蒸发B.过滤C.蒸馏D.萃取2、根据以下几个反应:Cl①2+2KI=2KCl+I22FeCl②2+Cl2=2FeCl32FeCl③3+2KI=2FeCl2+2KCl+I2I④ 2+SO2+2H2O=H2SO4+2HI判断氧化性由强到弱的顺序是A.Cl2>Fe3+>I2>SO42-B.Cl2>I2>Fe3+>SO42-C.Cl2>Fe3+>SO42->I2D.Fe3+>I2>Cl2>SO42-3、关于氯气的性质下列说法不正确的是A.新制氯水的颜色是因为氯水中含有氯气分子导致B.氢气在氯气中安静燃烧,发出黄色火焰C.储存氯气的钢瓶,为防止腐蚀,装氯气前必须先充分干燥D.根据氯气能与碱反应,可用氢氧化钠溶液进行氯气的尾气吸收处理4、下列离子可以大量共存的是A.K+ SO42- Na+ HCO3-B.K+ Ag+ Cl- NO3-C.Ba2+ Na+ OH- CO32-D.Al3+ NH4+ NO3- OH-5、如图所示装配仪器,接通直流电源,电解饱和食盐水,则电解一段时间后在石墨和铁钉表面都有气体生成,其中碳棒表面生成的气体是A.Cl2B.O2C.H2D.HCl6、下列说法不正确的是A.碘极易升华,应该密封保存B.液溴应保存在磨口玻璃塞深棕色细口试剂瓶中,并加少量水进行水封C.碘在酒精中溶解度较大,可以用酒精把碘从碘水中萃取出来D.用加热的方法可以将 NaCl 与碘的混合物分离7、下列反应的生成物不会因为反应物用量或反应条件不同而不同的是A.Na 和 O2B.Na2CO3和稀盐酸C.NaOH 溶液和 CO2 D.Na 和 Cl28、下列物质中,不属于电解质的是A.烧碱 B.盐酸 C.BaSO4 D.CuSO4·5H2O9、将 60mL 0.25mol/L NaOH 溶液加水稀释到 500mL,稀释后溶液中 NaOH 的物质的量浓度为A.0.3mol/LB.0.03mol/LC.0.05mol/LD.0.04mol/L10、设 NA为阿伏加德罗常数,则下列叙述中正确的是A.6.02×...

1、当您付费下载文档后,您只拥有了使用权限,并不意味着购买了版权,文档只能用于自身使用,不得用于其他商业用途(如 [转卖]进行直接盈利或[编辑后售卖]进行间接盈利)。
2、本站所有内容均由合作方或网友上传,本站不对文档的完整性、权威性及其观点立场正确性做任何保证或承诺!文档内容仅供研究参考,付费前请自行鉴别。
3、如文档内容存在违规,或者侵犯商业秘密、侵犯著作权等,请点击“违规举报”。

碎片内容

辽宁省抚顺市十中2025-2026学年化学高一第一学期期中监测试题含解析

您可能关注的文档

确认删除?