2024-2025学年江西省吉安市一中高一下物理期末质量跟踪监视模拟试题含解析

2024-2025学年江西省吉安市一中高一下物理期末质量跟踪监视模拟试题含解析_第1页
1/17
2024-2025学年江西省吉安市一中高一下物理期末质量跟踪监视模拟试题含解析_第2页
2/17
2024-2025学年江西省吉安市一中高一下物理期末质量跟踪监视模拟试题含解析_第3页
3/17
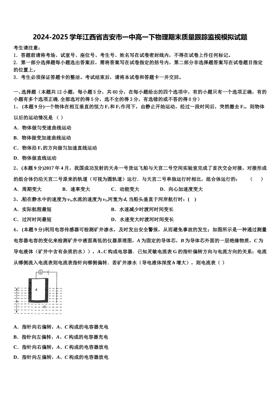
2024-2025 学年江西省吉安市一中高一下物理期末质量跟踪监视模拟试题考生请注意:1.答题前请将考场、试室号、座位号、考生号、姓名写在试卷密封线内,不得在试卷上作任何标记。2.第一部分选择题每小题选出答案后,需将答案写在试卷指定的括号内,第二部分非选择题答案写在试卷题目指定的位置上。3.考生必须保证答题卡的整洁。考试结束后,请将本试卷和答题卡一并交回。一、选择题(本题共 12 小题,每小题 5 分,共 60 分,在每小题给出的四个选项中,有的小题只有一个选项正确,有的小题有多个选项正确.全部选对的得 5 分,选不全的得 3 分,有选错的或不答的得 0 分)1、 (本题 9 分)一个物体在相互垂直的恒力 F1和 F2作用下,由静止开始运动,经过一段时间后,突然撤去 F2,则物体以后的运动情况是 ( )A.物体做匀变速曲线运动B.物体做变加速曲线运动C.物体沿 F1的方向做匀加速直线运动D.物体做直线运动2、 (本题 9 分)2017 年 4 月,我国成功发射的天舟一号货运飞船与天宫二号空间实验室完成了首次交会对接,对接形成的组合体仍沿天宫二号原来的轨道(可视为圆轨道)运行.与天宫二号单独运行时相比,组合体运行的: ( )A.周期变大B.速率变大C.动能变大D.向心加速度变大3、.船在静水中的速度为 v1,水流的速度为 v2,河宽为 d, 当船头垂直于河岸航行时:( )A.实际航程最短B.水速减少时渡河时间变长C.过河时间最短D.水速变大时渡河时间变长4、 (本题 9 分)利用电容传感器可检测矿井渗水,及时发出安全警报,从而避免事故的发生;如图所示是一种通过测量电容器电容的变化来检测矿井中液面高低的仪器原理图,A 为固定的导体芯,B 为导体芯外面的一层绝缘物质,C 为导电液体(矿井中含有杂质的水)),A、C 构成电容器.已知灵敏电流表 G 的指针偏转方向与电流方向的关系:电流从哪侧流入电流表则电流表指针向哪侧偏转.若矿井渗水(导电液体深度 h 增大),则电流表( )A.指针向右偏转,A、C 构成的电容器充电B.指针向左偏转,A、C 构成的电容器充电C.指针向右偏转,A、C 构成的电容器放电D.指针向左偏转,A、C 构成的电容器放电5、 (本题 9 分)物体在合外力作用下做直线运动的 v-t 图象如图所示,下列表述正确的是( )A.在 0~1 s 内,合外力做正功B.在 0~2 s 内,合外力总是做负功C.在 1 s~2 s 内,合外力不做功D.在 0~3 s 内,合外力总是...

1、当您付费下载文档后,您只拥有了使用权限,并不意味着购买了版权,文档只能用于自身使用,不得用于其他商业用途(如 [转卖]进行直接盈利或[编辑后售卖]进行间接盈利)。
2、本站所有内容均由合作方或网友上传,本站不对文档的完整性、权威性及其观点立场正确性做任何保证或承诺!文档内容仅供研究参考,付费前请自行鉴别。
3、如文档内容存在违规,或者侵犯商业秘密、侵犯著作权等,请点击“违规举报”。

碎片内容

2024-2025学年江西省吉安市一中高一下物理期末质量跟踪监视模拟试题含解析

您可能关注的文档

确认删除?