2025年武威市重点中学高一下生物期末学业水平测试试题含解析

2025年武威市重点中学高一下生物期末学业水平测试试题含解析_第1页
1/10
2025年武威市重点中学高一下生物期末学业水平测试试题含解析_第2页
2/10
2025年武威市重点中学高一下生物期末学业水平测试试题含解析_第3页
3/10
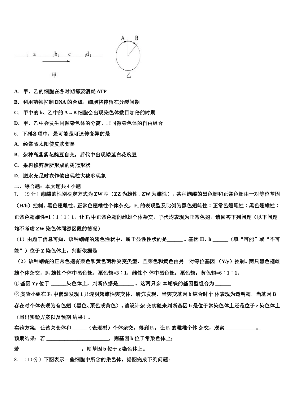
2025 年武威市重点中学高一下生物期末学业水平测试试题注意事项:1.答题前,考生先将自己的姓名、准考证号码填写清楚,将条形码准确粘贴在条形码区域内。2.答题时请按要求用笔。3.请按照题号顺序在答题卡各题目的答题区域内作答,超出答题区域书写的答案无效;在草稿纸、试卷上答题无效。4.作图可先使用铅笔画出,确定后必须用黑色字迹的签字笔描黑。5.保持卡面清洁,不要折暴、不要弄破、弄皱,不准使用涂改液、修正带、刮纸刀。一、选择题:(共 6 小题,每小题 6 分,共 36 分。每小题只有一个选项符合题目要求)1.在阿拉斯加地区,棕熊生活在树林里,北极熊生活在雪原和浮冰上,它们适合生活的环境不同,自然状态下不能相互交配,但在动物园两者可交配并产生可育后代。下列叙述错误的是( )A.棕熊和北极熊进化的实质是种群基因频率的改变B.北极熊白色皮毛是雪原和浮冰环境诱导发生突变的结果C.棕熊与北极熊在自然环境中基因无法交流D.北极熊和棕熊都是长期定向自然选择的结果2.下列关于酶和 ATP 的叙述,正确的是A.同一个体不同细胞中不可能存在相同的酶B.同种酶在不同温度时活性可能相同C.植物细胞都可利用光能合成 ATPD.哺乳动物成熟的红细胞可利用有氧呼吸释放的能量合成 ATP3.一对色觉正常的夫妇(他们的父母色觉均正常)生了一个患红绿色盲的儿子,此色盲基因来自A.祖父 B.祖母 C.外祖父 D.外祖母4.朱鹮是濒危动物.朱鹮的食物 1/3 是小鱼,2/3 是泥鳅,有关野生朱鹮的食物链如下图。下列有关分析不正确的是()A.若朱鹮增加 1.5 kg 体重(干重),则至少消耗水草 2.5kg(干重)B.环境污染、食物短缺和栖息地的缩小等都是野生朱鹮大量减少的原因C.易地保护是保护野生朱鹮最有效的方式,可使朱鹮种群数量呈“S”型增长D.日照时间的长短能影响朱鹮的繁殖,朱鹮感受到的这种信息属于物理信息5.甲、乙两图均为连续分裂的细胞的细胞周期图示,乙中按顺时针方向表示细胞周期。从图中所示结果分析不正确的是A.甲、乙的细胞在各时期都要消耗 ATPB.利用药物抑制 DNA 的合成,细胞将停留在分裂间期C.甲中的 b、乙中的 A→B 细胞会出现染色体数目加倍的时期D.甲、乙中会发生同源染色体的分离、非同源染色体的自由组合6.下列各项中,最可能是可遗传变异的是A.经常晒太阳使皮肤变黑B.杂种高茎紫花豌豆自交,后代中出现矮茎白花豌豆C.果树修剪后所形成的树冠形状D.肥水充足时农作物出...

1、当您付费下载文档后,您只拥有了使用权限,并不意味着购买了版权,文档只能用于自身使用,不得用于其他商业用途(如 [转卖]进行直接盈利或[编辑后售卖]进行间接盈利)。
2、本站所有内容均由合作方或网友上传,本站不对文档的完整性、权威性及其观点立场正确性做任何保证或承诺!文档内容仅供研究参考,付费前请自行鉴别。
3、如文档内容存在违规,或者侵犯商业秘密、侵犯著作权等,请点击“违规举报”。

碎片内容

2025年武威市重点中学高一下生物期末学业水平测试试题含解析

您可能关注的文档

确认删除?