2025-2026学年四川省泸州老窖天府中学高一化学第一学期期中复习检测模拟试题含解析

2025-2026学年四川省泸州老窖天府中学高一化学第一学期期中复习检测模拟试题含解析_第1页
1/16
2025-2026学年四川省泸州老窖天府中学高一化学第一学期期中复习检测模拟试题含解析_第2页
2/16
2025-2026学年四川省泸州老窖天府中学高一化学第一学期期中复习检测模拟试题含解析_第3页
3/16
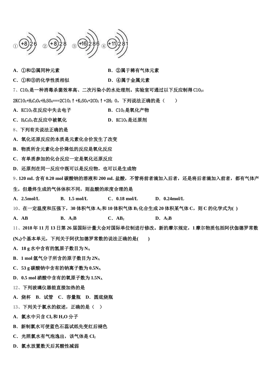
2025-2026 学年四川省泸州老窖天府中学高一化学第一学期期中复习检测模拟试题注意事项:1.答卷前,考生务必将自己的姓名、准考证号填写在答题卡上。2.回答选择题时,选出每小题答案后,用铅笔把答题卡上对应题目的答案标号涂黑,如需改动,用橡皮擦干净后,再选涂其它答案标号。回答非选择题时,将答案写在答题卡上,写在本试卷上无效。3.考试结束后,将本试卷和答题卡一并交回。一、选择题(共包括 22 个小题。每小题均只有一个符合题意的选项)1、下列说法正确的是( )A.1 mol 氧原子的质量是 16 g· mol-1B.钠离子的摩尔质量是 22 g· mol-1C.二氧化碳的摩尔质量是 44 g· mol-1D.氢的摩尔质量是 2 g· mol-12、下列关于溶液和胶体的叙述,正确的是A.溶液是电中性的,胶体是带电的B.通电时,溶液中的溶质粒子分别向两极移动,胶体中的分散质粒子向某一极移动C.一束光线分别通过溶液和胶体时,后者会出现明显的光带,前者则没有D.溶液中溶质粒子的运动有规律,胶体中分散质粒子的运动无规律,即布朗运动3、配制一定物质的量浓度的 KOH 溶液时,下列操作对实验结果没有影响的是( )A.容量瓶中原有少量蒸馏水B.洗涤烧杯和玻棒的溶液未转入容量瓶中C.定容时观察液面俯视D.定容时观察液面仰视4、下列说法正确的是( )A.32 g O2所含的原子数目为 NAB.0.5 mol H2SO4含有的原子总数目为 3.5NAC.HNO3的摩尔质量是 63 gD.0.5NA个氯气(Cl2)分子的物质的量是 1 mol5、下列各组中的离子,能在溶液中大量共存的是( )。A.H+、Cl-、Ca2+、B.Na+、Mg2+、SO42-、OH-C.K+、Na+、OH-、Cl-D.Cu2+、Ba2+、Cl-、SO42-6、下列是几种粒子的结构示意图,有关说法不正确的是①②③④A.①和②属同种元素B.②属于稀有气体元素C.①和③的化学性质相似D.④属于金属元素7、ClO2是一种消毒杀菌效率高、二次污染小的水处理剂。实验室可通过以下反应制得 ClO2:2KClO3+H2C2O4+H2SO4===2ClO2↑+K2SO4+2CO2↑+2H2 O,下列说法正确的是( )A.KClO3在反应中失去电子B.ClO2是氧化产物C.H2C2O4在反应中被氧化D.KClO3是还原剂8、下列有关说法正确的是A.氧化还原反应的本质是元素化合价发生了改变B.物质所含元素化合价降低的反应是氧化反应C.有单质参加的化合反应一定是氧化还原反应D.还原剂在同一反应中既可以是反应物,也可以是生成物9、120 mL 含有 0.20 mol 碳酸钠的溶液和 200 mL 盐酸,...

1、当您付费下载文档后,您只拥有了使用权限,并不意味着购买了版权,文档只能用于自身使用,不得用于其他商业用途(如 [转卖]进行直接盈利或[编辑后售卖]进行间接盈利)。
2、本站所有内容均由合作方或网友上传,本站不对文档的完整性、权威性及其观点立场正确性做任何保证或承诺!文档内容仅供研究参考,付费前请自行鉴别。
3、如文档内容存在违规,或者侵犯商业秘密、侵犯著作权等,请点击“违规举报”。

碎片内容

2025-2026学年四川省泸州老窖天府中学高一化学第一学期期中复习检测模拟试题含解析

您可能关注的文档

确认删除?