2024-2025学年江苏省淮安市第一山中学高二下物理期中联考试题含解析

2024-2025学年江苏省淮安市第一山中学高二下物理期中联考试题含解析_第1页
1/12
2024-2025学年江苏省淮安市第一山中学高二下物理期中联考试题含解析_第2页
2/12
2024-2025学年江苏省淮安市第一山中学高二下物理期中联考试题含解析_第3页
3/12
2024-2025 学年江苏省淮安市第一山中学高二下物理期中联考试题注意事项1.考试结束后,请将本试卷和答题卡一并交回.2.答题前,请务必将自己的姓名、准考证号用 0.5 毫米黑色墨水的签字笔填写在试卷及答题卡的规定位置.3.请认真核对监考员在答题卡上所粘贴的条形码上的姓名、准考证号与本人是否相符.4.作答选择题,必须用 2B 铅笔将答题卡上对应选项的方框涂满、涂黑;如需改动,请用橡皮擦干净后,再选涂其他答案.作答非选择题,必须用 05 毫米黑色墨水的签字笔在答题卡上的指定位置作答,在其他位置作答一律无效.5.如需作图,须用 2B 铅笔绘、写清楚,线条、符号等须加黑、加粗.一、单项选择题:本题共 6 小题,每小题 4 分,共 24 分。在每小题给出的四个选项中,只有一项是符合题目要求的。1、一列简谐横波某时刻的波形如图,比较介质中的三个质点 a、b、c,则( )A.此刻 a 的加速度最大B.此刻 b 的速度最小C.若波沿 x 轴正方向传播,此刻 b 向 y 轴负方向运动D.若波沿 x 轴负方向传播,a 比 c 先回到平衡位置2、磁流体发电是一项新兴技术。如图表示了它的原理:将一束等离子体(即高温下电离的气体,含有大量正、负带电粒子,而从整体来说呈电中性)喷射入磁场,在场中有两块金属板 A、B,这时金属板上就会聚集电荷,产生电压。如果射入的等离子体速度均为 v,板间距离为 d,板平面的面积为 S,匀强磁场的磁感应强度为 B,方向垂直于速度方向,负载电阻为 R,电离气体充满两板间的空间,其电阻率为 ρ,当发电机稳定发电时,A、B 就是一个直流电源的两个电极。下列说法正确的是 ()A.图中 A 板是电源的正极B.A、B 间的电压即为该发电机的电动势C.正对面积 S 越大,该发电机电动势越大D.电阻 R 越大,该发电机输出效率越高3、如图所示为演示自感现象的电路图,L 是电感线圈,且电阻不为零。实验时,断开开关 S 瞬间,下列说法正确的是( )A.灯 A 立即熄灭B.线圈 L 中电流增大C.线圈 L 中电流方向与原来相反D.灯 A 中电流方向向左4、关于物体的内能,下列说法正确的是( )A.一壶热水的内能一定比一湖冷水的内能大B.当温度等于 0℃时,分子动能为零C.分子间距离为 r0时,分子势能为零D.温度相等的氢气和氧气,它们的分子平均动能相等5、从同样高度落下的玻璃杯,掉在水泥地上容易打碎,而掉在草地上不容易打碎,其原因是( )① 掉在水泥地上的玻璃...

1、当您付费下载文档后,您只拥有了使用权限,并不意味着购买了版权,文档只能用于自身使用,不得用于其他商业用途(如 [转卖]进行直接盈利或[编辑后售卖]进行间接盈利)。
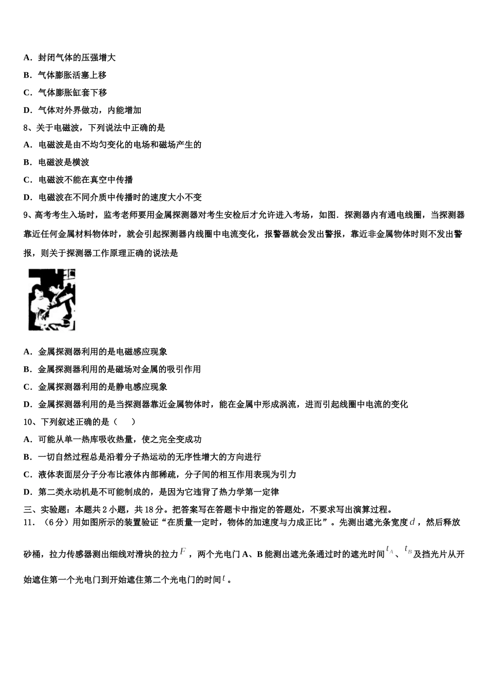
2、本站所有内容均由合作方或网友上传,本站不对文档的完整性、权威性及其观点立场正确性做任何保证或承诺!文档内容仅供研究参考,付费前请自行鉴别。
3、如文档内容存在违规,或者侵犯商业秘密、侵犯著作权等,请点击“违规举报”。

碎片内容

2024-2025学年江苏省淮安市第一山中学高二下物理期中联考试题含解析

您可能关注的文档

确认删除?