2026届上海市浦东新区四校高一化学第一学期期中检测试题含解析

2026届上海市浦东新区四校高一化学第一学期期中检测试题含解析_第1页
1/14
2026届上海市浦东新区四校高一化学第一学期期中检测试题含解析_第2页
2/14
2026届上海市浦东新区四校高一化学第一学期期中检测试题含解析_第3页
3/14
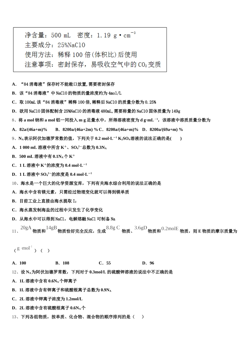
2026 届上海市浦东新区四校高一化学第一学期期中检测试题考生须知:1.全卷分选择题和非选择题两部分,全部在答题纸上作答。选择题必须用 2B 铅笔填涂;非选择题的答案必须用黑色字迹的钢笔或答字笔写在“答题纸”相应位置上。2.请用黑色字迹的钢笔或答字笔在“答题纸”上先填写姓名和准考证号。3.保持卡面清洁,不要折叠,不要弄破、弄皱,在草稿纸、试题卷上答题无效。一、选择题(每题只有一个选项符合题意)1、在下列状态下,属于能够导电的电解质是( )A.氯化钠晶体B.液态氯化氢C.硝酸钾溶液D.熔融氢氧化钠2、一定条件下硝酸铵受热分解的化学方程式(未配平)为:NH4NO3- HNO3+N2+H2O,在反应中被氧化与被还原的氮原子数之比为:A.5∶3B.5∶4C.1∶1D.3∶53、3.6 g 碳在一定量的氧气中燃烧,反应后生成一氧化碳和二氧化碳混合气体的平均摩尔质量是 32 g·mol-1,则生成的一氧化碳的质量是A.3.3 gB.6.3 gC.8.4 gD.13.2 g4、在溶液中,下列电离方程式不正确的是A.Ba(OH)2=Ba2++2OH-B.NaHSO4=Na++H++SO42-C.NaHCO3=Na++HCO3-D.H2SO4=H2++SO42-5、一定温度和压强下,30L 某种气态纯净物中含有 6.02×1023个分子,这些分子由 1.204×1024个原子组成,下列有关说法中不正确的是A.该温度和压强可能是标准状况B.标准状况下该纯净物若为气态,其体积约是 22.4LC.该气体中每个分子含有 2 个原子D.若 O2在该条件下为气态,则 1mol O2在该条件下的体积也为 30L6、下列离子方程式正确的是( )A.向 Ca(OH)2溶液中通入过量 CO2:CO2+OH-═HCOB.向 H2SO4溶液加入 Ba(OH)2溶液至中性:H++OH-═H2OC.少量的 Ca(OH)2和 NaHCO3溶液混合:OH-+Ca2++HCO =CaCO3↓+H2OD.NH4HCO3溶液中加入足量 NaOH 溶液:NH +OH-=NH3·H2O7、某同学购买了一瓶“84 消毒液”,包装说明如下,下列分析不正确的是A.“84 消毒液”保存时不能敞口放置,需要密封保存B.该“84 消毒液”中 NaClO 的物质的量浓度约为 4mol/LC.取 100mL 该“84 消毒液”稀释 100 倍,稀释后 NaClO 的质量分数为 0.25%D.欲用 NaClO 固体配制含 25%NaClO 的消毒液 480mL,需要称量的 NaClO 固体质量为 149g8、将 a mol 钠和 a mol 铝一同投入 m g 足量水中,所得溶液密度为 d g·mL-1,该溶液中溶质质量分数为A.82a/(46a+m)%B.8200a/(46a+2m) %C.8200a/(46a+m)%D.8200a/(69a+m) %9、N...

1、当您付费下载文档后,您只拥有了使用权限,并不意味着购买了版权,文档只能用于自身使用,不得用于其他商业用途(如 [转卖]进行直接盈利或[编辑后售卖]进行间接盈利)。
2、本站所有内容均由合作方或网友上传,本站不对文档的完整性、权威性及其观点立场正确性做任何保证或承诺!文档内容仅供研究参考,付费前请自行鉴别。
3、如文档内容存在违规,或者侵犯商业秘密、侵犯著作权等,请点击“违规举报”。

碎片内容

2026届上海市浦东新区四校高一化学第一学期期中检测试题含解析

您可能关注的文档

确认删除?