河南洛阳市洛龙区第一实验校2025-2026学年下学期初三语文试题期末教学质量检测试题含解析

河南洛阳市洛龙区第一实验校2025-2026学年下学期初三语文试题期末教学质量检测试题含解析_第1页
1/14
河南洛阳市洛龙区第一实验校2025-2026学年下学期初三语文试题期末教学质量检测试题含解析_第2页
2/14
河南洛阳市洛龙区第一实验校2025-2026学年下学期初三语文试题期末教学质量检测试题含解析_第3页
3/14
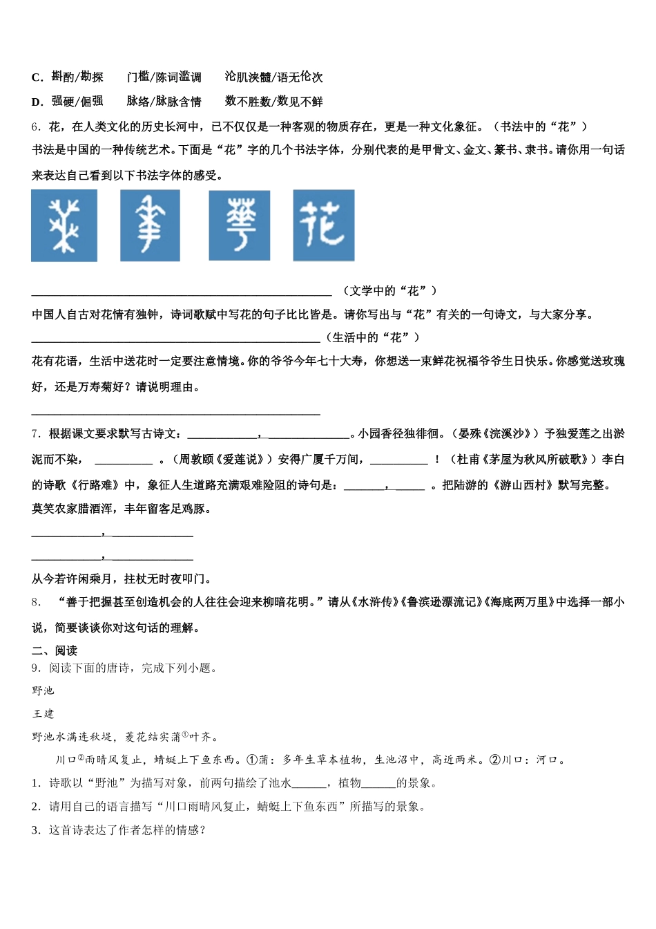
河南洛阳市洛龙区第一实验校 2025-2026 学年下学期初三语文试题期末教学质量检测试题注意事项:1.答卷前,考生务必将自己的姓名、准考证号、考场号和座位号填写在试题卷和答题卡上。用 2B 铅笔将试卷类型(B)填涂在答题卡相应位置上。将条形码粘贴在答题卡右上角"条形码粘贴处"。2.作答选择题时,选出每小题答案后,用 2B 铅笔把答题卡上对应题目选项的答案信息点涂黑;如需改动,用橡皮擦干净后,再选涂其他答案。答案不能答在试题卷上。3.非选择题必须用黑色字迹的钢笔或签字笔作答,答案必须写在答题卡各题目指定区域内相应位置上;如需改动,先划掉原来的答案,然后再写上新答案;不准使用铅笔和涂改液。不按以上要求作答无效。4.考生必须保证答题卡的整洁。考试结束后,请将本试卷和答题卡一并交回。一、积累与运用1.下列关于文学、文化常识的表述不正确的一项是()A.《关睢》是我国第一部诗歌总集《诗经》中的作品,《天净沙·秋思》是元代的散曲。B.鲁迅的《孔乙己》、契诃夫的《变色龙》、莫泊桑的《我的叔叔于勒》都是小说。C.“三十而立”指遇事能明辨不疑的年龄;“四十不惑”指有所成就的年龄。D.传统的对联张贴时,上联居右,下联居左,上联末尾字用仄声,下联末尾字用平声。2.下列词语中,没有错别字的一项是A.决别 潮汛 腐化惰落 引经具典B.诽谤 恣睢 屈指可数 再接再厉C.彷惶 勾勒 通霄达旦 跃武扬威D.眷顾 闲遐 按步就搬 轻举忘动3.请选出下列各句中说法有误的一项是( )A.“语文学习不是一朝一夕的事,只要多读多写,日积月累,才能真正学好语文。”这个句子关联词搭配错误。B.“李白的诗大多豪迈:‘君不见黄河之水天上来,奔流到海不复回。’”这个句子标点使用正确。C.《儒林外史》是我国清代的一部长篇讽刺小说,主要描写隋唐时期科举制度下读书人及乡绅的活动和精神面貌。D.“为什么我的眼里常含泪水?因为我对这土地爱得深沉……”这句话运用了设问的修辞手法。4.下列情境中,语言运用得体、没有语病的一项是( )A.培训会上,主持人说:“刚才专家的发言抛砖引玉,给了我们很大的启发。”B.在阅览室,弘毅同学说:“老师,您可以帮我找《老人与海》这本书吗?谢谢!”C.公园里,舒然同学口渴了,对路人说:“喂,哪里有卖水的?”D.案件胜诉后,子达赞叹道:“梁律师反应机敏,真是见风使舵,让人佩服啊!”5.下列词语中加点的字,每对读音都不同的一项是A.掂量/惦念 悖...

1、当您付费下载文档后,您只拥有了使用权限,并不意味着购买了版权,文档只能用于自身使用,不得用于其他商业用途(如 [转卖]进行直接盈利或[编辑后售卖]进行间接盈利)。
2、本站所有内容均由合作方或网友上传,本站不对文档的完整性、权威性及其观点立场正确性做任何保证或承诺!文档内容仅供研究参考,付费前请自行鉴别。
3、如文档内容存在违规,或者侵犯商业秘密、侵犯著作权等,请点击“违规举报”。

碎片内容

河南洛阳市洛龙区第一实验校2025-2026学年下学期初三语文试题期末教学质量检测试题含解析

您可能关注的文档

确认删除?