2025年泰州中学江苏省泰州中学、如东高级中学、靖江高级中学、宜兴中学 高一化学第一学期期中监测试题含解析

2025年泰州中学江苏省泰州中学、如东高级中学、靖江高级中学、宜兴中学 高一化学第一学期期中监测试题含解析_第1页
1/23
2025年泰州中学江苏省泰州中学、如东高级中学、靖江高级中学、宜兴中学 高一化学第一学期期中监测试题含解析_第2页
2/23
2025年泰州中学江苏省泰州中学、如东高级中学、靖江高级中学、宜兴中学 高一化学第一学期期中监测试题含解析_第3页
3/23
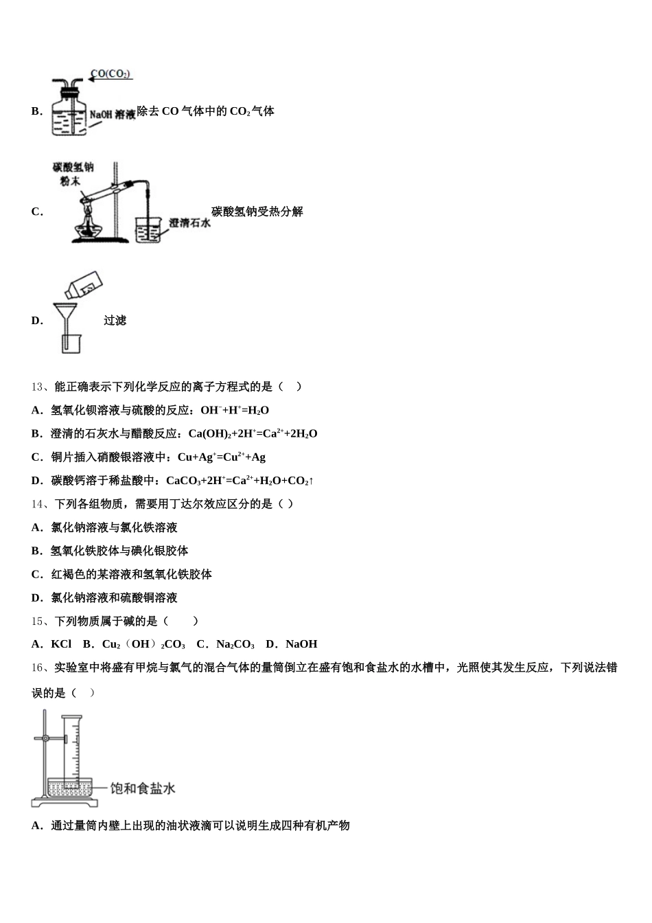
2025 年泰州中学江苏省泰州中学、如东高级中学、靖江高级中学、宜兴中学 高一化学第一学期期中监测试题注意事项1.考试结束后,请将本试卷和答题卡一并交回.2.答题前,请务必将自己的姓名、准考证号用 0.5 毫米黑色墨水的签字笔填写在试卷及答题卡的规定位置.3.请认真核对监考员在答题卡上所粘贴的条形码上的姓名、准考证号与本人是否相符.4.作答选择题,必须用 2B 铅笔将答题卡上对应选项的方框涂满、涂黑;如需改动,请用橡皮擦干净后,再选涂其他答案.作答非选择题,必须用 05 毫米黑色墨水的签字笔在答题卡上的指定位置作答,在其他位置作答一律无效.5.如需作图,须用 2B 铅笔绘、写清楚,线条、符号等须加黑、加粗.一、选择题(共包括 22 个小题。每小题均只有一个符合题意的选项)1、某氯原子的质量为 a g,12C 原子的质量为 b g,用 NA表示阿伏加德罗常数的值,下列不正确的是A.该氯原子的摩尔质量为g/mol B.x g 该氯原子的物质的量是 molC.1 mol 该氯原子的质量是 aNA g D.y g 该氯原子所含的原子数为 NA2、将 m g 含氧化铁、氧化铜和氧化亚铁的样品投入物质的量浓度为 1 mol/L 的 2 L 盐酸中恰好完全反应,若向等质量的该样品中通入足量的氢气并加热,充分反应后所得金属的质量是A.16gB.(m+16)gC.(m-32)gD.(m-16)g3、下列溶液中,溶质的物质的量浓度不是 1 mol·L-1的是A.10g NaOH 固体溶解在水中配成 250mL 溶液B.将 1mol SO3溶于水并配成 1L 的溶液C.将 0.5mo1·L-1的 NaNO3溶液 100mL 加热蒸发掉 50g 水的溶液D.标况下,将 22.4L 氯化氢气体溶于水配成 1L 溶液4、下列说法错误的是A.钠在空气中燃烧最后所得产物为 Na2O2B.镁因在空气中形成了一薄层致密的氧化膜,保护了里面的镁,故镁不需要像钠似的进行特殊保护C.铝制品在生活中非常普遍,这是因为铝不活泼D.铁在潮湿的空气中因生成的氧化物很疏松,不能保护内层金属,故铁制品往往需涂保护层5、含有自由移动 Cl-的是( )A.溶液B.液态 HClC.固体 NaClD.KCl 溶液6、类推的思维方法在化学学习与研究中有时会产生错误结论,因此类推的结论最终要经过实践的检验,才能决定其正确与否,下列几种类推结论中错误的是① 氢氧化铝加热能分解为金属氧化物和水;氢氧化镁、氢氧化铁也能加热分解生成金属氧化物和水 ② Fe 露置在潮湿空气中一段时间后就会锈迹斑斑;性质更活泼的 Al 不...

1、当您付费下载文档后,您只拥有了使用权限,并不意味着购买了版权,文档只能用于自身使用,不得用于其他商业用途(如 [转卖]进行直接盈利或[编辑后售卖]进行间接盈利)。
2、本站所有内容均由合作方或网友上传,本站不对文档的完整性、权威性及其观点立场正确性做任何保证或承诺!文档内容仅供研究参考,付费前请自行鉴别。
3、如文档内容存在违规,或者侵犯商业秘密、侵犯著作权等,请点击“违规举报”。

碎片内容

2025年泰州中学江苏省泰州中学、如东高级中学、靖江高级中学、宜兴中学 高一化学第一学期期中监测试题含解析

您可能关注的文档

确认删除?