绥化市重点中学2025年化学高一第一学期期中统考试题含解析

绥化市重点中学2025年化学高一第一学期期中统考试题含解析_第1页
1/14
绥化市重点中学2025年化学高一第一学期期中统考试题含解析_第2页
2/14
绥化市重点中学2025年化学高一第一学期期中统考试题含解析_第3页
3/14
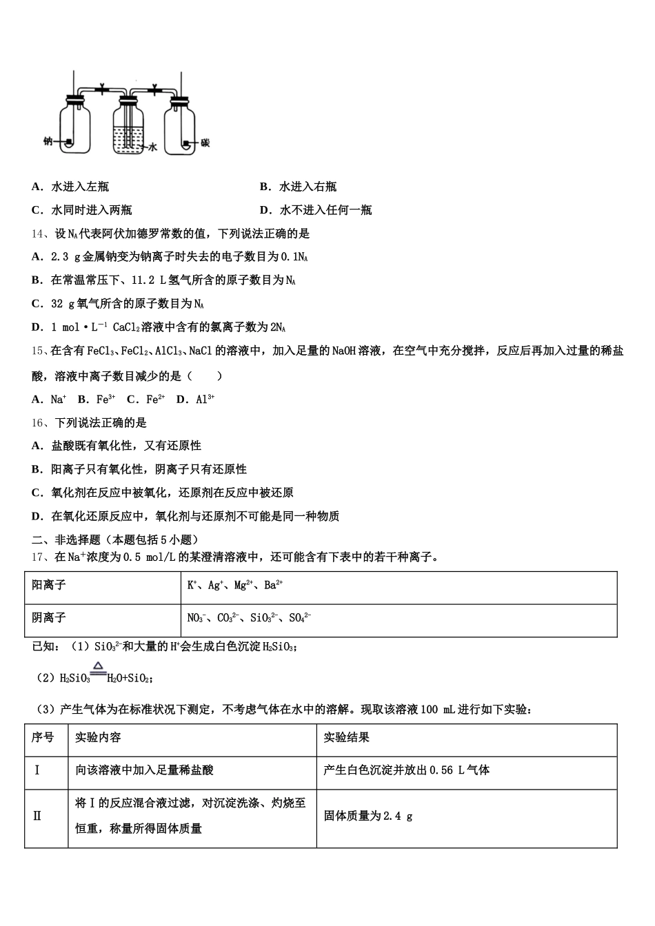
绥化市重点中学 2025 年化学高一第一学期期中统考试题注意事项1.考试结束后,请将本试卷和答题卡一并交回.2.答题前,请务必将自己的姓名、准考证号用 0.5 毫米黑色墨水的签字笔填写在试卷及答题卡的规定位置.3.请认真核对监考员在答题卡上所粘贴的条形码上的姓名、准考证号与本人是否相符.4.作答选择题,必须用 2B 铅笔将答题卡上对应选项的方框涂满、涂黑;如需改动,请用橡皮擦干净后,再选涂其他答案.作答非选择题,必须用 05 毫米黑色墨水的签字笔在答题卡上的指定位置作答,在其他位置作答一律无效.5.如需作图,须用 2B 铅笔绘、写清楚,线条、符号等须加黑、加粗.一、选择题(每题只有一个选项符合题意)1、在同温同压下,相同体积的甲、乙两种气体的质量比是 17∶14。若乙气体是 CO,则甲气体可能是( )A.H2SB.HClC.NH3D.Cl22、下列关于卤素性质的叙述中不正确的是( )A.卤素单质的颜色按 Cl2、Br2、I2的顺序逐渐变深B.氯气易液化,溴单质易挥发,碘单质易升华C.氯、溴、碘的原子半径或离子半径随电子层数的增多而增大D.Cl2、Br2、I2的氧化性逐渐增强3、短周期元素 X、Y、Z 在周期表中的位置如图所示,则下列说法中错误的是( ) X Y Z A.X 元素的最外层电子数为 2B.Y 的气态氢化物的化学式为 HYC.Z 的最高价氧化物的化学式为 ZO2D.X、Y、Z 的单质中 X 单质最稳定4、在水溶液中,下列电离方程式不正确的是( )A.H2SO4=2H++SO42- B.NaHSO4 = Na++ HSO4-C.Na2CO3=2Na++CO32- D.Ba(OH)2= Ba2++2OH-5、下列溶液与 20 mL 1 mol·L−1硝酸钠溶液中 NO3−的物质的量浓度相等的是A.10 mL 1 mol·L−1硝酸镁溶液B.10 mL 0.5 mol·L−1硝酸铜溶液C.10 mL 2 mol·L−1硝酸银溶液D.10 mL 0.4 mol·L−1硝酸铝溶液6、下列反应的离子方程式书写正确的是()A.等物质的量的氢氧化钡溶液与碳酸氢铵溶液混合:Ba2++2OH-++=BaCO3↓+NH3·H2O+H2OB.Na2O2与 CO2反应制备 O2:Na2O2+CO2=2Na++CO+O2↑C.向碳酸氢铵溶液中加过量石灰水并加热:+OH-NH3↑+H2OD.用酸化的高锰酸钾溶液氧化双氧水:2+6H++H2O2=2Mn2++3O2↑+4H2O7、下列说法中正确的是A.人们已知道了 107 种元素,即已经知道了 107 种原子B.互为同位素的原子,它们原子核内的中子数一定不相等C.40K 和 40Ca 原子核内的中子数相等D.质子数相同的微粒,核外电子数一定相同,但化学性质不一定相同8...

1、当您付费下载文档后,您只拥有了使用权限,并不意味着购买了版权,文档只能用于自身使用,不得用于其他商业用途(如 [转卖]进行直接盈利或[编辑后售卖]进行间接盈利)。
2、本站所有内容均由合作方或网友上传,本站不对文档的完整性、权威性及其观点立场正确性做任何保证或承诺!文档内容仅供研究参考,付费前请自行鉴别。
3、如文档内容存在违规,或者侵犯商业秘密、侵犯著作权等,请点击“违规举报”。

碎片内容

绥化市重点中学2025年化学高一第一学期期中统考试题含解析

您可能关注的文档

确认删除?