吉林省长春市八中2024-2025学年物理高二第二学期期中考试模拟试题含解析

吉林省长春市八中2024-2025学年物理高二第二学期期中考试模拟试题含解析_第1页
1/14
吉林省长春市八中2024-2025学年物理高二第二学期期中考试模拟试题含解析_第2页
2/14
吉林省长春市八中2024-2025学年物理高二第二学期期中考试模拟试题含解析_第3页
3/14
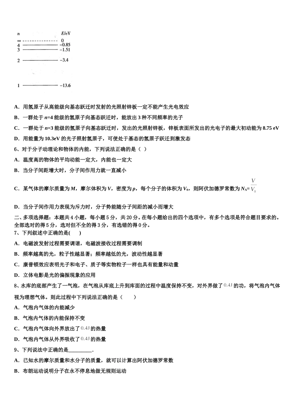
吉林省长春市八中 2024-2025 学年物理高二第二学期期中考试模拟试题注意事项:1. 答题前,考生先将自己的姓名、准考证号填写清楚,将条形码准确粘贴在考生信息条形码粘贴区。2.选择题必须使用 2B 铅笔填涂;非选择题必须使用 0.5 毫米黑色字迹的签字笔书写,字体工整、笔迹清楚。3.请按照题号顺序在各题目的答题区域内作答,超出答题区域书写的答案无效;在草稿纸、试题卷上答题无效。4.保持卡面清洁,不要折叠,不要弄破、弄皱,不准使用涂改液、修正带、刮纸刀。一、单项选择题:本题共 6 小题,每小题 4 分,共 24 分。在每小题给出的四个选项中,只有一项是符合题目要求的。1、如图所示.水平方向有磁感应强度大小为 0.5T 的匀强磁场,匝数为 10 的矩形线框 ab 边长为 0.5m.ad 边长为 0.4m,线框绕垂直磁场方向的转轴 OO′匀速转动,转动的角速度为 20rad/s,线框通过金属滑环与阻值为 10Ω 的电阻 R 构成闭合回路,t=0 时刻线圈平面与磁场方向平行,不计线框及导线电阻,下列说法正确的是( )A.线圈中磁通量变化率的最大值为 20VB.电阻 R 两端电压的瞬时值表达式(V)C.电阻 R 中电流方向每秒变化 20 次D.电阻 R 消耗的电功率为 40W2、某放射性元素经过 21.6 天有 7/8 的原子核发生了衰变,该元素的半衰期为( )A.3.8 天B.7.2 天C.10.8 天D.21.6 天3、一充电后的平行板电容器保持两极板的正对面积、间距和电荷量不变,在两极板间插入一电介质,其电容 C 和两极板间的电势差 U 的变化情况是A.C 和 U 均增大B.C 增大,U 减小C.C 减小,U 增大D.C 和 U 均减小4、若两分子间距离为 r0时,分子力为零, 则关于分子力、分子势能说法中正确的是( )A.当分子间的距离为 r0时,分子力为零,也就是说分子间既无引力又无斥力B.分子间距离大于 r0时,分子距离变小时,分子力一定增大C.分子间距离小于 r0时,分子距离变小时,分子间斥力变大,引力变小D.在分子力作用范围内,不管 r>r0,还是 r

1、当您付费下载文档后,您只拥有了使用权限,并不意味着购买了版权,文档只能用于自身使用,不得用于其他商业用途(如 [转卖]进行直接盈利或[编辑后售卖]进行间接盈利)。
2、本站所有内容均由合作方或网友上传,本站不对文档的完整性、权威性及其观点立场正确性做任何保证或承诺!文档内容仅供研究参考,付费前请自行鉴别。
3、如文档内容存在违规,或者侵犯商业秘密、侵犯著作权等,请点击“违规举报”。

碎片内容

吉林省长春市八中2024-2025学年物理高二第二学期期中考试模拟试题含解析

您可能关注的文档

确认删除?