2025届甘肃省肃南县第一中学生物高一第二学期期末经典试题含解析

2025届甘肃省肃南县第一中学生物高一第二学期期末经典试题含解析_第1页
1/9
2025届甘肃省肃南县第一中学生物高一第二学期期末经典试题含解析_第2页
2/9
2025届甘肃省肃南县第一中学生物高一第二学期期末经典试题含解析_第3页
3/9
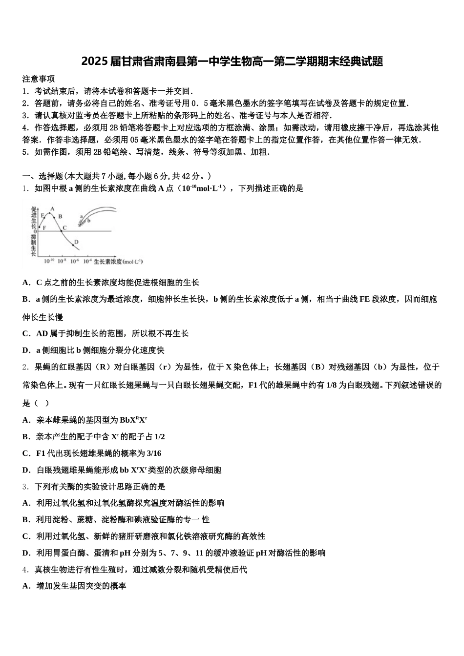
2025 届甘肃省肃南县第一中学生物高一第二学期期末经典试题注意事项1.考试结束后,请将本试卷和答题卡一并交回.2.答题前,请务必将自己的姓名、准考证号用 0.5 毫米黑色墨水的签字笔填写在试卷及答题卡的规定位置.3.请认真核对监考员在答题卡上所粘贴的条形码上的姓名、准考证号与本人是否相符.4.作答选择题,必须用 2B 铅笔将答题卡上对应选项的方框涂满、涂黑;如需改动,请用橡皮擦干净后,再选涂其他答案.作答非选择题,必须用 05 毫米黑色墨水的签字笔在答题卡上的指定位置作答,在其他位置作答一律无效.5.如需作图,须用 2B 铅笔绘、写清楚,线条、符号等须加黑、加粗.一、选择题(本大题共 7 小题,每小题 6 分,共 42 分。)1.如图中根 a 侧的生长素浓度在曲线 A 点(10-10mol·L-1),下列描述正确的是 A.C 点之前的生长素浓度均能促进根细胞的生长B.a 侧的生长素浓度为最适浓度,细胞伸长生长快,b 侧的生长素浓度低于 a 侧,相当于曲线 FE 段浓度,因而细胞伸长生长慢C.AD 属于抑制生长的范围,所以根不再生长D.a 侧细胞比 b 侧细胞分裂分化速度快2.果蝇的红眼基因(R)对白眼基因(r)为显性,位于 X 染色体上;长翅基因(B)对残翅基因(b)为显性,位于常染色体上。现有一只红眼长翅果蝇与一只白眼长翅果蝇交配,F1 代的雄果蝇中约有 1/8 为白眼残翅。下列叙述错误的是( )A.亲本雌果蝇的基因型为 BbXRXrB.亲本产生的配子中含 Xr的配子占 1/2C.F1 代出现长翅雄果蝇的概率为 3/16D.白眼残翅雌果蝇能形成 bb XrXr类型的次级卵母细胞3.下列有关酶的实验设计思路正确的是A.利用过氧化氢和过氧化氢酶探究温度对酶活性的影响B.利用淀粉、蔗糖、淀粉酶和碘液验证酶的专一 性C.利用过氧化氢、新鲜的猪肝研磨液和氯化铁溶液研究酶的高效性D.利用胃蛋白酶、蛋清和 pH 分别为 5、7、9、11 的缓冲液验证 pH 对酶活性的影响4.真核生物进行有性生殖时,通过减数分裂和随机受精使后代A.增加发生基因突变的概率B.继承双亲全部的遗传性状C.从双亲各获得一半的 DNAD.染色体数目又恢复到体细胞中的数目,一半来自父方,一半来自母方5.从一个种群中随机抽出 400 个个体,其中基因型为 DD、dd 的个体分别是 120 个和 40 个,则该种群基因 D 和 d 的频率分别是A.60%、40%B.40%、60%C.90%、10%D.10%、90%6.下图表示核苷酸的结构组成,则下列说...

1、当您付费下载文档后,您只拥有了使用权限,并不意味着购买了版权,文档只能用于自身使用,不得用于其他商业用途(如 [转卖]进行直接盈利或[编辑后售卖]进行间接盈利)。
2、本站所有内容均由合作方或网友上传,本站不对文档的完整性、权威性及其观点立场正确性做任何保证或承诺!文档内容仅供研究参考,付费前请自行鉴别。
3、如文档内容存在违规,或者侵犯商业秘密、侵犯著作权等,请点击“违规举报”。

碎片内容

2025届甘肃省肃南县第一中学生物高一第二学期期末经典试题含解析

您可能关注的文档

确认删除?