2025年福建省闽侯二中五校教学联合体生物高一第二学期期末综合测试试题含解析

2025年福建省闽侯二中五校教学联合体生物高一第二学期期末综合测试试题含解析_第1页
1/9
2025年福建省闽侯二中五校教学联合体生物高一第二学期期末综合测试试题含解析_第2页
2/9
2025年福建省闽侯二中五校教学联合体生物高一第二学期期末综合测试试题含解析_第3页
3/9
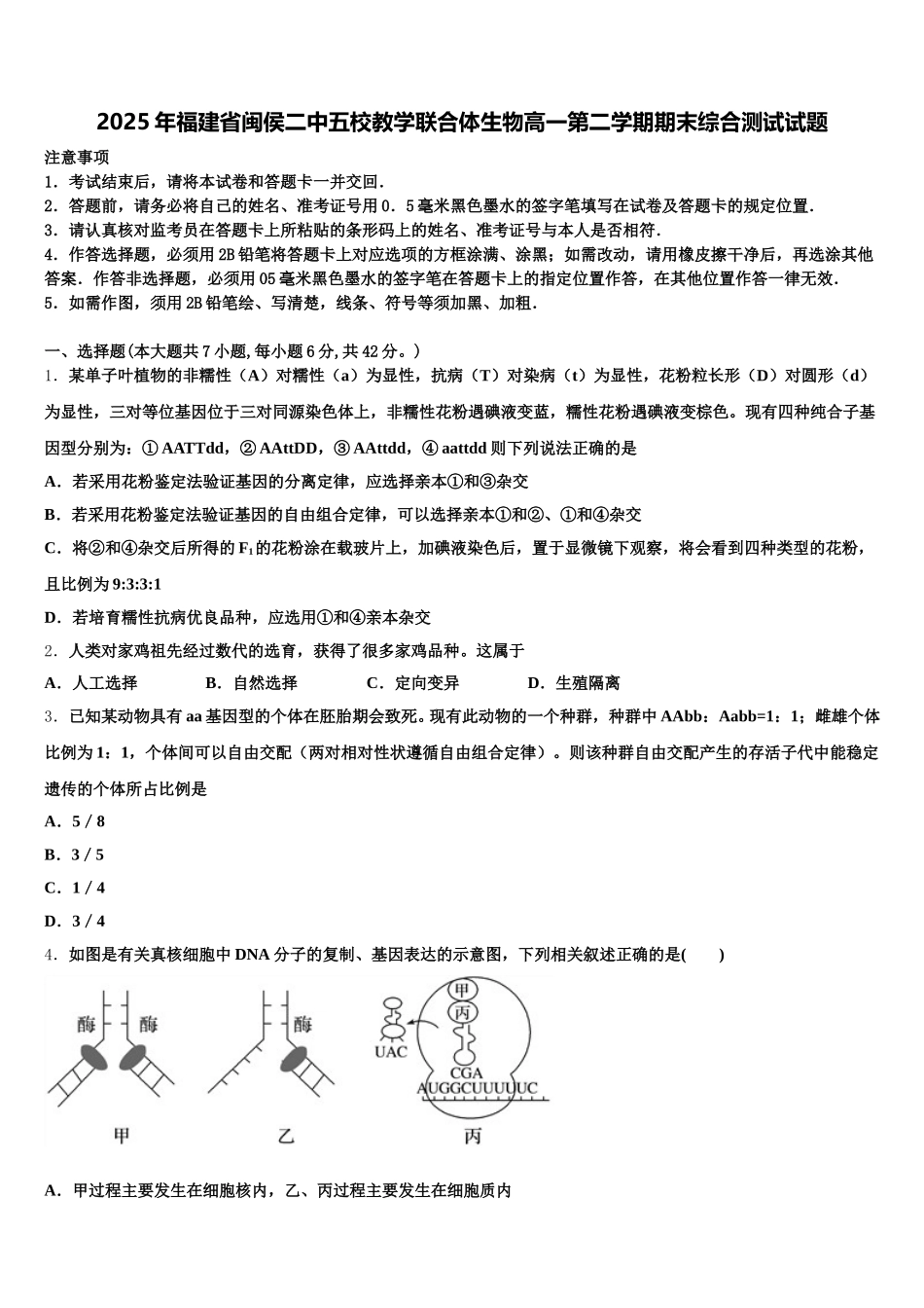
2025 年福建省闽侯二中五校教学联合体生物高一第二学期期末综合测试试题注意事项1.考试结束后,请将本试卷和答题卡一并交回.2.答题前,请务必将自己的姓名、准考证号用 0.5 毫米黑色墨水的签字笔填写在试卷及答题卡的规定位置.3.请认真核对监考员在答题卡上所粘贴的条形码上的姓名、准考证号与本人是否相符.4.作答选择题,必须用 2B 铅笔将答题卡上对应选项的方框涂满、涂黑;如需改动,请用橡皮擦干净后,再选涂其他答案.作答非选择题,必须用 05 毫米黑色墨水的签字笔在答题卡上的指定位置作答,在其他位置作答一律无效.5.如需作图,须用 2B 铅笔绘、写清楚,线条、符号等须加黑、加粗.一、选择题(本大题共 7 小题,每小题 6 分,共 42 分。)1.某单子叶植物的非糯性(A)对糯性(a)为显性,抗病(T)对染病(t)为显性,花粉粒长形(D)对圆形(d)为显性,三对等位基因位于三对同源染色体上,非糯性花粉遇碘液变蓝,糯性花粉遇碘液变棕色。现有四种纯合子基因型分别为:① AATTdd,② AAttDD,③ AAttdd,④ aattdd 则下列说法正确的是A.若采用花粉鉴定法验证基因的分离定律,应选择亲本①和③杂交B.若采用花粉鉴定法验证基因的自由组合定律,可以选择亲本①和②、①和④杂交C.将②和④杂交后所得的 F1的花粉涂在载玻片上,加碘液染色后,置于显微镜下观察,将会看到四种类型的花粉,且比例为 9:3:3:1D.若培育糯性抗病优良品种,应选用①和④亲本杂交2.人类对家鸡祖先经过数代的选育,获得了很多家鸡品种。这属于A.人工选择B.自然选择C.定向变异D.生殖隔离3.已知某动物具有 aa 基因型的个体在胚胎期会致死。现有此动物的一个种群,种群中 AAbb:Aabb=1:1;雌雄个体比例为 1:1,个体间可以自由交配(两对相对性状遵循自由组合定律)。则该种群自由交配产生的存活子代中能稳定遗传的个体所占比例是A.5/8B.3/5C.1/4D.3/44.如图是有关真核细胞中 DNA 分子的复制、基因表达的示意图,下列相关叙述正确的是( )A.甲过程主要发生在细胞核内,乙、丙过程主要发生在细胞质内B.甲、乙两过程都需要 DNA 聚合酶、解旋酶的催化C.甲、乙、丙过程都遵循碱基互补配对原则D.甲、乙、丙过程所需原料依次是核糖核苷酸、脱氧核苷酸、氨基酸5.DNA 分子的特异性是指不同生物的 DNA 分子中含有A.特定的碱基种类 B.特定的核苷酸种类C.特定的核苷酸数目 D.特定的核苷酸排列顺序6.下列哪项...

1、当您付费下载文档后,您只拥有了使用权限,并不意味着购买了版权,文档只能用于自身使用,不得用于其他商业用途(如 [转卖]进行直接盈利或[编辑后售卖]进行间接盈利)。
2、本站所有内容均由合作方或网友上传,本站不对文档的完整性、权威性及其观点立场正确性做任何保证或承诺!文档内容仅供研究参考,付费前请自行鉴别。
3、如文档内容存在违规,或者侵犯商业秘密、侵犯著作权等,请点击“违规举报”。

碎片内容

2025年福建省闽侯二中五校教学联合体生物高一第二学期期末综合测试试题含解析

您可能关注的文档

确认删除?