黑龙江省哈尔滨市第八中学2026届化学高一上期中调研模拟试题含解析

黑龙江省哈尔滨市第八中学2026届化学高一上期中调研模拟试题含解析_第1页
1/19
黑龙江省哈尔滨市第八中学2026届化学高一上期中调研模拟试题含解析_第2页
2/19
黑龙江省哈尔滨市第八中学2026届化学高一上期中调研模拟试题含解析_第3页
3/19
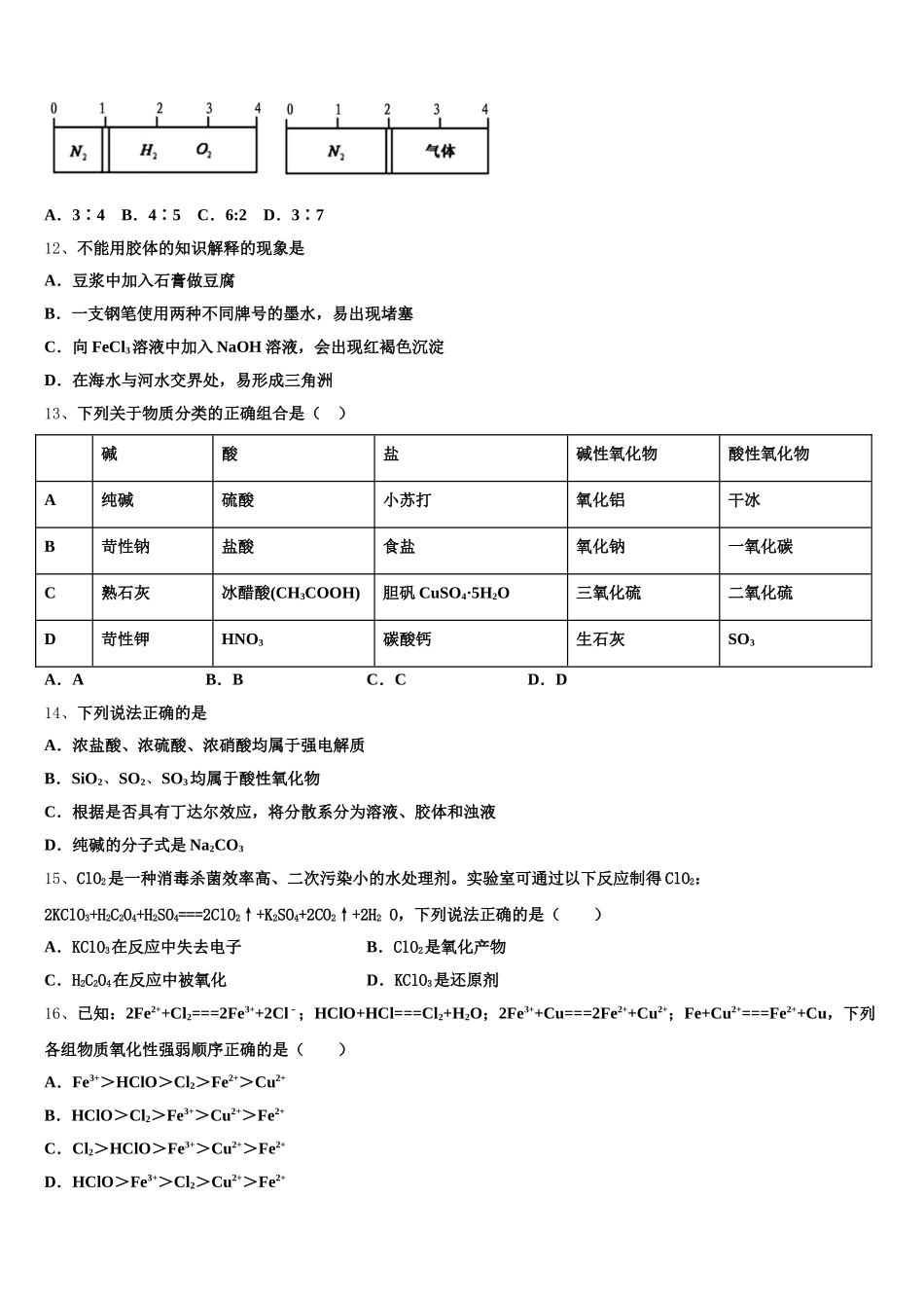
黑龙江省哈尔滨市第八中学 2026 届化学高一上期中调研模拟试题注意事项:1.答卷前,考生务必将自己的姓名、准考证号填写在答题卡上。2.回答选择题时,选出每小题答案后,用铅笔把答题卡上对应题目的答案标号涂黑,如需改动,用橡皮擦干净后,再选涂其它答案标号。回答非选择题时,将答案写在答题卡上,写在本试卷上无效。3.考试结束后,将本试卷和答题卡一并交回。一、选择题(共包括 22 个小题。每小题均只有一个符合题意的选项)1、使溶液中的 Al3+完全转化成 Al(OH)3,应选择的最好试剂是( )A.NH3·H2OB.HClC.NaOHD.CO22、某无色透明的碱性溶液中,能大量共存的离子组是( )A.B.C.D.3、只给出下列甲中和乙中对应的量,不能组成一个求物质的量的公式的是甲乙①物质微粒数阿伏加德罗常数②标准状况下气体摩尔体积标准状况下气体体积③固体体积固体密度④溶液中溶质的质量分数溶液的体积⑤非标准状况下物质的质量物质的摩尔质量A.③B.③④C.②③④D.③④⑤4、如下图所示,室温下的两个连通刚性容器用活塞分开,左右两室体积相同,左室充入一定量 NO,右室充入一定量O2,且恰好使两容器内气体密度相同。打开活塞,使 NO 与 O2充分反应且恢复至室温,反应如下:2NO+O2=2NO2。不考虑 NO2转化为 N2O4,下列判断正确的是A.反应前后左室的压强相同B.反应后容器内的密度与反应前的相同C.开始时左右两室中的分子数相同D.反应后容器内无 O2存在5、下列溶液中 Cl-的物质的量浓度和 Cl-的物质的量与 50mL1mol/L 的 AlCl3溶液中 Cl-物质的量浓度和 Cl-的物质的量都相等的是A.75mL3mol/L 的 NH4ClB.150mL1mol/L 的 NaClC.50mL1.5mol/L 的 CaCl2D.50mL3mol/L 的 NaClO6、设 NA为阿伏伽德罗常数,下列说法不正确的是( )A.标准状况下,11.2LCO2和 SO2的混合物中含有的氧原子数为 NAB.16gO3和 O2的混合物中含有的氧原子数为 NAC.5.6g 金属铁与足量稀盐酸充分反应,失去的电子数为 0.3NAD.常温常压下,0.1mol 氖气所含的电子数为 NA7、同温同压下,11.5 g 气体 A 所占的体积和 8g O2 所占的体积相同,则气体 A 的相对分子质量为A.46 B.28 C.44 D.648、实验室测定胆矾结晶水含量,不需要的仪器和用品是( )A.蒸发皿B.电子天平C.研钵D.干燥器9、设 NA 是阿伏加德罗常数的值。下列说法正确的是A.2.24LSO2 所含电子数为 3.2NAB.1L1mol•L-1FeCl3,溶液充分反应所得胶体中...

1、当您付费下载文档后,您只拥有了使用权限,并不意味着购买了版权,文档只能用于自身使用,不得用于其他商业用途(如 [转卖]进行直接盈利或[编辑后售卖]进行间接盈利)。
2、本站所有内容均由合作方或网友上传,本站不对文档的完整性、权威性及其观点立场正确性做任何保证或承诺!文档内容仅供研究参考,付费前请自行鉴别。
3、如文档内容存在违规,或者侵犯商业秘密、侵犯著作权等,请点击“违规举报”。

碎片内容

黑龙江省哈尔滨市第八中学2026届化学高一上期中调研模拟试题含解析

您可能关注的文档

确认删除?