2024-2025学年广东省开平市忠源纪念中学生物高一第二学期期末复习检测试题含解析

2024-2025学年广东省开平市忠源纪念中学生物高一第二学期期末复习检测试题含解析_第1页
1/10
2024-2025学年广东省开平市忠源纪念中学生物高一第二学期期末复习检测试题含解析_第2页
2/10
2024-2025学年广东省开平市忠源纪念中学生物高一第二学期期末复习检测试题含解析_第3页
3/10
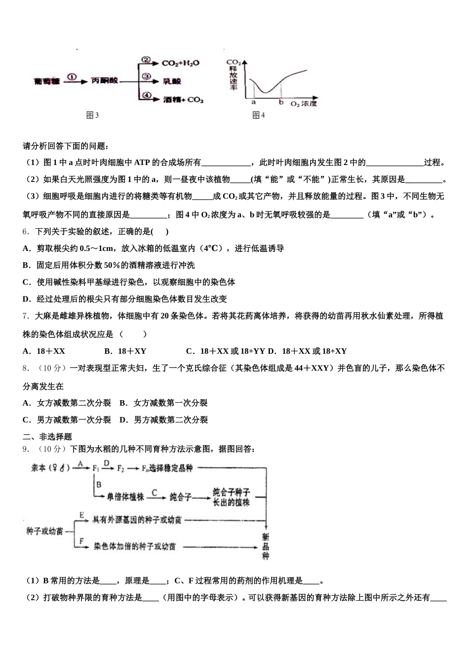
2024-2025 学年广东省开平市忠源纪念中学生物高一第二学期期末复习检测试题注意事项:1. 答题前,考生先将自己的姓名、准考证号填写清楚,将条形码准确粘贴在考生信息条形码粘贴区。2.选择题必须使用 2B 铅笔填涂;非选择题必须使用 0.5 毫米黑色字迹的签字笔书写,字体工整、笔迹清楚。3.请按照题号顺序在各题目的答题区域内作答,超出答题区域书写的答案无效;在草稿纸、试题卷上答题无效。4.保持卡面清洁,不要折叠,不要弄破、弄皱,不准使用涂改液、修正带、刮纸刀。一、选择题(本大题共 7 小题,每小题 6 分,共 42 分。)1.下列与多倍体形成有关的是( )A.染色体结构的变异B.纺锤体的形成受到抑制C.个别染色体增加D.非同源染色体自由组合2.为了防止滥用抗生素,上海等地区规定普通感冒不准使用抗生素。滥用抗生素会使人体内细菌形成抗药性。如果被细菌感染,则往往由于体内细菌能够抵抗各种抗生素而无药可救。下列有关叙述正确的是A.抗生素的滥用导致细菌向抗药性细菌方向变异B.长期使用抗生素导致“耐药性”基因频率下降C.“耐药性”基因频率的改变使病菌发生了进化D.基因频率改变了,新的病菌(物种)一定会产生3.理论上,下列关于人类单基因遗传病的叙述,正确的是( )A.常染色体隐性遗传病在男性中的发病率等于该病致病基因的基因频率B.常染色体隐性遗传病在女性中的发病率等于该病致病基因的基因频率C.X 染色体显性遗传病在女性中的发病率等于该病致病基因的基因频率D.X 染色体隐性遗传病在男性中的发病率等于该病致病基因的基因频率4.在基因工程技术中,限制性核酸内切酶主要用于A.目的基因的提取和导入B.目的基因的导入和检测C.目的基因与运载体的结合和导入D.目的基因的提取和运载体切割5.下图 1 表示野外松树光合作用强度与光照强度的关系,其纵坐标表示松树整株植物吸收 CO2量的状况;图 2 表示其叶肉细胞线粒体和叶绿体相关气体代谢特点;图 3 表示人、酵母菌和松树等进行的细胞呼吸方式,①~④表示其中的过程;图 4 代表不同 O2浓度对松树 CO2释放速度的影响。 请分析回答下面的问题:(1)图 1 中 a 点时叶肉细胞中 ATP 的合成场所有____________,此时叶肉细胞内发生图 2 中的______________过程。(2)如果白天光照强度为图 1 中的 a,则一昼夜中该植物_____(填“能”或“不能”)正常生长,其原因是_________。(3)细胞呼吸是细胞内进行的将糖类等有机物...

1、当您付费下载文档后,您只拥有了使用权限,并不意味着购买了版权,文档只能用于自身使用,不得用于其他商业用途(如 [转卖]进行直接盈利或[编辑后售卖]进行间接盈利)。
2、本站所有内容均由合作方或网友上传,本站不对文档的完整性、权威性及其观点立场正确性做任何保证或承诺!文档内容仅供研究参考,付费前请自行鉴别。
3、如文档内容存在违规,或者侵犯商业秘密、侵犯著作权等,请点击“违规举报”。

碎片内容

2024-2025学年广东省开平市忠源纪念中学生物高一第二学期期末复习检测试题含解析

您可能关注的文档

确认删除?