2025年来宾市重点中学化学高一第一学期期中质量跟踪监视试题含解析

2025年来宾市重点中学化学高一第一学期期中质量跟踪监视试题含解析_第1页
1/18
2025年来宾市重点中学化学高一第一学期期中质量跟踪监视试题含解析_第2页
2/18
2025年来宾市重点中学化学高一第一学期期中质量跟踪监视试题含解析_第3页
3/18
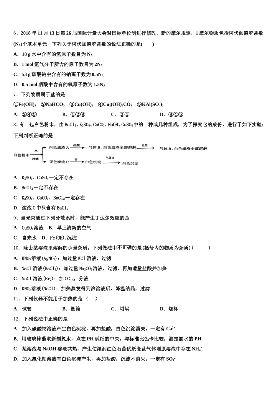
2025 年来宾市重点中学化学高一第一学期期中质量跟踪监视试题注意事项:1. 答题前,考生先将自己的姓名、准考证号填写清楚,将条形码准确粘贴在考生信息条形码粘贴区。2.选择题必须使用 2B 铅笔填涂;非选择题必须使用 0.5 毫米黑色字迹的签字笔书写,字体工整、笔迹清楚。3.请按照题号顺序在各题目的答题区域内作答,超出答题区域书写的答案无效;在草稿纸、试题卷上答题无效。4.保持卡面清洁,不要折叠,不要弄破、弄皱,不准使用涂改液、修正带、刮纸刀。一、选择题(共包括 22 个小题。每小题均只有一个符合题意的选项)1、某学生在奥运五连环中填入了五种物质,相连环物质间能发生反应,如图所示。你认为五连环中物质间发生的反应没有涉及的基本反应类型和属于氧化还原反应的个数分别为( )A.复分解反应、1B.分解反应、1C.化合反应、2D.置换反应、22、对于某些离子的检验及结论一定正确的是( )A.加入稀盐酸产生无色气体,将气体通入澄清石灰水中,溶液变浑浊,一定有 COB.加入氯化钡溶液有白色沉淀, 再加盐酸,沉淀不消失,一定有 SOC.加入碳酸钠溶液产生白色沉淀,再加盐酸白色沉淀消失,一定有 Ba2+D.用洁净的铂丝蘸取某溶液,放在火焰上灼烧,观察到黄色火焰,则证明该溶液中一定有 Na+,不确定是否有 K+3、相同质量的 H2SO4与 H3PO4中的氢原子数之比为A.2: 3B.3: 2C.1:2D.2:14、实验室向 0.783g MnO1 中加入 10mL36.5%(ρ=1.18g/cm3 )浓盐酸后,共热制取 Cl1.反应方程式为:MnO1+4HClMnCl1+Cl1+1H1O,若反应后溶液体积仍为 10mL,则下列说法正确的是( )A.反应消耗 HCl 物质的量为 0.136molB.反应生成 Cl1 气体的体积为 101.6mLC.若取 1mL 反应后的溶液,加入足量 AgNO3,可产生沉淀 1.87gD.若取 1mL 反应后的溶液,加入 1.0mol/L 的 NaOH,当沉淀达到最大值时,消耗 NaOH 溶液的体积为 10.9mL5、在“粗盐提纯”的溶解、过滤、蒸发等实验步骤中,使用次数最多的仪器是A.烧杯B.托盘天平C.玻璃棒D.漏斗6、2018 年 11 月 13 日第 26 届国际计量大会对国际单位制进行修改。新的摩尔规定,1 摩尔物质包括阿伏伽德罗常数(NA)个基本单元,下列关于阿伏加德罗常数的说法正确的是( )A.18 g 水中含有的氢原子数目为 NAB.1 mol 氩气分子所含的原子数目为 2NAC.53 g 碳酸钠中含有的钠离子数为 0.5NAD.0.5 mol 硝酸中含有的氧原子数为 ...

1、当您付费下载文档后,您只拥有了使用权限,并不意味着购买了版权,文档只能用于自身使用,不得用于其他商业用途(如 [转卖]进行直接盈利或[编辑后售卖]进行间接盈利)。
2、本站所有内容均由合作方或网友上传,本站不对文档的完整性、权威性及其观点立场正确性做任何保证或承诺!文档内容仅供研究参考,付费前请自行鉴别。
3、如文档内容存在违规,或者侵犯商业秘密、侵犯著作权等,请点击“违规举报”。

碎片内容

2025年来宾市重点中学化学高一第一学期期中质量跟踪监视试题含解析

您可能关注的文档

确认删除?