新疆乌鲁木齐市名校2026届化学高一上期中检测模拟试题含解析

新疆乌鲁木齐市名校2026届化学高一上期中检测模拟试题含解析_第1页
1/19
新疆乌鲁木齐市名校2026届化学高一上期中检测模拟试题含解析_第2页
2/19
新疆乌鲁木齐市名校2026届化学高一上期中检测模拟试题含解析_第3页
3/19
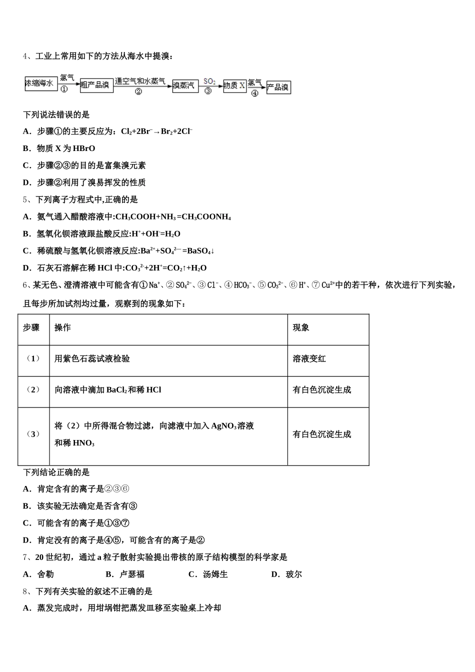
新疆乌鲁木齐市名校 2026 届化学高一上期中检测模拟试题注意事项1.考试结束后,请将本试卷和答题卡一并交回.2.答题前,请务必将自己的姓名、准考证号用 0.5 毫米黑色墨水的签字笔填写在试卷及答题卡的规定位置.3.请认真核对监考员在答题卡上所粘贴的条形码上的姓名、准考证号与本人是否相符.4.作答选择题,必须用 2B 铅笔将答题卡上对应选项的方框涂满、涂黑;如需改动,请用橡皮擦干净后,再选涂其他答案.作答非选择题,必须用 05 毫米黑色墨水的签字笔在答题卡上的指定位置作答,在其他位置作答一律无效.5.如需作图,须用 2B 铅笔绘、写清楚,线条、符号等须加黑、加粗.一、选择题(共包括 22 个小题。每小题均只有一个符合题意的选项)1、金属材料的开发一直是材料科学的研究热点,一些新的金属材料相继被开发出来并应用于工农业生产和高科技领域。例如,铀(U)用作核电厂反应堆的核燃料,镅(Am)在烟雾探测器中用作烟雾监测材料;特点是被誉为“的金属”——钛(Ti),应用前景更为广阔。钛(titanium)是一种活泼金属,但因其表面容易形成致密的氧化物保护膜使它不易跟其他物质反应,而具有一定的抗腐蚀能力。除此之外,它还具有熔点高、硬度大、可塑性强、密度小等优点。根据以上背景资料及所学知识,你认为下列说法中错误的是A.钛不属于稀土金属B.钛是很好的航天航空材料C.钛在空气中不与其他物质反应D.钛有较好的抗腐蚀能力,是很好的防腐材料2、下列叙述不正确的是A.10 mL 质量分数为 98%的 H2SO4用 10 mL 水稀释后,H2SO4的质量分数大于 49%B.配制 0.1 mol·L−1的 Na2CO3溶液 480 mL,需用 500 mL 容量瓶C.在标准状况下,将 22.4 L 氨气溶于 1 L 水中,得到 1 mol·L−1的氨水D.向 2 等份不饱和的烧碱溶液中分别加入一定量的 Na2O2和 Na2O,使溶液均恰好饱和,则加入的 Na2O2与 Na2O 的物质的量之比等于 1∶1(保持温度不变)3、从海带中提取碘的实验过程中,涉及下列操作,其中正确的是A.将海带燃烧成灰B.过滤得含 I-溶液C.放出碘的苯溶液D.分离碘并回收苯4、工业上常用如下的方法从海水中提溴:下列说法错误的是A.步骤①的主要反应为:Cl2+2Br–→Br2+2Cl–B.物质 X 为 HBrOC.步骤②③的目的是富集溴元素D.步骤②利用了溴易挥发的性质5、下列离子方程式中,正确的是A.氨气通入醋酸溶液中:CH3COOH+NH3 =CH3COONH4B.氢氧化钡溶液跟盐酸反应:H++OH-=H2OC.稀硫...

1、当您付费下载文档后,您只拥有了使用权限,并不意味着购买了版权,文档只能用于自身使用,不得用于其他商业用途(如 [转卖]进行直接盈利或[编辑后售卖]进行间接盈利)。
2、本站所有内容均由合作方或网友上传,本站不对文档的完整性、权威性及其观点立场正确性做任何保证或承诺!文档内容仅供研究参考,付费前请自行鉴别。
3、如文档内容存在违规,或者侵犯商业秘密、侵犯著作权等,请点击“违规举报”。

碎片内容

新疆乌鲁木齐市名校2026届化学高一上期中检测模拟试题含解析

您可能关注的文档

确认删除?