安徽宿州市时村中学2025年化学高一上期中经典试题含解析

安徽宿州市时村中学2025年化学高一上期中经典试题含解析_第1页
1/21
安徽宿州市时村中学2025年化学高一上期中经典试题含解析_第2页
2/21
安徽宿州市时村中学2025年化学高一上期中经典试题含解析_第3页
3/21
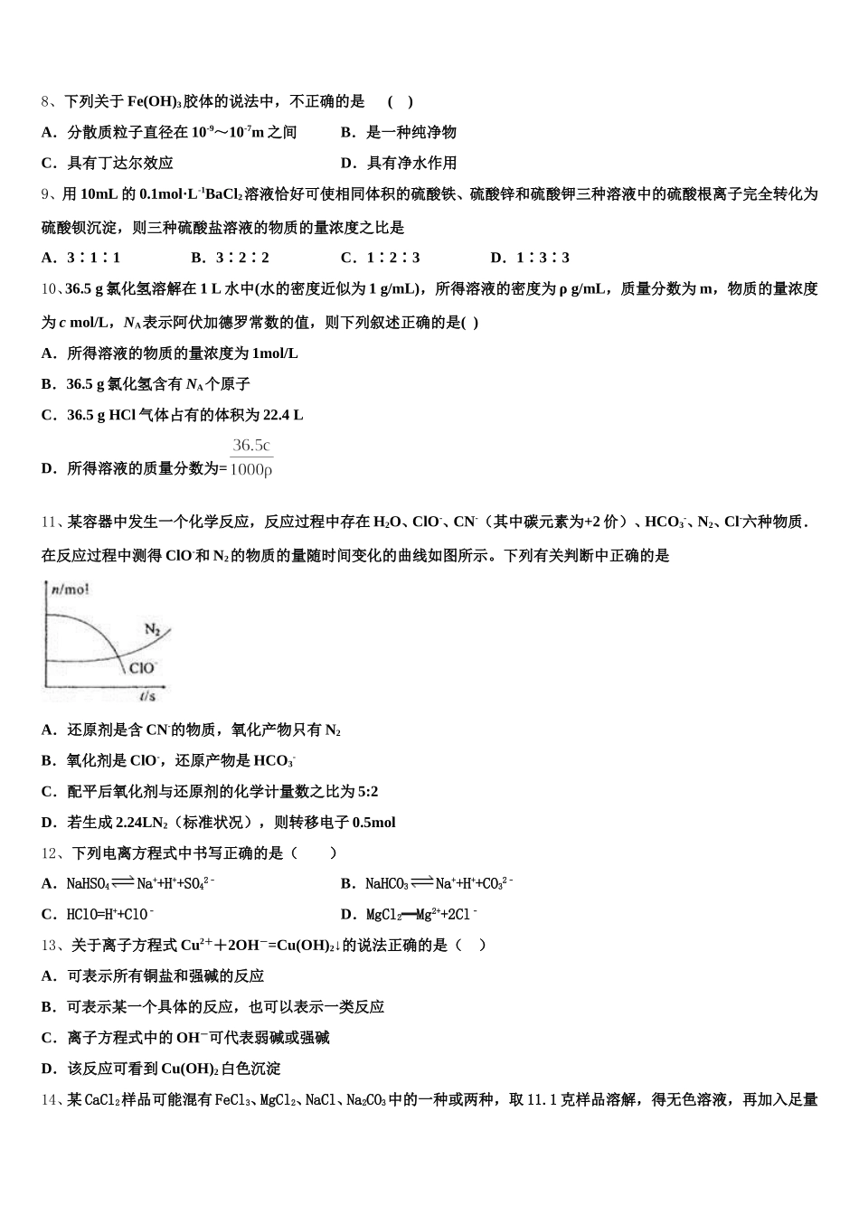
安徽宿州市时村中学 2025 年化学高一上期中经典试题注意事项:1. 答题前,考生先将自己的姓名、准考证号填写清楚,将条形码准确粘贴在考生信息条形码粘贴区。2.选择题必须使用 2B 铅笔填涂;非选择题必须使用 0.5 毫米黑色字迹的签字笔书写,字体工整、笔迹清楚。3.请按照题号顺序在各题目的答题区域内作答,超出答题区域书写的答案无效;在草稿纸、试题卷上答题无效。4.保持卡面清洁,不要折叠,不要弄破、弄皱,不准使用涂改液、修正带、刮纸刀。一、选择题(共包括 22 个小题。每小题均只有一个符合题意的选项)1、下列对于 Na2O、Na2O2的比较正确的是 ( )A.Na2O、Na2O2都是钠的氧化物,都是碱性氧化物B.Na2O、Na2O2组成元素相同,与 CO2反应产物也相同C.Na2O、Na2O2阴阳离子个数比都为 1:2D.Na2O、Na2O2都是淡黄色固体。2、下列数字代表各元素的原子序数,则各组中相应的元素能形成 XY2型离子化合物的是( )A.3 和 8B.1 和 16C.12 和 17D.6 和 163、高锰酸钾溶液在酸性条件下可以与硫酸亚铁反应,化学方程式如下(未配平): KMnO4+ FeSO4+ H2SO4= K2SO4+ MnSO4+ Fe2(SO4)3+ H2O下列说法正确的是A.MnO4-是氧化剂,Fe3+是还原产物B.Fe2+的还原性强于 Mn2+C.取反应后的溶液加 KSCN 溶液,可观察到有血红色沉淀生成D.生成 1mol 水时,转移 2.5mol 电子4、某同学欲配制含有大量下列各离子的溶液,其中能实现的是( )A.K+、H+、SO42-、OH-B.Na+、Ca2+、CO32-、NO3-C.Na+、H+、Cl-、CO32-D.Na+、Cu2+、Cl-、SO42-5、50mL1mol•L-1AlCl3溶液中 Cl-的物质的量是( )A.50molB.0.05molC.150 molD.0.15mol6、下列各组混合物中,能用分液漏斗进行分离的是A.水和 CCl4 B.酒精和水 C.碘和 CCl4 D.汽油和植物油7、下列离子方程式书写正确的是A.Cl2溶于水:Cl2+H2O== 2H++Cl-+ClO-B.Na 溶于水:2Na+2H2O == 2Na++2OH-+H2↑C.CuO 溶于稀硫酸:O2-+2H+== H2OD.向沸水中滴加饱和 FeCl3溶液制备 Fe(OH)3胶体:Fe3++3H2OFe(OH)3↓+3H+8、下列关于 Fe(OH)3胶体的说法中,不正确的是 ( )A.分散质粒子直径在 10-9~10-7m 之间B.是一种纯净物C.具有丁达尔效应D.具有净水作用9、用 10mL 的 0.1mol·L-1BaCl2溶液恰好可使相同体积的硫酸铁、硫酸锌和硫酸钾三种溶液中的硫酸根离子完全转化为硫酸钡沉淀,则三种硫酸盐溶液的物质的量浓度之比是A.3∶1...

1、当您付费下载文档后,您只拥有了使用权限,并不意味着购买了版权,文档只能用于自身使用,不得用于其他商业用途(如 [转卖]进行直接盈利或[编辑后售卖]进行间接盈利)。
2、本站所有内容均由合作方或网友上传,本站不对文档的完整性、权威性及其观点立场正确性做任何保证或承诺!文档内容仅供研究参考,付费前请自行鉴别。
3、如文档内容存在违规,或者侵犯商业秘密、侵犯著作权等,请点击“违规举报”。

碎片内容

安徽宿州市时村中学2025年化学高一上期中经典试题含解析

您可能关注的文档

确认删除?