四川省仁寿县铧强中学2026届化学高一第一学期期中学业水平测试模拟试题含解析

四川省仁寿县铧强中学2026届化学高一第一学期期中学业水平测试模拟试题含解析_第1页
1/19
四川省仁寿县铧强中学2026届化学高一第一学期期中学业水平测试模拟试题含解析_第2页
2/19
四川省仁寿县铧强中学2026届化学高一第一学期期中学业水平测试模拟试题含解析_第3页
3/19
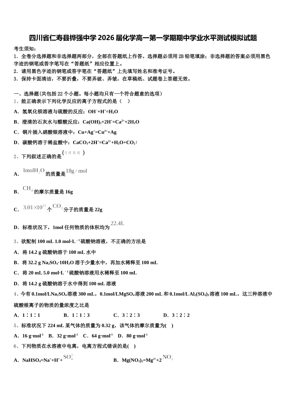
四川省仁寿县铧强中学 2026 届化学高一第一学期期中学业水平测试模拟试题考生须知:1.全卷分选择题和非选择题两部分,全部在答题纸上作答。选择题必须用 2B 铅笔填涂;非选择题的答案必须用黑色字迹的钢笔或答字笔写在“答题纸”相应位置上。2.请用黑色字迹的钢笔或答字笔在“答题纸”上先填写姓名和准考证号。3.保持卡面清洁,不要折叠,不要弄破、弄皱,在草稿纸、试题卷上答题无效。一、选择题(共包括 22 个小题。每小题均只有一个符合题意的选项)1、能正确表示下列化学反应的离子方程式的是( )A.氢氧化钡溶液与硫酸的反应:OH−+H+=H2OB.澄清的石灰水与醋酸反应:Ca(OH)2+2H+=Ca2++2H2OC.铜片插入硝酸银溶液中:Cu+Ag+=Cu2++AgD.碳酸钙溶于稀盐酸中:CaCO3+2H+=Ca2++H2O+CO2↑2、下列叙述正确的是A.的质量是B.的摩尔质量是 16gC.个分子的质量是 22gD.标准状况下,1mol 任何物质的体积均为3、欲配制 100 mL 1.0 mol·L-1硫酸钠溶液,不正确的方法是A.将 14.2 g 硫酸钠溶于 100 mL 水中B.将 32.2 g Na2SO4·10H2O 溶于少量水中,再加水稀释至 100 mLC.将 20 mL 5.0 mol·L-1硫酸钠溶液用水稀释至 100 mLD.将 14.2 g 硫酸钠溶于水中得到 100 mL 溶液4、今有 0.1mol/LNa2SO4溶液 300 mL,0.1mol/LMgSO4溶液 200 mL 和 0.1mol/L Al2(SO4)3溶液 100 mL,这三种溶液中硫酸根离子的物质的量浓度之比是A.1∶1∶1B.1∶1∶3C.3∶2∶3D.3∶2∶25、标准状况下 224 mL 某气体的质量为 0.32 g,该气体的摩尔质量为( )A.16 g·mol-1 B.32 g·mol-1 C.64 g·mol-1 D.80 g·mol-16、下列物质在水溶液中电离,电离方程式错误的是( )A.NaHSO4=Na++H++B.Mg(NO3)2=Mg2++2C.NaHCO3=Na++H++D.Na2SO4=2Na++7、随着人们生活节奏的加快,方便的小包装食品已被广泛接受。为了防止中秋月饼等富脂食品氧化变质,延长食品的保质期,在包装袋中常加入抗氧化物质,下列不属于抗氧化物质的是( )A.硫酸亚铁B.还原铁粉C.亚硫酸钠D.生石灰8、已知硫代硫酸钠可作为脱氯剂,溶液恰好可以把 (标准状况下)转化为,则将转化为( )A.B.C.D.9、无法将氯化钠、碘化钾两种溶液鉴别开来的试剂或方法是A.淀粉溶液 B.氯水 C.硝酸银溶液 D.焰色反应10、将下列各组物质区别开来的实验方案不妥的是A.铁和银:加盐酸观察其是否有气泡产生B.(NH4)2SO4与 NH4Cl:加碱加热闻其...

1、当您付费下载文档后,您只拥有了使用权限,并不意味着购买了版权,文档只能用于自身使用,不得用于其他商业用途(如 [转卖]进行直接盈利或[编辑后售卖]进行间接盈利)。
2、本站所有内容均由合作方或网友上传,本站不对文档的完整性、权威性及其观点立场正确性做任何保证或承诺!文档内容仅供研究参考,付费前请自行鉴别。
3、如文档内容存在违规,或者侵犯商业秘密、侵犯著作权等,请点击“违规举报”。

碎片内容

四川省仁寿县铧强中学2026届化学高一第一学期期中学业水平测试模拟试题含解析

您可能关注的文档

确认删除?