2025届安徽省六安二中高一下生物期末监测模拟试题含解析

2025届安徽省六安二中高一下生物期末监测模拟试题含解析_第1页
1/8
2025届安徽省六安二中高一下生物期末监测模拟试题含解析_第2页
2/8
2025届安徽省六安二中高一下生物期末监测模拟试题含解析_第3页
3/8
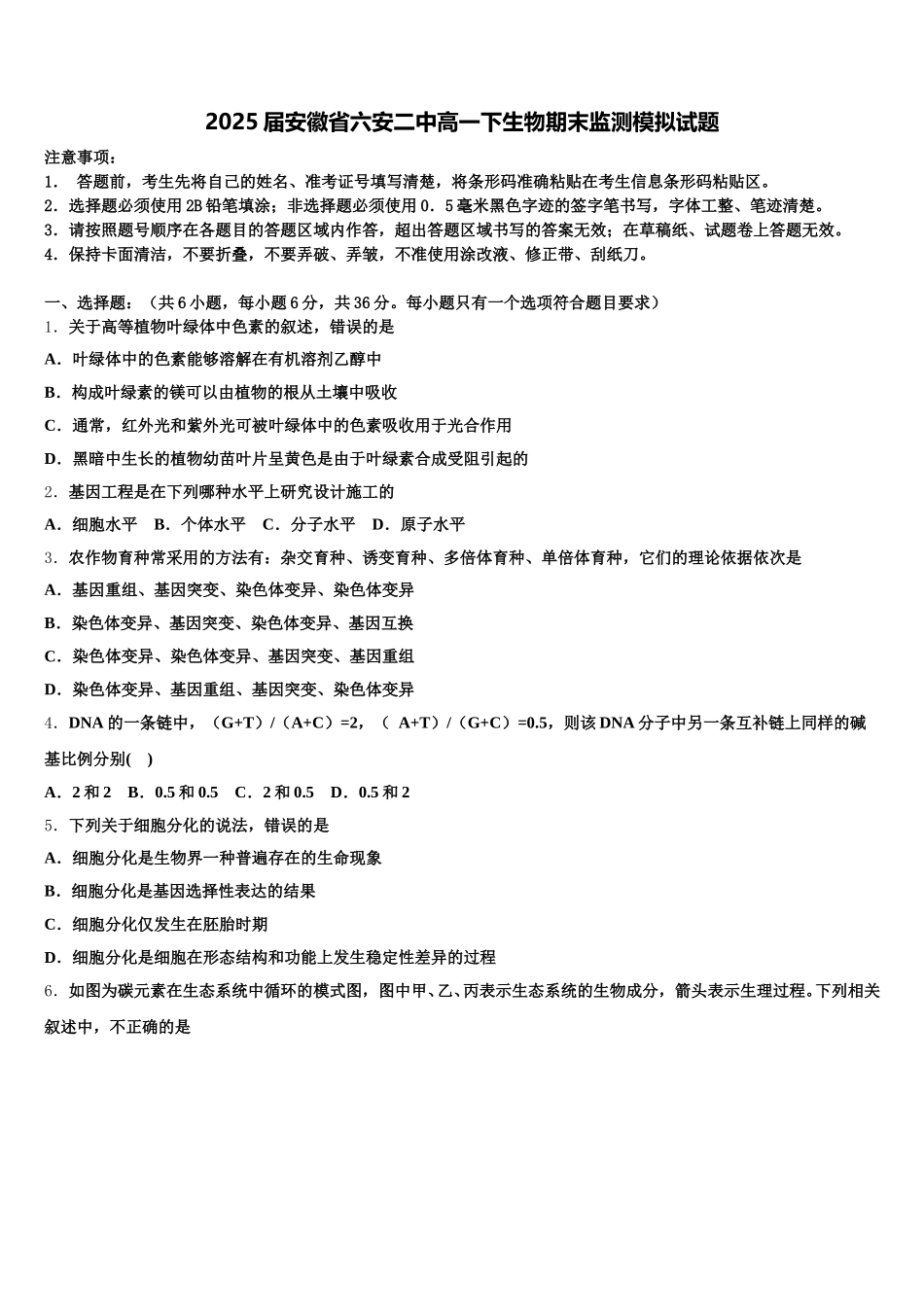
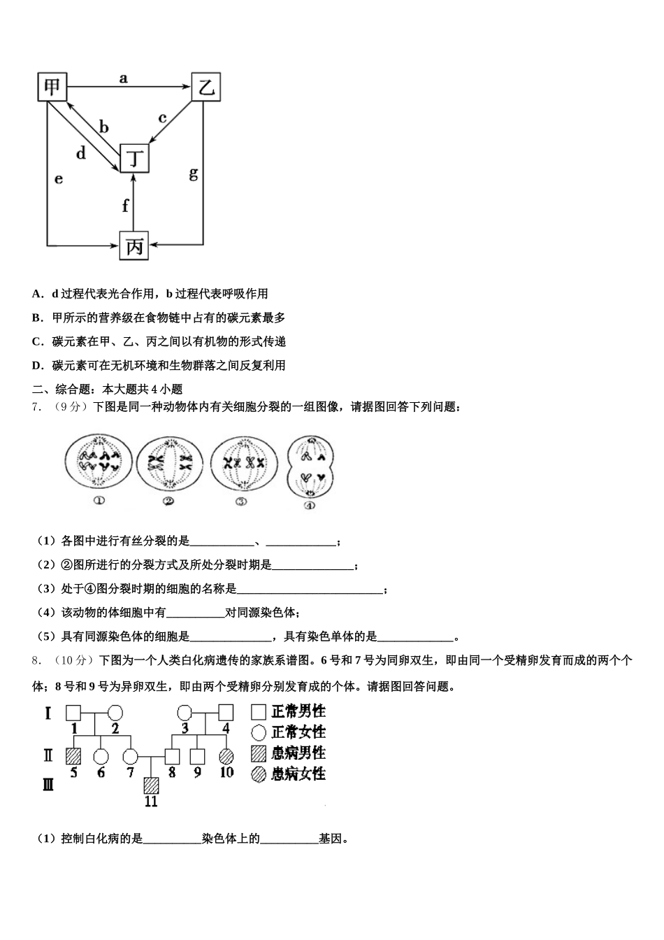
2025 届安徽省六安二中高一下生物期末监测模拟试题注意事项:1. 答题前,考生先将自己的姓名、准考证号填写清楚,将条形码准确粘贴在考生信息条形码粘贴区。2.选择题必须使用 2B 铅笔填涂;非选择题必须使用 0.5 毫米黑色字迹的签字笔书写,字体工整、笔迹清楚。3.请按照题号顺序在各题目的答题区域内作答,超出答题区域书写的答案无效;在草稿纸、试题卷上答题无效。4.保持卡面清洁,不要折叠,不要弄破、弄皱,不准使用涂改液、修正带、刮纸刀。一、选择题:(共 6 小题,每小题 6 分,共 36 分。每小题只有一个选项符合题目要求)1.关于高等植物叶绿体中色素的叙述,错误的是A.叶绿体中的色素能够溶解在有机溶剂乙醇中B.构成叶绿素的镁可以由植物的根从土壤中吸收C.通常,红外光和紫外光可被叶绿体中的色素吸收用于光合作用D.黑暗中生长的植物幼苗叶片呈黄色是由于叶绿素合成受阻引起的2.基因工程是在下列哪种水平上研究设计施工的A.细胞水平 B.个体水平 C.分子水平 D.原子水平3.农作物育种常采用的方法有:杂交育种、诱变育种、多倍体育种、单倍体育种,它们的理论依据依次是A.基因重组、基因突变、染色体变异、染色体变异B.染色体变异、基因突变、染色体变异、基因互换C.染色体变异、染色体变异、基因突变、基因重组D.染色体变异、基因重组、基因突变、染色体变异4.DNA 的一条链中,(G+T)/(A+C)=2,( A+T)/(G+C)=0.5,则该 DNA 分子中另一条互补链上同样的碱基比例分别( )A.2 和 2 B.0.5 和 0.5 C.2 和 0.5 D.0.5 和 25.下列关于细胞分化的说法,错误的是A.细胞分化是生物界一种普遍存在的生命现象B.细胞分化是基因选择性表达的结果C.细胞分化仅发生在胚胎时期D.细胞分化是细胞在形态结构和功能上发生稳定性差异的过程6.如图为碳元素在生态系统中循环的模式图,图中甲、乙、丙表示生态系统的生物成分,箭头表示生理过程。下列相关叙述中,不正确的是A.d 过程代表光合作用,b 过程代表呼吸作用B.甲所示的营养级在食物链中占有的碳元素最多C.碳元素在甲、乙、丙之间以有机物的形式传递D.碳元素可在无机环境和生物群落之间反复利用二、综合题:本大题共 4 小题7.(9 分)下图是同一种动物体内有关细胞分裂的一组图像,请据图回答下列问题:(1)各图中进行有丝分裂的是___________、____________;(2)②图所进行的分裂方式及所处分裂时期是______________;...

1、当您付费下载文档后,您只拥有了使用权限,并不意味着购买了版权,文档只能用于自身使用,不得用于其他商业用途(如 [转卖]进行直接盈利或[编辑后售卖]进行间接盈利)。
2、本站所有内容均由合作方或网友上传,本站不对文档的完整性、权威性及其观点立场正确性做任何保证或承诺!文档内容仅供研究参考,付费前请自行鉴别。
3、如文档内容存在违规,或者侵犯商业秘密、侵犯著作权等,请点击“违规举报”。

碎片内容

2025届安徽省六安二中高一下生物期末监测模拟试题含解析

您可能关注的文档

确认删除?