2025年云南省镇沅县第一中学生物高一第二学期期末监测模拟试题含解析

2025年云南省镇沅县第一中学生物高一第二学期期末监测模拟试题含解析_第1页
1/10
2025年云南省镇沅县第一中学生物高一第二学期期末监测模拟试题含解析_第2页
2/10
2025年云南省镇沅县第一中学生物高一第二学期期末监测模拟试题含解析_第3页
3/10
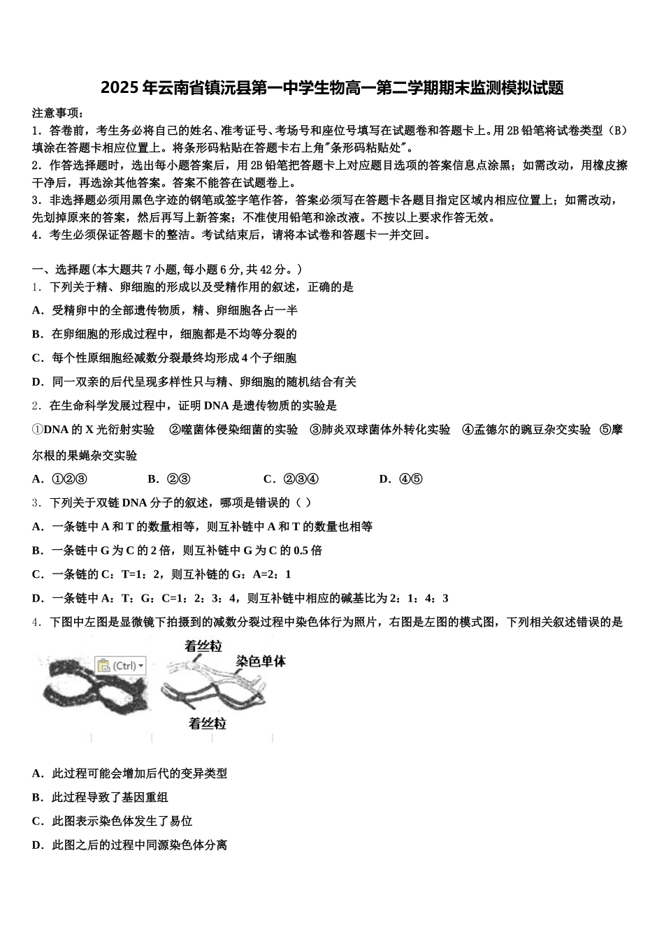
2025 年云南省镇沅县第一中学生物高一第二学期期末监测模拟试题注意事项:1.答卷前,考生务必将自己的姓名、准考证号、考场号和座位号填写在试题卷和答题卡上。用 2B 铅笔将试卷类型(B)填涂在答题卡相应位置上。将条形码粘贴在答题卡右上角"条形码粘贴处"。2.作答选择题时,选出每小题答案后,用 2B 铅笔把答题卡上对应题目选项的答案信息点涂黑;如需改动,用橡皮擦干净后,再选涂其他答案。答案不能答在试题卷上。3.非选择题必须用黑色字迹的钢笔或签字笔作答,答案必须写在答题卡各题目指定区域内相应位置上;如需改动,先划掉原来的答案,然后再写上新答案;不准使用铅笔和涂改液。不按以上要求作答无效。4.考生必须保证答题卡的整洁。考试结束后,请将本试卷和答题卡一并交回。一、选择题(本大题共 7 小题,每小题 6 分,共 42 分。)1.下列关于精、卵细胞的形成以及受精作用的叙述,正确的是A.受精卵中的全部遗传物质,精、卵细胞各占一半B.在卵细胞的形成过程中,细胞都是不均等分裂的C.每个性原细胞经减数分裂最终均形成 4 个子细胞D.同一双亲的后代呈现多样性只与精、卵细胞的随机结合有关2.在生命科学发展过程中,证明 DNA 是遗传物质的实验是DNA①的 X 光衍射实验 ②噬菌体侵染细菌的实验 ③肺炎双球菌体外转化实验 ④孟德尔的豌豆杂交实验 ⑤摩尔根的果蝇杂交实验A.①②③B.②③C.②③④D.④⑤3.下列关于双链 DNA 分子的叙述,哪项是错误的( )A.一条链中 A 和 T 的数量相等,则互补链中 A 和 T 的数量也相等B.一条链中 G 为 C 的 2 倍,则互补链中 G 为 C 的 0.5 倍C.一条链的 C:T=1:2,则互补链的 G:A=2:1D.一条链中 A:T:G:C=1:2:3:4,则互补链中相应的碱基比为 2:1:4:34.下图中左图是显微镜下拍摄到的减数分裂过程中染色体行为照片,右图是左图的模式图,下列相关叙述错误的是A.此过程可能会增加后代的变异类型B.此过程导致了基因重组C.此图表示染色体发生了易位D.此图之后的过程中同源染色体分离5.如图是将植物栽培在密闭玻璃温室中,用红外线测量仪测得室内的 CO2浓度与时间的关系曲线。下列叙述正确的是A.该植物在 6:00 前和 18:00 后只进行呼吸作用B.f-h 段光合速率大于呼吸速率C.光合速率与呼吸速率相等的点是 g 和 iD.若该植物不能正常生长,则是因为叶肉细胞的呼吸作用强于光合作用6.图是二倍体动物体内的细胞有丝分...

1、当您付费下载文档后,您只拥有了使用权限,并不意味着购买了版权,文档只能用于自身使用,不得用于其他商业用途(如 [转卖]进行直接盈利或[编辑后售卖]进行间接盈利)。
2、本站所有内容均由合作方或网友上传,本站不对文档的完整性、权威性及其观点立场正确性做任何保证或承诺!文档内容仅供研究参考,付费前请自行鉴别。
3、如文档内容存在违规,或者侵犯商业秘密、侵犯著作权等,请点击“违规举报”。

碎片内容

2025年云南省镇沅县第一中学生物高一第二学期期末监测模拟试题含解析

您可能关注的文档

确认删除?