辽宁省辽阳市名校2024-2025学年七年级生物第二学期期末学业质量监测模拟试题含解析

辽宁省辽阳市名校2024-2025学年七年级生物第二学期期末学业质量监测模拟试题含解析_第1页
1/14
辽宁省辽阳市名校2024-2025学年七年级生物第二学期期末学业质量监测模拟试题含解析_第2页
2/14
辽宁省辽阳市名校2024-2025学年七年级生物第二学期期末学业质量监测模拟试题含解析_第3页
3/14
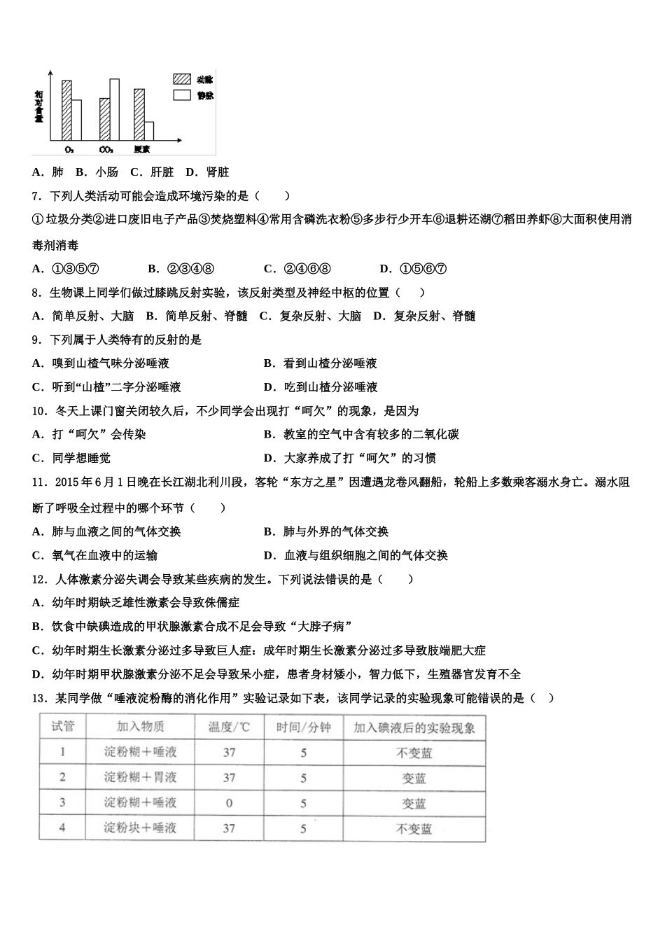
辽宁省辽阳市名校 2024-2025 学年七年级生物第二学期期末学业质量监测模拟试题注意事项:1.答卷前,考生务必将自己的姓名、准考证号、考场号和座位号填写在试题卷和答题卡上。用 2B 铅笔将试卷类型(B)填涂在答题卡相应位置上。将条形码粘贴在答题卡右上角"条形码粘贴处"。2.作答选择题时,选出每小题答案后,用 2B 铅笔把答题卡上对应题目选项的答案信息点涂黑;如需改动,用橡皮擦干净后,再选涂其他答案。答案不能答在试题卷上。3.非选择题必须用黑色字迹的钢笔或签字笔作答,答案必须写在答题卡各题目指定区域内相应位置上;如需改动,先划掉原来的答案,然后再写上新答案;不准使用铅笔和涂改液。不按以上要求作答无效。4.考生必须保证答题卡的整洁。考试结束后,请将本试卷和答题卡一并交回。1.下列各组物品中,都属于毒品的是( )A.大麻、人参茶B.海洛因、可卡因C.鸦片、维生素片D.吗啡、葡萄糖2.关于血细胞叙述正确的是A.显微镜下,血细胞中数量最多的是白细胞B.所有的红细胞都没有细胞核,寿命短C.白细胞会将侵入人体病菌包围、吞噬D.血小板是最大的血细胞,形状不规则3. “中风”的病人四肢没有任何损伤,但出现了一侧肢体不能活动的症状,是因为哪个结构受伤A.骨头 B.血管 C.大脑 D.脊髓4.下图中能正确模拟吸气时肺和膈肌活动情况的是( )A.B.C.D.5.若粪尿处理不当会给人们的生活及健康 带来影响。下列有关对粪尿的处理不正确的是A.将粪尿作为肥料直接施在农田中B.将粪尿放入沼气池生产沼气C.将粪尿堆在一起,高温下制肥料D.建立生态厕所,进行无害处理6.在某一时刻,测定某一器官的动脉和静脉中血液内三种物质的含量,其相对数值如图所示,判断该器官最可能是( )A.肺 B.小肠 C.肝脏 D.肾脏7.下列人类活动可能会造成环境污染的是( )① 垃圾分类②进口废旧电子产品③焚烧塑料④常用含磷洗衣粉⑤多步行少开车⑥退耕还湖⑦稻田养虾⑧大面积使用消毒剂消毒A.①③⑤⑦B.②③④⑧C.②④⑥⑧D.①⑤⑥⑦8.生物课上同学们做过膝跳反射实验,该反射类型及神经中枢的位置( )A.简单反射、大脑 B.简单反射、脊髓 C.复杂反射、大脑 D.复杂反射、脊髓9.下列属于人类特有的反射的是A.嗅到山楂气味分泌唾液B.看到山楂分泌唾液C.听到“山楂”二字分泌唾液D.吃到山楂分泌唾液10.冬天上课门窗关闭较久后,不少同学会出现打“呵欠”的现象,是因为A.打“呵欠”会传染B....

1、当您付费下载文档后,您只拥有了使用权限,并不意味着购买了版权,文档只能用于自身使用,不得用于其他商业用途(如 [转卖]进行直接盈利或[编辑后售卖]进行间接盈利)。
2、本站所有内容均由合作方或网友上传,本站不对文档的完整性、权威性及其观点立场正确性做任何保证或承诺!文档内容仅供研究参考,付费前请自行鉴别。
3、如文档内容存在违规,或者侵犯商业秘密、侵犯著作权等,请点击“违规举报”。

碎片内容

辽宁省辽阳市名校2024-2025学年七年级生物第二学期期末学业质量监测模拟试题含解析

您可能关注的文档

确认删除?