2026届河北省鸡泽、曲周、邱县、馆陶四县化学高一上期中复习检测试题含解析

2026届河北省鸡泽、曲周、邱县、馆陶四县化学高一上期中复习检测试题含解析_第1页
1/13
2026届河北省鸡泽、曲周、邱县、馆陶四县化学高一上期中复习检测试题含解析_第2页
2/13
2026届河北省鸡泽、曲周、邱县、馆陶四县化学高一上期中复习检测试题含解析_第3页
3/13
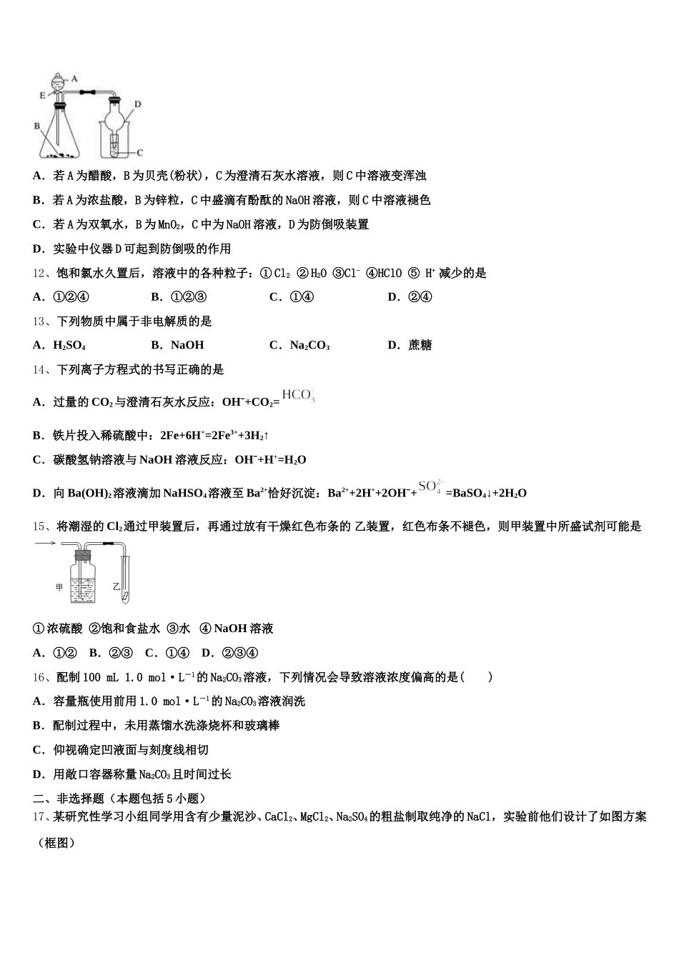
2026 届河北省鸡泽、曲周、邱县、馆陶四县化学高一上期中复习检测试题考生须知:1.全卷分选择题和非选择题两部分,全部在答题纸上作答。选择题必须用 2B 铅笔填涂;非选择题的答案必须用黑色字迹的钢笔或答字笔写在“答题纸”相应位置上。2.请用黑色字迹的钢笔或答字笔在“答题纸”上先填写姓名和准考证号。3.保持卡面清洁,不要折叠,不要弄破、弄皱,在草稿纸、试题卷上答题无效。一、选择题(每题只有一个选项符合题意)1、已知 HCl 气体难溶于 CCl4,如图所示,下列装置中不适宜用于 HCl 气体尾气吸收的是A.B.C.D.2、高铁酸钾是一种高效绿色水处理剂,其工业制备的反应原理是:Fe(OH)3+ClOˉ+OHˉ→+Clˉ+H2O(未配平),下列叙述不正确的是A.ClOˉ 是氧化剂B.每 1 个 Fe(OH)3得到 3 个电子C.反应中氧化剂和还原剂的计量系数比为 3∶2D.用高铁酸钾处理水时,可消毒杀菌,又能吸附水中悬浮颗粒净水3、对下列物质所含离子的检验中,作出的判断正确的是()A.灼烧白色粉末,火焰呈黄色,证明原粉末中一定有 Na+,无 K+B.某溶液与 NaOH 溶液共热,产生使湿润红色石蕊试纸变蓝气体,说明原溶液中一定存在 NH4+C.某溶液中,先加入硝酸银溶液,有淡黄色沉淀产生,再加稀硝酸,沉淀不溶解,可判定原溶液一定含有 I-D.向某溶液中加入 BaCl2溶液,再加入足量稀盐酸,白色沉淀不溶解,说明原溶液中一定含有 SO42-4、下列说法正确的是( )A.1 mol 任何气体的气体摩尔体积都约为 22.4 L·mol-1B.25℃、101 kPa 下,相同体积的 H2和 O2具有相同的分子数C.1 mol 气体的体积为 22.4 L,则该气体一定处于标准状况下D.2 mol CO2的体积约为 44.8 L5、在一定温度和压强下,气体体积主要取决于A.分子间的平均距离B.分子微粒大小C.分子数目的多少D.分子式量的大小6、同温同压下,等质量的 CH4和 NH3相比较,下列结论错误的是A.它们的分子数之比 17:16 B.它们的密度之比 17:16C.它们的氢原子数之比 17:12 D.它们的体积之比 17:167、在某无色酸性溶液中能大量共存的一组离子是A.NH4+ 、SO42- 、Al3+ 、NO3- B.Na+ 、K+ 、HCO3- 、NO3-C.Na+ 、Ca2+ 、NO3- 、CO32- D.K+、Cu2+ 、NH4+ 、NO3-8、设一个 12C 原子的质量为 a g,一个 R 原子的质量为 b g,阿伏加德罗常数为 NA mol-1。则 R 的相对原子质量可以表示为A.B.C.bNAD.aNA9、相等物质的量的 C...

1、当您付费下载文档后,您只拥有了使用权限,并不意味着购买了版权,文档只能用于自身使用,不得用于其他商业用途(如 [转卖]进行直接盈利或[编辑后售卖]进行间接盈利)。
2、本站所有内容均由合作方或网友上传,本站不对文档的完整性、权威性及其观点立场正确性做任何保证或承诺!文档内容仅供研究参考,付费前请自行鉴别。
3、如文档内容存在违规,或者侵犯商业秘密、侵犯著作权等,请点击“违规举报”。

碎片内容

2026届河北省鸡泽、曲周、邱县、馆陶四县化学高一上期中复习检测试题含解析

您可能关注的文档

确认删除?